10-K
FYfalse0001789832http://fasb.org/us-gaap/2025#RelatedPartyMemberhttp://fasb.org/us-gaap/2025#RelatedPartyMemberhttp://fasb.org/us-gaap/2025#RelatedPartyMemberhttp://fasb.org/us-gaap/2025#RelatedPartyMemberhttp://fasb.org/us-gaap/2025#ServiceMemberhttp://fasb.org/us-gaap/2025#ServiceMemberhttp://fasb.org/us-gaap/2025#ServiceMemberhttp://fasb.org/us-gaap/2025#RelatedPartyMemberhttp://fasb.org/us-gaap/2025#RelatedPartyMemberhttp://fasb.org/us-gaap/2025#RelatedPartyMemberhttp://fasb.org/us-gaap/2025#RelatedPartyMemberhttp://fasb.org/us-gaap/2025#RelatedPartyMemberhttp://fasb.org/us-gaap/2025#RelatedPartyMemberhttp://fasb.org/us-gaap/2025#RelatedPartyMemberhttp://fasb.org/us-gaap/2025#RelatedPartyMemberhttp://fasb.org/us-gaap/2025#RelatedPartyMemberhttp://fasb.org/us-gaap/2025#AccruedLiabilitiesCurrenthttp://fasb.org/us-gaap/2025#AccruedLiabilitiesCurrenthttp://fasb.org/us-gaap/2025#OtherLiabilitiesNoncurrenthttp://fasb.org/us-gaap/2025#OtherLiabilitiesNoncurrenthttp://www.hessmidstream.com/20251231#ChiefExecutiveOfficerAndChiefFinancialOfficeMemberhttp://xbrl.sec.gov/country/2025#UShttp://xbrl.sec.gov/country/2025#UShttp://xbrl.sec.gov/country/2025#US0001789832hesm:ReimbursementOfElectricityAndOtherRelatedFeesMemberhesm:ChevronCorporationMember2023-01-012023-12-310001789832stpr:NDsrt:MinimumMember2025-01-012025-12-310001789832hesm:LittleMissouriFourMember2024-01-012024-12-310001789832us-gaap:OperatingSegmentsMember2024-01-012024-12-310001789832srt:MinimumMemberhesm:TermLoanAFacilityMember2025-07-242025-07-240001789832us-gaap:UnsecuredDebtMemberhesm:SixPointFiveZeroZeroDueInTwoThousandAndTwentyNineMember2024-12-310001789832us-gaap:UnsecuredDebtMemberhesm:FivePointSixTwoFiveDueInTwoThousandTwentySixMember2025-12-310001789832hesm:O2024Q3DividendsMember2025-01-012025-12-310001789832us-gaap:AccountingStandardsUpdate202309Member2025-12-310001789832srt:MinimumMemberus-gaap:OtherMachineryAndEquipmentMember2025-12-310001789832hesm:AcceleratedShareRepurchaseProgramMemberus-gaap:CommonClassAMemberhesm:FiveAugustTwoZeroTwoFiveMember2025-01-012025-12-310001789832hesm:ChevronCorporationMember2025-01-012025-12-310001789832hesm:SeniorUnsecuredCreditFacilityMember2025-01-012025-12-310001789832us-gaap:RevolvingCreditFacilityMember2025-01-012025-12-310001789832us-gaap:CommonClassAMemberhesm:MayTwoThousandTwentyFourMember2024-01-012024-12-310001789832hesm:FivePointEightSevenFiveDueInTwoThousandTwentyEightMember2025-02-280001789832hesm:StorageFacilitiesMembersrt:MaximumMember2025-12-310001789832us-gaap:CommonClassAMemberhesm:HessMidstreamLPMember2024-01-012024-12-310001789832hesm:FivePointFiveZeroZeroDueInTwoThousandAndThirtyMember2025-01-012025-12-310001789832us-gaap:CorporateNonSegmentMember2023-01-012023-12-310001789832hesm:FivePointSixTwoFiveDueInTwoThousandTwentySixMember2025-01-012025-12-310001789832hesm:NovemberTwoThousandTwentyThreeMemberus-gaap:CommonClassBMember2023-01-012023-12-310001789832us-gaap:CommonClassAMemberus-gaap:LimitedPartnerMember2023-01-012023-12-310001789832srt:AffiliatedEntityMember2023-01-012023-12-310001789832hesm:McKenzieCountyMember2025-01-012025-12-310001789832hesm:OneOneMarchTwoZeroTwoFourMemberus-gaap:CommonClassBMember2024-01-012024-12-310001789832hesm:LittleMissouriFourMember2018-01-240001789832hesm:FivePointOneTwoFiveDueInTwoThousandTwentyEightMember2019-12-310001789832hesm:FebruaryEightTwentytwentyFourMemberus-gaap:CommonClassAMember2025-12-310001789832us-gaap:CommonClassBMember2024-12-310001789832hesm:ThirdPartyServicesMember2024-01-012024-12-310001789832us-gaap:OperatingSegmentsMemberhesm:TerminalingAndExportMember2025-12-310001789832hesm:CommercialAgreementsOtherThanStorageServicesAgreementAndTerminalAndExportServicesAgreementMemberhesm:ChevronCorporationMember2025-01-012025-12-310001789832hesm:HessInfrastructurePartnersLimitedPartnershipJointInterestAssetsMember2017-04-092017-04-100001789832hesm:FivePointOneTwoFiveDueInTwoThousandTwentyEightMemberus-gaap:UnsecuredDebtMember2025-01-012025-12-310001789832hesm:ChevronCorporationMember2025-01-012025-12-310001789832hesm:AugustTwoThousandTwentyThreeMemberus-gaap:CommonClassBMember2023-01-012023-12-310001789832us-gaap:UnsecuredDebtMemberhesm:FivePointFiveZeroZeroDueInTwoThousandAndThirtyMember2025-01-012025-12-310001789832hesm:TermLoanAFacilityMembersrt:MaximumMember2025-01-012025-12-310001789832hesm:MarchTwoThousandTwentyFourMemberus-gaap:CommonClassBMember2024-01-012024-12-310001789832hesm:CommonUnitholdersPublicMember2023-01-012023-12-310001789832hesm:FivePointOneTwoFiveDueInTwoThousandTwentyEightMemberus-gaap:UnsecuredDebtMember2024-12-310001789832us-gaap:CommonClassAMemberhesm:AugustSeventeenTwentyTwentyThreeMember2025-01-012025-12-310001789832hesm:ReimbursementOfElectricityAndOtherRelatedFeesMemberhesm:ChevronCorporationMember2025-01-012025-12-310001789832hesm:HessWaterServicesAndHessMidstreamPartnersGeneralPartnerLimitedPartnerMember2017-04-092017-04-100001789832us-gaap:UnsecuredDebtMemberhesm:FivePointSixTwoFiveDueInTwoThousandTwentySixMember2024-12-310001789832hesm:JuneTwoThousandTwentyThreeMemberus-gaap:CommonClassBMember2023-01-012023-12-310001789832hesm:AugustTwoThousandTwentyFiveMemberus-gaap:CommonClassBMember2025-01-012025-12-310001789832hesm:SponsorsMember2022-12-310001789832us-gaap:OtherNoncurrentLiabilitiesMember2025-12-3100017898322025-01-012025-12-310001789832us-gaap:UnsecuredDebtMemberhesm:FivePointEightSevenFiveDueInTwoThousandTwentyEightMember2025-01-012025-12-310001789832us-gaap:CommonClassAMemberhesm:FebruaryTwelveTwentyTwentyFiveMember2025-01-012025-12-310001789832hesm:JuneTwoThousandTwentyFourMemberus-gaap:CommonClassBMember2024-01-012024-12-310001789832us-gaap:CommonClassAMember2025-07-180001789832hesm:MayTwoThousandTwentyFourMemberhesm:CommonUnitholdersPublicMember2024-01-012024-12-310001789832us-gaap:CorporateNonSegmentMember2024-12-310001789832hesm:O2024Q4DividendsMember2025-01-012025-12-310001789832us-gaap:CommonClassAMemberhesm:ChevronCorporationMember2025-07-180001789832srt:MinimumMember2025-12-310001789832hesm:FivePointSixTwoFiveDueInTwoThousandTwentySixMember2025-03-050001789832srt:AffiliatedEntityMemberhesm:ProcessingAndStorageServicesMember2024-01-012024-12-310001789832hesm:TwoFourJuneTwoZeroTwoFourMemberus-gaap:CommonClassBMember2024-01-012024-12-310001789832hesm:CompressorsPumpingStationsAndTerminalsMemberhesm:GatheringAssetsMembersrt:MaximumMember2025-12-310001789832hesm:AugustTwoThousandTwentyFiveMemberus-gaap:CommonClassAMember2025-01-012025-12-310001789832us-gaap:OtherNoncurrentAssetsMemberus-gaap:RevolvingCreditFacilityMember2024-12-310001789832hesm:MayTwoThousandTwentyFourMemberus-gaap:CommonClassBMember2024-01-012024-12-310001789832us-gaap:NoncontrollingInterestMember2022-12-310001789832hesm:SeptemberTwoThousandTwentyThreeMemberus-gaap:CommonClassBMember2023-01-012023-12-310001789832hesm:ReimbursementOfThirdPartyRailTransportationCostsMemberhesm:ChevronCorporationMember2025-01-012025-12-310001789832us-gaap:OperatingSegmentsMember2025-01-012025-12-310001789832us-gaap:CommonClassAMember2024-12-310001789832us-gaap:UnsecuredDebtMember2025-12-310001789832hesm:LittleMissouriFourMember2023-01-012023-12-310001789832hesm:SeptemberTwoThousandTwentyThreeMember2023-01-012023-12-310001789832hesm:SeptemberTwoThousandTwentyFourMemberhesm:CommonUnitholdersPublicMember2024-01-012024-12-310001789832us-gaap:CommonClassAMemberhesm:FebruaryEightTwentytwentyFourMember2025-01-012025-12-310001789832hesm:O2023Q1DividendsMember2025-01-012025-12-310001789832hesm:SeptemberTwoThousandTwentyFourMemberus-gaap:CommonClassBMember2024-01-012024-12-310001789832us-gaap:CommonClassAMemberus-gaap:RestrictedStockMember2024-01-012024-12-310001789832us-gaap:RevolvingCreditFacilityMembersrt:MaximumMember2025-07-242025-07-240001789832us-gaap:CommonClassAMemberhesm:MayNineteenTwentyTwentyThreeMember2025-12-310001789832hesm:FourPointTwoFiveZeroDueInTwoThousandAndThirtyMemberus-gaap:UnsecuredDebtMember2025-01-012025-12-310001789832srt:AffiliatedEntityMemberus-gaap:OilAndGasServiceMember2024-01-012024-12-310001789832us-gaap:OtherMachineryAndEquipmentMember2025-12-310001789832us-gaap:CommonClassAMemberhesm:FebruaryTwoThousandTwentyFourMember2024-01-012024-12-310001789832srt:AffiliatedEntityMemberhesm:ProcessingAndStorageServicesMember2023-01-012023-12-310001789832us-gaap:RevolvingCreditFacilityMemberhesm:MidstreamMember2025-12-3100017898322022-12-310001789832hesm:NovemberTwoThousandTwentyThreeMember2023-01-012023-12-310001789832us-gaap:CommonClassAMember2023-01-012023-12-310001789832us-gaap:OtherNoncurrentAssetsMemberus-gaap:RevolvingCreditFacilityMember2025-12-310001789832us-gaap:UnsecuredDebtMemberhesm:SixPointFiveZeroZeroDueInTwoThousandAndTwentyNineMember2025-12-310001789832us-gaap:CorporateNonSegmentMember2025-12-310001789832us-gaap:UnsecuredDebtMemberhesm:FivePointEightSevenFiveDueInTwoThousandTwentyEightMember2025-12-310001789832us-gaap:OtherNoncurrentLiabilitiesMember2024-12-310001789832hesm:HessInfrastructurePartnersLimitedPartnershipMemberus-gaap:IPOMember2017-04-092017-04-100001789832hesm:MayTwoThousandTwentyThreeMemberhesm:CommonUnitholdersPublicMember2023-01-012023-12-310001789832srt:MinimumMemberhesm:TermLoanAFacilityMember2025-01-012025-12-310001789832hesm:ThirdPartyServicesMember2025-01-012025-12-310001789832hesm:TermLoanAFacilityMembersrt:MaximumMember2025-07-242025-07-240001789832us-gaap:NoncontrollingInterestMember2025-12-310001789832srt:AffiliatedEntityMember2024-01-012024-12-310001789832hesm:FebruaryTwoThousandTwentyFiveMemberhesm:CommonUnitholdersPublicMember2025-01-012025-12-310001789832hesm:SixPointFiveZeroZeroDueInTwoThousandAndTwentyNineMember2025-12-310001789832srt:AffiliatedEntityMemberus-gaap:OilAndGasServiceMember2023-01-012023-12-310001789832hesm:ChevronCorporationMember2024-01-012024-12-310001789832us-gaap:CommonClassAMemberhesm:AugustSeventeenTwentyTwentyThreeMember2025-12-310001789832hesm:FourPointTwoFiveZeroDueInTwoThousandAndThirtyMemberus-gaap:UnsecuredDebtMember2024-12-310001789832us-gaap:OperatingSegmentsMemberhesm:TerminalingAndExportMember2023-01-012023-12-310001789832hesm:CustomersMemberus-gaap:AccountsReceivableMemberus-gaap:CustomerConcentrationRiskMember2025-01-012025-12-310001789832hesm:ReimbursementOfThirdPartyProducedWaterTruckingAndDisposalCostsMemberhesm:ChevronCorporationMember2024-01-012024-12-310001789832us-gaap:NoncontrollingInterestMember2023-01-012023-12-310001789832hesm:CommonUnitholdersPublicMember2024-01-012024-12-310001789832us-gaap:UnsecuredDebtMemberhesm:FivePointSixTwoFiveDueInTwoThousandTwentySixMember2025-01-012025-12-310001789832hesm:HessMidstreamGPLLCMember2025-07-182025-07-180001789832hesm:AcceleratedShareRepurchaseProgramMemberus-gaap:CommonClassAMember2024-01-012024-12-310001789832hesm:LogisticsFacilitiesAndRailcarsMember2025-12-310001789832us-gaap:RevolvingCreditFacilityMemberhesm:FollowingAcquisitionsMember2025-01-012025-12-310001789832hesm:FivePointFiveZeroZeroDueInTwoThousandAndThirtyMember2025-12-310001789832us-gaap:SalesRevenueNetMemberus-gaap:CustomerConcentrationRiskMemberhesm:ChevronCorporationMember2023-01-012023-12-310001789832us-gaap:UnsecuredDebtMemberhesm:FivePointEightSevenFiveDueInTwoThousandTwentyEightMember2024-12-310001789832srt:AffiliatedEntityMemberhesm:TerminalingAndExportServicesMember2024-01-012024-12-310001789832hesm:MayTwoThousandTwentyThreeMemberus-gaap:CommonClassBMember2023-01-012023-12-310001789832hesm:TwoSevenMarchTwoZeroTwoThreeMemberus-gaap:CommonClassBMember2023-01-012023-12-310001789832hesm:FivePointOneTwoFiveDueInTwoThousandTwentyEightMemberus-gaap:UnsecuredDebtMember2025-12-310001789832hesm:MayThirtyTwentyTwentyFiveMemberus-gaap:CommonClassAMember2025-12-310001789832us-gaap:NoncontrollingInterestMember2024-12-310001789832hesm:HessInvestmentsNorthDakotaLLCMember2025-07-182025-07-180001789832hesm:LittleMissouriFourMember2019-09-300001789832srt:AffiliatedEntityMemberhesm:TerminalingAndExportServicesMember2025-01-012025-12-310001789832hesm:StorageFacilitiesMember2025-12-310001789832srt:AffiliatedEntityMember2025-01-012025-12-310001789832hesm:LogisticsFacilitiesAndRailcarsMember2024-12-310001789832hesm:FebruaryTwoThousandTwentyFourMemberhesm:CommonUnitholdersPublicMember2024-01-012024-12-310001789832us-gaap:OperatingSegmentsMember2024-12-310001789832hesm:FebruaryTwoThousandTwentyFourMemberus-gaap:CommonClassBMember2024-01-012024-12-310001789832us-gaap:NaturalGasProcessingPlantMemberhesm:PipelinesPipesAndValvesMember2024-12-310001789832hesm:TermLoanAFacilityMember2025-07-242025-07-240001789832hesm:ThirteenJanuaryTwoZeroTwoFiveMemberus-gaap:CommonClassBMember2025-01-012025-12-310001789832hesm:O2025Q4DividendsMember2025-01-012025-12-310001789832us-gaap:CommonClassAMemberhesm:MayNineteenTwentyTwentyThreeMember2025-01-012025-12-310001789832hesm:O2025Q1DividendsMember2025-01-012025-12-310001789832hesm:StorageFacilitiesMembersrt:MinimumMember2025-12-310001789832us-gaap:NoncontrollingInterestMember2024-01-012024-12-310001789832us-gaap:CommonClassAMemberhesm:MayTwoThousandTwentyFiveMember2025-01-012025-12-310001789832us-gaap:NaturalGasProcessingPlantMemberus-gaap:EquipmentMember2024-12-310001789832us-gaap:SalesRevenueNetMemberus-gaap:CustomerConcentrationRiskMemberhesm:ChevronCorporationMember2024-01-012024-12-310001789832hesm:MayTwoThousandTwentyFiveMember2025-01-012025-12-310001789832hesm:ReimbursementOfThirdPartyRailTransportationCostsMemberhesm:ChevronCorporationMember2024-01-012024-12-310001789832hesm:SponsorsMemberhesm:MayTwoThousandTwentyFiveMember2025-01-012025-12-310001789832hesm:SeniorUnsecuredCreditFacilityMember2025-12-310001789832hesm:JanuaryTwoThousandTwentyFiveMemberus-gaap:CommonClassBMember2025-01-012025-12-310001789832us-gaap:RevolvingCreditFacilityMember2025-12-310001789832hesm:TermLoanAFacilityMember2025-12-310001789832hesm:TermLoanFacilityMember2025-12-310001789832us-gaap:CorporateNonSegmentMember2025-01-012025-12-310001789832hesm:NineSeptemberTwoZeroTwoFourMemberus-gaap:CommonClassBMember2024-01-012024-12-310001789832hesm:AugustTwoThousandTwentyFiveMemberhesm:CommonUnitholdersPublicMember2025-01-012025-12-310001789832hesm:ThirdPartyMember2023-01-012023-12-310001789832hesm:SixPointFiveZeroZeroDueInTwoThousandAndTwentyNineMember2025-01-012025-12-310001789832hesm:MayThirtyOneTwentyTwentyFourMemberus-gaap:CommonClassAMember2025-12-310001789832hesm:CustomersMemberus-gaap:AccountsReceivableMemberus-gaap:CustomerConcentrationRiskMember2024-01-012024-12-310001789832us-gaap:UnsecuredDebtMemberhesm:FivePointEightSevenFiveDueInTwoThousandTwentyEightMember2025-02-280001789832us-gaap:NaturalGasProcessingPlantMemberus-gaap:EquipmentMembersrt:MaximumMember2025-12-310001789832hesm:SeptemberTwoThousandTwentyFourMemberus-gaap:CommonClassAMember2024-01-012024-12-310001789832hesm:O2023Q2DividendsMember2025-01-012025-12-310001789832us-gaap:CommonClassAMemberhesm:EquityOfferingTransactionsMember2025-12-310001789832srt:AffiliatedEntityMemberhesm:ProcessingAndStorageServicesMember2025-01-012025-12-310001789832hesm:JuneTwoThousandTwentyThreeMember2023-01-012023-12-310001789832hesm:SponsorsMember2023-12-310001789832us-gaap:OperatingSegmentsMember2025-12-310001789832hesm:AmendedAndRestatedCommercialAgreementMemberhesm:ChevronCorporationMember2025-01-012025-12-310001789832hesm:ClassBUnitsOrSharesMember2025-01-012025-12-310001789832hesm:FourPointTwoFiveZeroDueInTwoThousandAndThirtyMember2025-01-012025-12-310001789832hesm:AmendedAndRestatedWaterServicesAgreementsMemberhesm:ChevronCorporationMember2025-01-012025-12-310001789832hesm:AffiliateServicesMember2023-01-012023-12-310001789832hesm:TerminalAndExportServicesAgreementMemberhesm:ChevronCorporationMember2025-01-012025-12-310001789832hesm:FourPointTwoFiveZeroDueInTwoThousandAndThirtyMember2025-12-310001789832hesm:MarchTwoThousandTwentyFourMember2024-01-012024-12-310001789832us-gaap:NaturalGasProcessingPlantMemberus-gaap:EquipmentMember2025-12-3100017898322023-12-310001789832us-gaap:UnsecuredDebtMemberhesm:SixPointFiveZeroZeroDueInTwoThousandAndTwentyNineMember2025-01-012025-12-310001789832hesm:FivePointOneTwoFiveDueInTwoThousandTwentyEightMember2025-01-012025-12-310001789832hesm:AugustTwoThousandTwentyFiveMember2025-01-012025-12-310001789832hesm:FivePointOneTwoFiveDueInTwoThousandTwentyEightMember2025-12-310001789832us-gaap:UnsecuredDebtMemberhesm:FivePointFiveZeroZeroDueInTwoThousandAndThirtyMember2022-04-300001789832hesm:AugustTwoThousandTwentyThreeMemberhesm:CommonUnitholdersPublicMember2023-01-012023-12-310001789832us-gaap:OperatingSegmentsMemberhesm:GatheringMember2025-12-310001789832us-gaap:CommonClassBMember2025-12-310001789832us-gaap:CommonClassAMemberhesm:SeptemberTwentyTwentyTwentyFourMember2025-01-012025-12-310001789832hesm:AcceleratedShareRepurchaseProgramMemberhesm:SixMayTwoZeroTwoFiveMemberus-gaap:CommonClassAMember2025-01-012025-12-310001789832hesm:CommonUnitholdersPublicMember2025-01-012025-12-310001789832hesm:O2025Q2DividendsMember2025-01-012025-12-3100017898322025-10-012025-12-310001789832us-gaap:CarryingReportedAmountFairValueDisclosureMember2025-12-310001789832us-gaap:CommonClassAMemberus-gaap:RestrictedStockMember2023-01-012023-12-310001789832hesm:CompressorsPumpingStationsAndTerminalsMemberhesm:GatheringAssetsMember2025-12-310001789832us-gaap:RevolvingCreditFacilityMembersrt:MaximumMember2025-01-012025-12-310001789832hesm:AffiliateServicesMember2024-01-012024-12-310001789832hesm:FiveMayTwoZeroTwoFiveMemberus-gaap:CommonClassBMember2025-01-012025-12-310001789832hesm:ClassBUnitsOrSharesMember2023-01-012023-12-310001789832us-gaap:PipelinesMemberhesm:GatheringAssetsMember2024-12-310001789832us-gaap:UnsecuredDebtMember2024-12-310001789832hesm:GlobalInfrastructurePartnersMember2025-12-310001789832us-gaap:CommonClassAMemberus-gaap:LimitedPartnerMember2024-01-012024-12-310001789832us-gaap:CommonClassAMember2025-01-012025-12-310001789832us-gaap:UnsecuredDebtMemberhesm:FivePointSixTwoFiveDueInTwoThousandTwentySixMember2025-03-052025-03-050001789832us-gaap:OperatingSegmentsMemberhesm:TerminalingAndExportMember2024-01-012024-12-310001789832us-gaap:OperatingSegmentsMemberhesm:GatheringMember2024-12-310001789832hesm:SponsorsMember2024-12-310001789832hesm:FivePointEightSevenFiveDueInTwoThousandTwentyEightMember2025-01-012025-12-310001789832hesm:CommonUnitholdersPublicMember2024-12-310001789832us-gaap:CommonClassAMemberhesm:FebruaryTwoThousandTwentyFiveMember2025-01-012025-12-310001789832hesm:AcceleratedShareRepurchaseProgramMemberus-gaap:CommonClassAMember2023-01-012023-12-310001789832us-gaap:CommonClassAMemberus-gaap:LimitedPartnerMember2022-12-310001789832us-gaap:CommonClassBMember2023-12-310001789832hesm:FivePointSixTwoFiveDueInTwoThousandTwentySixMember2025-12-310001789832us-gaap:PipelinesMemberhesm:GatheringAssetsMember2025-12-310001789832hesm:ReimbursementOfElectricityAndOtherRelatedFeesMemberhesm:ChevronCorporationMember2024-01-012024-12-310001789832us-gaap:OperatingSegmentsMemberhesm:ProcessingAndStorageMember2023-01-012023-12-310001789832hesm:MayTwoThousandTwentyFiveMemberus-gaap:CommonClassBMember2025-01-012025-12-310001789832hesm:HessAndGIPMember2024-01-012024-12-310001789832us-gaap:SubsequentEventMemberhesm:O2025Q4DividendsMember2026-01-262026-01-260001789832us-gaap:NaturalGasProcessingPlantMemberus-gaap:BuildingMember2024-12-310001789832us-gaap:LongTermDebtMemberhesm:FixedRateSeniorNotesAndTermLoanMember2025-12-310001789832hesm:O2025Q3DividendsMember2025-01-012025-12-310001789832hesm:MarchTwoThousandTwentyThreeMember2023-01-012023-12-310001789832us-gaap:AccruedLiabilitiesMember2025-12-310001789832hesm:MayTwoThousandTwentyThreeMemberus-gaap:CommonClassAMember2023-01-012023-12-310001789832hesm:LittleMissouriFourMember2018-01-250001789832us-gaap:NaturalGasProcessingPlantMembersrt:MinimumMemberhesm:PipelinesPipesAndValvesMember2025-12-310001789832hesm:SponsorsMemberus-gaap:CommonClassBMember2025-12-310001789832hesm:FivePointFiveZeroZeroDueInTwoThousandAndThirtyMember2022-04-300001789832hesm:AffiliateServicesMember2025-01-012025-12-310001789832us-gaap:CommonClassAMember2023-12-310001789832hesm:ThirdPartyMember2025-01-012025-12-310001789832us-gaap:CommonClassAMemberus-gaap:SubsequentEventMember2026-01-262026-01-260001789832us-gaap:UnsecuredDebtMemberhesm:FivePointFiveZeroZeroDueInTwoThousandAndThirtyMember2025-12-310001789832hesm:StorageFacilitiesMember2024-12-310001789832hesm:MayThirtyTwentyTwentyFiveMemberus-gaap:CommonClassAMember2025-01-012025-12-310001789832us-gaap:UnsecuredDebtMemberhesm:FivePointSixTwoFiveDueInTwoThousandTwentySixMember2025-03-050001789832hesm:HessInfrastructurePartnersGPLLCMember2025-07-182025-07-180001789832hesm:O2023Q4DividendsMember2025-01-012025-12-310001789832hesm:CustomersMemberus-gaap:SalesRevenueNetMemberus-gaap:CustomerConcentrationRiskMember2025-01-012025-12-310001789832hesm:OneNineSeptemberTwoZeroTwoThreeMemberus-gaap:CommonClassBMember2023-01-012023-12-310001789832hesm:ThirdPartyServicesMember2023-01-012023-12-310001789832hesm:TermLoanAFacilityMember2025-01-012025-12-310001789832us-gaap:NoncontrollingInterestMember2023-12-310001789832us-gaap:OtherMachineryAndEquipmentMember2024-12-310001789832us-gaap:RevolvingCreditFacilityMembersrt:MinimumMember2025-07-242025-07-240001789832hesm:SponsorsMember2025-12-3100017898322026-02-180001789832hesm:HessMidstreamGPLPMember2025-07-182025-07-180001789832us-gaap:SubsequentEventMemberus-gaap:CommonClassBMember2026-02-132026-02-130001789832us-gaap:CommonClassAMemberhesm:EquityOfferingTransactionsMember2023-12-310001789832us-gaap:NaturalGasProcessingPlantMemberus-gaap:GasGatheringAndProcessingEquipmentMember2024-12-310001789832us-gaap:SubsequentEventMemberhesm:O2025Q4DividendsMemberus-gaap:CommonClassBMember2026-02-132026-02-130001789832hesm:ProcessingAndStorageMember2024-01-012024-12-310001789832us-gaap:CommonClassAMemberus-gaap:RestrictedStockMember2025-01-012025-12-310001789832us-gaap:NaturalGasProcessingPlantMemberus-gaap:GasGatheringAndProcessingEquipmentMember2025-12-310001789832hesm:SeptemberTwoThousandTwentyFourMember2024-01-012024-12-310001789832us-gaap:NaturalGasProcessingPlantMemberus-gaap:EquipmentMembersrt:MinimumMember2025-12-3100017898322024-12-310001789832hesm:ReimbursementOfThirdPartyRailTransportationCostsMemberhesm:ChevronCorporationMember2023-01-012023-12-310001789832us-gaap:LongTermDebtMemberhesm:FixedRateSeniorNotesAndTermLoanMember2024-12-310001789832us-gaap:ConstructionInProgressMember2025-12-310001789832hesm:O2024Q2DividendsMember2025-01-012025-12-310001789832hesm:CustomersMemberus-gaap:SalesRevenueNetMemberus-gaap:CustomerConcentrationRiskMember2023-01-012023-12-310001789832hesm:O2024Q1DividendsMember2025-01-012025-12-310001789832hesm:MarchTwoThousandTwentyThreeMemberus-gaap:CommonClassBMember2023-01-012023-12-310001789832hesm:HessWaterServicesAndHessMidstreamPartnersGeneralPartnerLimitedPartnerMember2019-12-162019-12-160001789832us-gaap:CommonClassAMemberhesm:EquityOfferingTransactionsMember2024-12-310001789832us-gaap:NaturalGasProcessingPlantMemberus-gaap:BuildingMember2025-12-310001789832hesm:SponsorsMemberus-gaap:CommonClassAMember2025-12-310001789832hesm:TermLoanAFacilityMember2024-12-310001789832us-gaap:CommonClassAMemberhesm:SeptemberTwentyTwentyTwentyFourMember2025-12-310001789832hesm:ReimbursementOfThirdPartyProducedWaterTruckingAndDisposalCostsMemberhesm:ChevronCorporationMember2025-01-012025-12-310001789832us-gaap:CorporateNonSegmentMember2024-01-012024-12-310001789832hesm:CompressorsPumpingStationsAndTerminalsMemberhesm:GatheringAssetsMembersrt:MinimumMember2025-12-310001789832us-gaap:NaturalGasProcessingPlantMemberhesm:PipelinesPipesAndValvesMember2025-12-310001789832hesm:FourAugustTwoZeroTwoFiveMemberus-gaap:CommonClassBMember2025-01-012025-12-310001789832us-gaap:OperatingSegmentsMemberhesm:ProcessingAndStorageMember2025-01-012025-12-310001789832hesm:MayTwoThousandTwentyFiveMemberhesm:CommonUnitholdersPublicMember2025-01-012025-12-310001789832us-gaap:CommonClassAMemberhesm:AugustTwoThousandTwentyThreeMember2023-01-012023-12-310001789832us-gaap:CommonClassAMemberhesm:HessAndGIPMember2025-01-012025-12-310001789832us-gaap:OperatingSegmentsMemberhesm:ProcessingAndStorageMember2024-01-012024-12-310001789832hesm:CommonUnitholdersPublicMember2023-12-310001789832us-gaap:UnsecuredDebtMemberhesm:FivePointFiveZeroZeroDueInTwoThousandAndThirtyMember2024-12-310001789832us-gaap:UnsecuredDebtMemberhesm:SixPointFiveZeroZeroDueInTwoThousandAndTwentyNineMember2024-05-310001789832us-gaap:OperatingSegmentsMemberhesm:ProcessingAndStorageMember2024-12-310001789832us-gaap:RevolvingCreditFacilityMembersrt:MinimumMember2025-01-012025-12-310001789832hesm:FivePointOneTwoFiveDueInTwoThousandTwentyEightMemberus-gaap:UnsecuredDebtMember2019-12-310001789832us-gaap:CommonClassAMemberus-gaap:LimitedPartnerMember2025-12-310001789832us-gaap:SalesRevenueNetMemberus-gaap:CustomerConcentrationRiskMemberhesm:ChevronCorporationMember2025-01-012025-12-310001789832hesm:HessMember2025-12-310001789832hesm:ProcessingAndStorageMember2025-01-012025-12-310001789832us-gaap:OperatingSegmentsMemberhesm:GatheringMember2024-01-012024-12-310001789832us-gaap:CommonClassBMember2022-12-310001789832us-gaap:OperatingSegmentsMember2023-01-012023-12-310001789832hesm:CustomersMemberus-gaap:SalesRevenueNetMemberus-gaap:CustomerConcentrationRiskMember2024-01-012024-12-310001789832hesm:WaterGatheringAndDisposalServicesMembersrt:AffiliatedEntityMember2025-01-012025-12-310001789832us-gaap:CommonClassAMember2022-12-310001789832us-gaap:CommonClassAMember2025-12-310001789832hesm:FourPointTwoFiveZeroDueInTwoThousandAndThirtyMemberus-gaap:UnsecuredDebtMember2021-08-310001789832hesm:HessInfrastructurePartnersLimitedPartnershipJointInterestAssetsMember2019-12-162019-12-160001789832us-gaap:CommonClassAMemberus-gaap:LimitedPartnerMember2023-12-310001789832hesm:OneThreeNovemberTwoZeroTwoThreeMemberus-gaap:CommonClassBMember2023-01-012023-12-310001789832hesm:CommonUnitholdersPublicMember2022-12-310001789832hesm:O2023Q3DividendsMember2025-01-012025-12-310001789832us-gaap:OperatingSegmentsMemberhesm:TerminalingAndExportMember2025-01-012025-12-310001789832us-gaap:CommonClassAMemberhesm:FebruaryTwelveTwentyTwentyFiveMember2025-12-310001789832srt:MaximumMember2025-12-310001789832us-gaap:RevolvingCreditFacilityMember2025-07-242025-07-240001789832hesm:SixPointFiveZeroZeroDueInTwoThousandAndTwentyNineMember2024-05-310001789832us-gaap:OperatingSegmentsMemberhesm:ProcessingAndStorageMember2025-12-310001789832hesm:WaterGatheringAndDisposalServicesMembersrt:AffiliatedEntityMember2024-01-012024-12-310001789832hesm:CommonUnitholdersPublicMember2025-12-310001789832hesm:FivePointEightSevenFiveDueInTwoThousandTwentyEightMember2025-12-310001789832hesm:TwoSixJuneTwoZeroTwoThreeMemberus-gaap:CommonClassBMember2023-01-012023-12-310001789832hesm:MidstreamMemberhesm:TermLoanAFacilityMember2025-12-310001789832hesm:JuneTwoThousandTwentyFourMember2024-01-012024-12-3100017898322025-06-300001789832srt:AffiliatedEntityMemberhesm:TerminalingAndExportServicesMember2023-01-012023-12-310001789832us-gaap:NoncontrollingInterestMember2025-01-012025-12-310001789832hesm:CompressorsPumpingStationsAndTerminalsMemberhesm:GatheringAssetsMember2024-12-310001789832us-gaap:CommonClassAMemberus-gaap:LimitedPartnerMember2024-12-310001789832hesm:FourPointTwoFiveZeroDueInTwoThousandAndThirtyMemberus-gaap:UnsecuredDebtMember2025-12-310001789832us-gaap:ConstructionInProgressMember2024-12-310001789832hesm:ClassBUnitsOrSharesMember2024-01-012024-12-310001789832us-gaap:CommonClassAMemberus-gaap:LimitedPartnerMember2025-01-012025-12-310001789832hesm:MayThirtyOneTwentyTwentyFourMemberus-gaap:CommonClassAMember2025-01-012025-12-310001789832us-gaap:NaturalGasProcessingPlantMembersrt:MaximumMemberhesm:PipelinesPipesAndValvesMember2025-12-310001789832hesm:ChevronCorporationMember2023-01-012023-12-310001789832hesm:FebruaryTwoThousandTwentyFiveMemberus-gaap:CommonClassBMember2025-01-012025-12-310001789832srt:AffiliatedEntityMemberus-gaap:OilAndGasServiceMember2025-01-012025-12-310001789832us-gaap:OtherMachineryAndEquipmentMembersrt:MaximumMember2025-12-310001789832hesm:HessMidstreamPartnersGeneralPartnerLimitedPartnershipMember2017-04-092017-04-100001789832us-gaap:RevolvingCreditFacilityMember2024-12-310001789832hesm:JanuaryTwoThousandTwentyFiveMember2025-01-012025-12-310001789832hesm:LittleMissouriFourMember2018-01-242018-01-240001789832hesm:WaterGatheringAndDisposalServicesMembersrt:AffiliatedEntityMember2023-01-012023-12-310001789832us-gaap:OperatingSegmentsMemberhesm:GatheringMember2025-01-012025-12-3100017898322025-12-310001789832us-gaap:FairValueInputsLevel2Member2025-12-310001789832hesm:LittleMissouriFourMemberhesm:TargaResourcesCorporationMember2018-01-240001789832hesm:LittleMissouriFourMemberhesm:TargaResourcesCorporationMember2018-01-250001789832hesm:ReimbursementOfThirdPartyProducedWaterTruckingAndDisposalCostsMemberhesm:ChevronCorporationMember2023-01-012023-12-310001789832hesm:LogisticsFacilitiesAndRailcarsMembersrt:MinimumMember2025-12-310001789832us-gaap:CommonClassAMember2024-01-012024-12-3100017898322023-01-012023-12-310001789832hesm:AmendedAndRestatedAgreementForCertainGasGatheringSubSystemMemberhesm:ChevronCorporationMember2025-01-012025-12-310001789832hesm:LittleMissouriFourMember2025-01-012025-12-310001789832hesm:FourPointTwoFiveZeroDueInTwoThousandAndThirtyMember2021-08-310001789832hesm:ThirdPartyMember2024-01-012024-12-310001789832us-gaap:OperatingSegmentsMemberhesm:GatheringMember2023-01-012023-12-3100017898322024-01-012024-12-310001789832hesm:LogisticsFacilitiesAndRailcarsMembersrt:MaximumMember2025-12-310001789832us-gaap:CommonClassAMemberhesm:EquityOfferingTransactionsMember2025-01-012025-12-310001789832us-gaap:IPOMemberhesm:HessMentorStorageHoldingsLimitedLiabilityCompanyMember2017-04-092017-04-100001789832us-gaap:AccruedLiabilitiesMember2024-12-310001789832us-gaap:OperatingSegmentsMemberhesm:TerminalingAndExportMember2024-12-31xbrli:purexbrli:sharesutr:MMcfutr:mihesm:Railcariso4217:USDhesm:Segment
UNITED STATES
SECURITIES AND EXCHANGE COMMISSION
Washington, D.C. 20549
Form 10-K
☒ ANNUAL REPORT PURSUANT TO SECTION 13 OR 15(d) OF THE SECURITIES EXCHANGE ACT OF 1934
For the fiscal year ended December 31, 2025
OR
☐ TRANSITION REPORT PURSUANT TO SECTION 13 OR 15(d) OF THE SECURITIES EXCHANGE ACT OF 1934
For the transition period from to
Commission File Number 001-39163
Hess Midstream LP
(Exact name of registrant as specified in its charter)
|
|
DELAWARE |
84-3211812 |
(State or other jurisdiction of incorporation or organization) |
(I.R.S. Employer Identification Number) |
|
|
1400 Smith Street |
77002 |
Houston, TX (Address of principal executive offices) |
(Zip Code) |
(Registrant’s telephone number, including area code, is (832) 854-1000)
Securities registered pursuant to Section 12(b) of the Act:
|
|
|
|
Title of each class |
Trading Symbol(s) |
|
Name of each exchange on which registered |
Class A shares representing limited partner interests |
HESM |
|
New York Stock Exchange |
Securities registered pursuant to Section 12(g) of the Act: None.
Indicate by check mark if the registrant is a well-known seasoned issuer, as defined in Rule 405 of the Securities Act. Yes ☒ No ☐
Indicate by check mark if the registrant is not required to file reports pursuant to Section 13 or Section 15(d) of the Act. Yes ☐ No ☒
Indicate by check mark whether the registrant (1) has filed all reports required to be filed by Section 13 or 15(d) of the Securities Exchange Act of 1934 during the preceding 12 months (or for such shorter period that the registrant was required to file such reports), and (2) has been subject to such filing requirements for the past 90 days. Yes ☒ No ☐
Indicate by check mark whether the registrant has submitted electronically every Interactive Data File required to be submitted pursuant to Rule 405 of Regulation S-T (§232.405 of this chapter) during the preceding 12 months (or for such shorter period that the registrant was required to submit such files). Yes ☒ No ☐
Indicate by check mark whether the registrant is a large accelerated filer, an accelerated filer, a non-accelerated filer, a smaller reporting company or an emerging growth company. See the definitions of “large accelerated filer,” “accelerated filer,” “smaller reporting company” and “emerging growth company” in Rule 12b-2 of the Exchange Act.
|
|
|
|
|
|
|
Large accelerated filer |
☒ |
|
|
Accelerated filer |
|
☐ |
Non-accelerated filer |
☐ |
|
|
Smaller reporting company |
|
☐ |
|
|
|
|
Emerging growth company |
|
☐ |
If an emerging growth company, indicate by checkmark if the registrant has elected not to use the extended transition period for complying with any new or revised financial accounting standards provided pursuant to Section 13(a) of the Exchange Act. ☐
Indicate by check mark whether the registrant has filed a report on and attestation to its management’s assessment of the effectiveness of its internal control over financial reporting under Section 404(b) of the Sarbanes-Oxley Act (15 U.S.C. 7262(b)) by the registered public accounting firm that prepared or issued its audit report. Yes ☒ No ☐
If securities are registered pursuant to Section 12(b) of the Act, indicate by check mark whether the financial statements of the registrant included in the filing reflect the correction of an error to previously issued financial statements. ☐
Indicate by check mark whether any of those error corrections are restatements that required a recovery analysis of incentive-based compensation received by any of the registrant’s executive officers during the relevant recovery period pursuant to §240.10D-1(b). ☐
Indicate by check mark whether the registrant is a shell company (as defined in Rule 12b-2 of the Act). Yes ☐ No ☒
The aggregate market value of Class A shares held by non‑affiliates of the registrant amounts to $5.0 billion, computed using the outstanding Class A shares and closing market price on June 30, 2025, the last business day of the registrant’s most recently completed second fiscal quarter.
129,403,244 Class A shares representing limited partner interests in the registrant were outstanding as of February 18, 2026.
CAUTIONARY NOTE REGARDING FORWARD-LOOKING STATEMENTS
This Annual Report on Form 10-K, including information incorporated by reference herein, contains “forward-looking statements.” Words such as “anticipate,” “estimate,” “expect,” “forecast,” “guidance,” “drive,” “could,” “may,” “should,” “would,” “enable,” “believe,” “intend,” “focus,” “potential,” “project,” “plan,” “trend,” “predict,” “will,” “target,” “opportunity” and similar expressions, and variations or negatives of these words, are intended to identify forward-looking statements, but not all forward-looking statements include such words.
Forward-looking statements relating to the Company’s operations, assets, and strategy are based on management’s current expectations, assessments, estimates, projections and assumptions about the industry. These statements are not guarantees of future performance and are subject to numerous risks, uncertainties and other factors, many of which are beyond the Company’s control and difficult to predict. Therefore, actual outcomes and results may differ materially from our current projections or expectations of future results expressed or forecasted by these forward-looking statements. Among the important factors that could cause actual results to differ materially from those in our forward-looking statements are:
•the ability of Chevron and other parties to satisfy their obligations to us, including Chevron’s ability to meet its drilling and development plans on a timely basis or at all, its ability to deliver its nominated volumes to us, and the operation of joint ventures that we may not control;
•our ability to generate sufficient cash flow to pay current and expected levels of distributions;
•reductions in the volumes of crude oil, natural gas, NGLs and produced water we gather, process, terminal or store;
•the actual volumes we gather, process, terminal or store for Chevron in excess of our MVCs and relative to Chevron’s nominations;
•fluctuations in the prices and demand for crude oil, natural gas and NGLs;
•changes in global economic conditions and the effects of a global economic downturn or inflation on our business and the businesses of our suppliers, customers, business partners and lenders;
•our ability to comply with government regulations or make capital expenditures required to maintain compliance, including our ability to obtain or maintain permits necessary for capital projects in a timely manner, if at all, or the revocation or modification of existing permits;
•our ability to successfully identify, evaluate and timely execute our capital projects, investment opportunities and growth strategies, whether through organic growth or acquisitions;
•costs or liabilities associated with federal, state and local laws, regulations and governmental actions applicable to our business, including legislation and regulatory initiatives relating to environmental protection and health and safety, such as spills, releases, pipeline integrity and measures to limit greenhouse gas emissions and climate change;
•our ability to comply with the terms of our credit facility, indebtedness and other financing arrangements, which, if accelerated, we may not be able to repay;
•reduced demand for our midstream services, including the impact of weather or the availability of competing third-party midstream gathering, processing and transportation operations;
•potential disruption or interruption of our business due to natural and human causes beyond our control, such as accidents, severe weather events, labor disputes, political crises, information technology failures, constraints or disruptions and cyber-attacks;
•any limitations on our ability to access debt or capital markets on terms that we deem acceptable, including as a result of changes in credit ratings, weakness in the oil and gas industry or negative outcomes within commodity and financial markets;
•liability resulting from litigation;
•risks and uncertainties associated with Hess Corporation’s (“Hess”) integration with Chevron following the completion of the Merger, including the failure of Chevron to realize anticipated synergies of the Merger in the expected timeframe, operational challenges, the diversion of management’s attention from ongoing business concerns, or unforeseen expenses associated with the Merger; and
•other factors described in Item 1A—Risk Factors in this Annual Report on Form 10-K and any additional risks described in our other filings with the Securities and Exchange Commission.
Other unpredictable or unknown factors not discussed in this Annual Report could also cause actual results to differ materially from those in our forward-looking statements. Caution should be taken not to place undue reliance on any such forward-looking statements since such statements speak only as of the date of this report. Except as required by law, we undertake no obligation to publicly update or revise any forward-looking statements, whether because of new information, future events or otherwise.
Unless otherwise stated or the context otherwise indicates, references in this report to “Hess Midstream Operations LP,” the “Partnership,” “us,” “we,” “our” or similar terms, when referring to periods between April 10, 2017 and December 16, 2019, refer to Hess Midstream Operations LP (formerly known as Hess Midstream Partners LP, the predecessor registrant to Hess Midstream LP), including its consolidated subsidiaries. All references to “Hess Midstream LP,” the “Company,” “us,” “our,” “we” or similar terms, when referring to periods subsequent to December 16, 2019, refer to Hess Midstream LP and its consolidated subsidiaries. References to “Sponsor” or “Sponsors” refer to (a) Hess and GIP II Blue Holding, L.P. (“GIP”) when referring to periods prior to May 30, 2025, (b) Hess from May 30, 2025 to July 17, 2025, and (c) Chevron from July 18, 2025.
As used in this report, the term “Chevron” may refer to Chevron Corporation, one or more of its consolidated subsidiaries, or to all of them taken as a whole. All of these terms are used for convenience only and are not intended as a precise description of any of the separate companies, each of which manages its own affairs.
GLOSSARY OF TERMS
Throughout this report, the following company or industry specific terms and abbreviations are used:
Barrel: One stock tank barrel, or 42 U.S. gallons liquid volume, used in reference to crude oil or other liquid hydrocarbons.
Bbl(s): Barrel(s).
Bbl/d: Barrels per day.
Btu: One British thermal unit—a measure of the amount of energy required to raise the temperature of a one‑pound mass of water one degree Fahrenheit at sea level.
Cf: Cubic foot or feet is a common unit of gas measurement. One standard cubic foot equals the volume of gas in one cubic foot measured at standard temperature (60 degrees Fahrenheit) and standard pressure (14.73 pounds standard per square inch).
CNG: Compressed natural gas.
Crude oil: A mixture of hydrocarbons that exists in liquid phase in underground reservoirs.
Fractionation: Fractionation is accomplished by controlling the temperature and pressure of the stream of mixed NGL in order to take advantage of the different boiling points of separate components. NGL fractionation facilities separate mixed NGL streams into discrete components such as ethane, propane, normal butane, isobutane and natural gasoline.
Liquefied petroleum gas: A mixture of hydrocarbon gases commonly used as a fuel, including propane and butane.
MBbl: One thousand barrels.
MBbl/d: One thousand barrels per day.
Mcf: One thousand cubic feet.
Mdge/d: One thousand diesel gallons equivalent per day.
Mgal/d: One thousand gallons per day.
MMcf/d: One million cubic feet per day.
MVC: Minimum volume commitment.
NGL: Natural gas liquids, which are the hydrocarbon liquids contained within natural gas.
Psi: Pounds per square inch.
Psig: Pounds per square inch gauge.
Throughput: The volume of crude oil, natural gas, NGLs, water and refined petroleum products transported or passing through a pipeline, plant, terminal or other facility during a particular period.
Williston Basin: One of the largest structural-sedimentary basins in North America, spanning across North Dakota, South Dakota, Montana, Saskatchewan and Manitoba, with a surface area of approximately 143,000 square miles within the United States and multiple petroleum reservoirs.
Y‑grade: A classification used to describe the extent to which certain hydrocarbons can be stored at a specified pressure, making the hydrocarbon easier to move in a liquid state.
PART I
ITEMS 1 and 2. BUSINESS AND PROPERTIES
Overview
We are a fee-based, growth-oriented, limited partnership that owns, operates, develops and acquires a diverse set of midstream assets and provides fee-based services to Chevron, its subsidiaries, and third-party customers. Our assets are primarily located in the Bakken and Three Forks shale plays in the Williston Basin area of North Dakota, which we collectively refer to as the Bakken and which is one of the most prolific crude oil producing basins in North America. Our Sponsor dedicated substantially all of its existing and future owned or controlled production in the Bakken under our long-term, fee-based agreements and intends to use us as the primary midstream vehicle to support its production goals in the Bakken and preserve value of its midstream business. We generate substantially all of our revenues by charging fees for gathering, compressing and processing natural gas and fractionating NGLs; gathering, terminaling, loading and transporting crude oil and NGLs; storing and terminaling propane; and gathering and disposing of produced water.
Prior to December 16, 2019, we were indirectly controlled by Hess Infrastructure Partners GP LLC, the general partner of Hess Infrastructure Partners LP (“HIP”). HIP was originally formed in 2015 as a 50/50 joint venture between Hess and GIP. On April 10, 2017, we completed an initial public offering (“IPO”) as a master limited partnership, pursuant to which HIP contributed to the Partnership a 20% controlling economic interest in each of (i) Hess North Dakota Pipelines Operations LP; (ii) Hess TGP Operations LP; and (iii) Hess North Dakota Export Logistics Operations LP (collectively, the “Joint Interest Assets”) and a 100% interest in Hess Mentor Storage Holdings LLC. HIP owned the remaining 80% economic interest in the Joint Interest Assets, a 100% interest in certain other businesses, including Hess’ Bakken water services business (“Hess Water Services”), which it acquired from Hess on March 1, 2019, and a 100% interest in Hess Midstream Partners GP LP, which held all of the Partnership’s outstanding incentive distribution rights and the general partner interest in the Partnership, and controlled the Partnership.
On December 16, 2019, the Company and the Partnership completed the transactions (the “Restructuring”) contemplated by the Partnership Restructuring Agreement, dated October 3, 2019, by and among the Company, the Partnership and the other parties thereto. Pursuant to the Restructuring, the Partnership acquired HIP, including HIP’s 80% interest in the Joint Interest Assets, 100% interest in Hess Water Services and the outstanding economic general partner interest and incentive distribution rights in the Partnership. The Partnership’s organizational structure converted from a master limited partnership into an “Up-C” structure, in which the Partnership’s public unitholders received newly issued Class A Shares in the Company in a one-for-one exchange. Class A Shares commenced trading on the New York Stock Exchange (“NYSE”) under the former symbol “HESM” on December 17, 2019. As a result of the Restructuring, the Company was delegated control of the Partnership and replaced the Partnership as its publicly traded successor. The Partnership changed its name to “Hess Midstream Operations LP” and became a consolidated subsidiary of the Company.
On May 30, 2025, GIP sold all of its limited partner interests in the Partnership and no longer holds a direct or indirect ownership interest in the Company, the Partnership or our general partner.
On July 18, 2025, Hess and Chevron completed the previously announced merger contemplated by the Agreement and Plan of Merger, dated October 22, 2023 (the “Merger”). As a result of the Merger, Chevron is the direct parent of Hess and, therefore, indirectly owns each of the following:
•100% of the limited liability company interests in Hess Infrastructure Partners GP LLC, the sole member of the general partner of our general partner;
•100% of the limited liability company interests in Hess Midstream GP LLC, the general partner of our general partner;
•100% of the partnership interests in Hess Midstream GP LP, our general partner;
•100% of the limited liability company interests in Hess Investments North Dakota LLC (“HINDL”), the holder of 449,000 Class A shares representing limited partner interests in the Company (“Class A Shares”) and all of the issued and outstanding Class B shares representing limited partner interests in the Company (“Class B Shares”) and Class B units representing limited partner interests in the Partnership (“Class B Units”), which Class B Shares and Class B Units together are exchangeable into Class A Shares and, together with HINDL’s Class A Shares, collectively represent an approximate 37.9% interest in the Company on a consolidated basis.
Throughout this filing and depending on the context, we make references to Chevron, as Chevron, following the completion of the Merger, is our Sponsor and indirectly wholly owns our general partner and, through its ownership of our general partner, has the indirect right to appoint all of the members of our board of directors. Our historical commercial, omnibus and employee secondment agreements with Hess remain in effect subsequent to the Merger, and we refer to Chevron as the counterparty to these agreements, as Chevron currently wholly owns the Hess entities that are counterparties to these agreements.
At December 31, 2025:
•the Company held a 62.3% controlling interest in the Partnership and Chevron held a 37.7% noncontrolling economic interest in the Partnership;
•public limited partners held a 62.1% voting interest and a 99.7% economic interest in the Company, which represents an indirect 62.1% economic interest in the Partnership;
•Chevron and its affiliates held a 37.9% voting interest and a 0.3% economic interest in the Company, which, taken with their direct limited partnership interest in the Partnership, represents an indirect 37.9% economic interest in the Partnership. See Organizational Structure.
See Item 8. Financial Statements and Supplementary Data. Note 3, Equity Transactions and Note 8, Partners’ Capital and Distributions for further details.
LM4 Joint Venture
On January 25, 2018, we entered into a 50/50 joint venture with Targa Resources Corp. (“Targa”) to construct a new 200 MMcf/d gas processing plant called Little Missouri 4 (“LM4”). LM4 was placed in service in 2019. Targa is the operator of the plant.
Operating Segments
We conduct our business through three operating segments: (i) gathering, (ii) processing and storage and (iii) terminaling and export. See Item 7. Management’s Discussion and Analysis of Financial Condition and Results of Operations for further details.
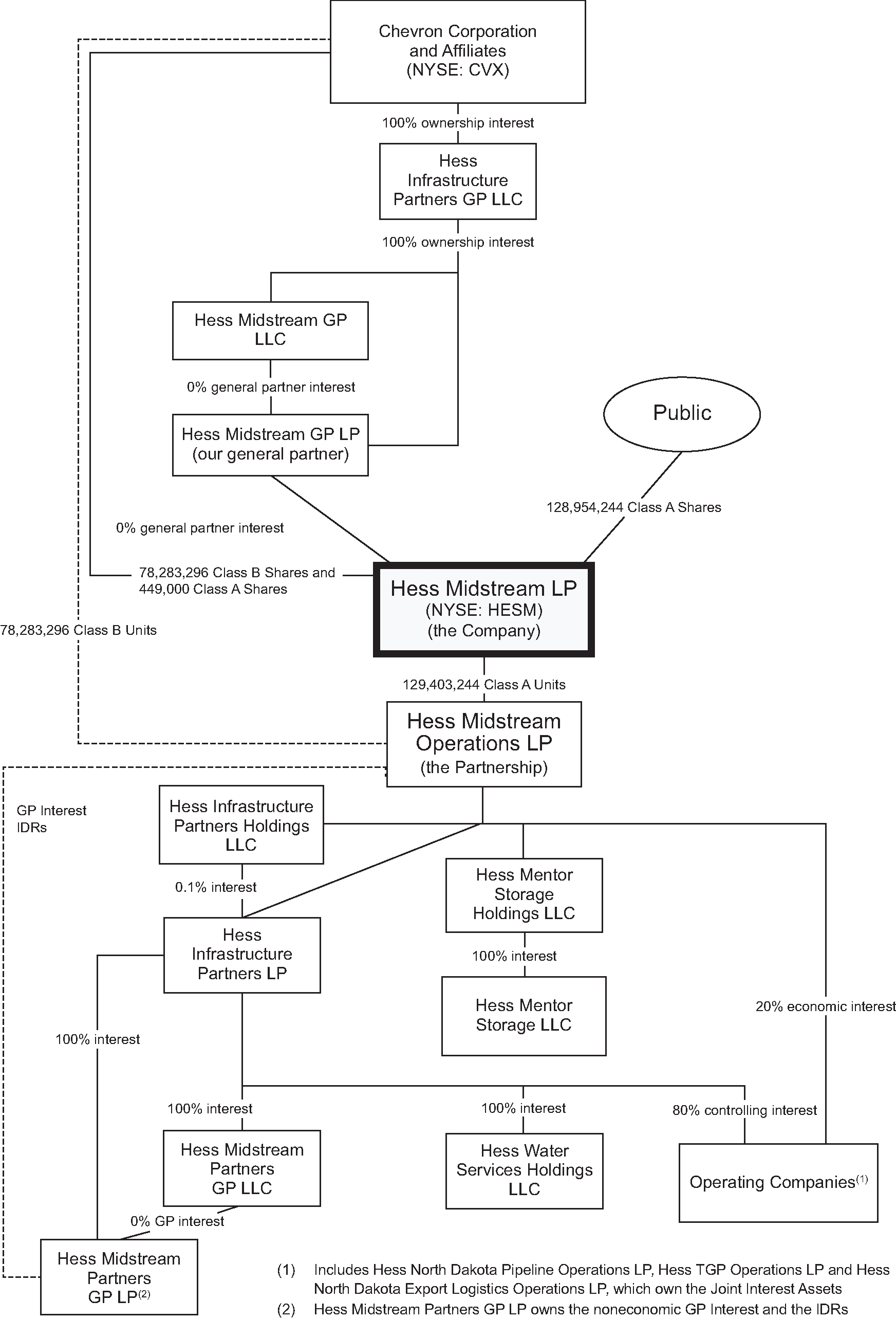
Organizational Structure
The following chart summarizes our corporate structure at December 31, 2025.

Our Business and Properties
Gathering
Our gathering business consists of the Partnership’s 100% interest in (i) Hess North Dakota Pipelines Operations LP (“Gathering Opco”), which owns our North Dakota natural gas, NGL and crude oil gathering systems, and (ii) Hess Water Services, which owns our produced water gathering and disposal facilities. The following sections describe in more detail these assets and the related services that we provide.
Natural Gas Gathering and Compression
A natural gas gathering and compression system located primarily in McKenzie, Williams and Mountrail Counties, North Dakota, connecting Chevron and third‑party owned or operated wells to the Tioga Gas Plant, the LM4 plant, and third‑party pipeline facilities. This gathering system consists of approximately 1,430 miles of high and low pressure natural gas and NGL gathering pipelines with a current capacity of up to approximately 685 MMcf/d. The system has an aggregate compression capacity of approximately 550 MMcf/d, including approximately 20 MMcf/d of net compression capacity added in 2025. Construction was also completed on an additional greenfield compressor station, which was placed in service in early 2026 and which further increased compression capacity by approximately 50 MMcf/d in 2026. The compressed gas and mixed NGLs are transported to the Tioga Gas Plant and the LM4 plant either as separate or combined streams for processing. Our gathering system capacity can be increased via installation of additional compression equipment.
Crude Oil Gathering
A crude oil gathering system located primarily in McKenzie, Williams and Mountrail Counties, North Dakota, connecting Chevron and third‑party owned or operated wells to the Ramberg Terminal Facility, the Tioga Rail Terminal and the Johnson’s Corner Header System. The crude oil gathering system consists of approximately 615 miles of crude oil gathering pipelines with a current capacity of up to approximately 290 MBbl/d.
Included within our crude oil gathering system is our Hawkeye Oil Facility, which is a crude oil pumping and truck unloading facility located in McKenzie County, North Dakota. The Hawkeye Oil Facility entered into service in 2017. The facility receives crude oil through pipeline and truck deliveries from Chevron and third parties and transports it by pipeline to the Johnson’s Corner Header System. Total receipt capacity of the facility is approximately 75 MBbl/d, which can be filled solely through our crude oil gathering system or through a combination of our crude oil gathering system and truck unloading bays. The facility has six truck unloading bays with an aggregate capacity of approximately 30 MBbl/d. The facility has a redelivery capability of approximately 75 MBbl/d through a pipeline system connected to our crude oil export terminals. The facility also has two crude oil storage tanks with a combined working storage capacity of approximately 10 MBbls. Our gathering system capacity can be increased through the installation of additional pumping equipment.
Produced Water Gathering and Disposal
A produced water gathering system located primarily in Williams and Mountrail counties, North Dakota, that transports produced water from well sites by approximately 360 miles of pipelines in gathering systems or by third-party trucking to water handling facilities for disposal. As of December 31, 2025, we had 13 water handling and disposal facilities in service, with a combined permitted disposal capacity of 185 MBbl/d. These water handling and disposal facilities are owned and operated by Hess Water Services and primarily service the water pipeline gathering systems. We also transport produced water to 13 water handling and disposal facilities operated by third parties that have a combined permitted disposal capacity of approximately 180 MBbl/d.
The following table sets forth certain information regarding our gathering assets, which operate under long‑term, fee‑based commercial agreements with Chevron:
Gathering Assets
|
|
|
|
|
|
|
|
|
|
|
Asset |
|
Commodity |
|
Description |
|
Approximate Miles of Pipelines |
|
Approximate Throughput Capacity |
|
Third-Party and Affiliate Connections |
Natural gas gathering pipelines |
|
Natural gas NGLs |
|
Natural gas and NGL gathering |
|
1,430 miles |
|
685 MMcf/d |
|
Upstream: Chevron and third-party wells Downstream: Tioga Gas Plant; LM4 plant; third-party facilities |
Natural gas compression |
|
Natural gas NGLs |
|
Gas compression; NGL extraction |
|
- |
|
550 MMcf/d |
|
|
Crude oil gathering pipelines |
|
Crude oil |
|
Crude oil gathering |
|
615 miles |
|
290 MBbl/d (1) |
|
Upstream: Chevron and third-party wells Downstream: Ramberg Terminal Facility; Tioga Rail Terminal; Johnson’s Corner Header System |
Hawkeye Oil Facility |
|
Crude oil |
|
Pump station; truck unloading |
|
- |
|
75 MBbl/d |
|
|
Water gathering pipelines |
|
Water |
|
Produced water gathering |
|
360 miles |
|
290 MBbl/d |
|
Upstream: Chevron and third-party wells Downstream: Chevron and third-party water disposal facilities |
Water disposal facilities |
|
Water |
|
Produced water disposal |
|
- |
|
185 MBbl/d |
|
|
(1) Includes 75 MBbl/d of capacity at the Hawkeye Oil Facility.
Processing and Storage
Our processing and storage business consists of (i) the Partnership’s 100% interest in Hess TGP Operations LP (“HTGP Opco”), which owns the Tioga Gas Plant, (ii) the Partnership’s 50% interest in the LM4 gas processing plant operated by Targa, and (iii) the Partnership’s 100% interest in Hess Mentor Storage Holdings LLC (“Mentor Holdings”), which owns the Mentor Storage Terminal. The following sections describe in more detail these assets and the related services that we provide.
Tioga Gas Plant
The Tioga Gas Plant (“TGP”), which is located in Tioga, North Dakota, has a total processing capacity of 400 MMcf/d making it one of the largest natural gas processing and fractionation plants in North Dakota. The plant consists of (i) a state-of-the-art cryogenic processing facility with ethane extraction capabilities that produces low Btu, pipeline‑quality natural gas, (ii) a 60 MBbl/d fractionation facility with NGL fractionation capabilities for ethane, propane, butane and natural gasoline and (iii) 25 MBbl/d of stabilized y-grade liquid recovery capabilities. The plant receives natural gas produced from Chevron‑operated and third‑party operated wells in the Bakken through our North Dakota gathering systems as well as third‑party gathering systems.
TGP was initially constructed in 1954. It subsequently underwent a large‑scale expansion, refurbishment and optimization project that was completed in 2014, during which a new cryogenic processing train with a nameplate processing capacity of 250 MMcf/d was installed. In 2021, the TGP de-bottlenecking project was completed and commissioned, increasing total plant processing to 400 MMcf/d and adding y-grade liquids recovery of up to approximately 25 MBbl/d.
TGP has a multitude of residue gas and NGL export options. For residue gas, the plant has total export capacity of more than 250 MMcf/d with access to the Chicago, IL market through the Alliance Pipeline from the Tioga lateral; it also has access to the Ventura, IA market through the Northern Border Pipeline from the WBI North Bakken Expansion Pipeline. TGP also provides residue gas for local and regional uses through the WBI system and for gas lift and fuel through the North Dakota Natural Gas Pipeline, which also interconnects with the Northern Border pipeline. For ethane, TGP can recover and ship up to 30 MBbl/d of ethane to Canada on the Vantage Pipeline. Other fractionated products such as propane, butane and natural gasoline can be shipped via truck or rail to local and regional markets. Y-grade liquids are shipped on the Elk Creek Pipeline from the ONEOK NGL lateral to Bushton, KS with access to Mont Belvieu, TX.
The plant also includes four NGL truck loading racks with an aggregate loading capacity of approximately 10 MBbl/d of propane to serve the local propane market, as well as 14 NGL bullet storage tanks and 5 NGL storage tanks with a combined shell capacity of approximately 35 MBbls of propane, 10 MBbls of butane and 35 MBbls of natural gasoline. The total NGL production capability of the plant is approximately 80 MBbl/d, with interconnections into the Vantage Pipeline, the Alliance Pipeline and interconnecting pipelines with our Tioga Rail Terminal. Additionally, the plant includes a CNG terminal that is capable of compressing approximately 5.6 MMcf/d of natural gas to 3,600 psig and loading in excess of 100 light duty CNG‑fueled vehicles and up to 32 CNG cylinder trailers per day for drilling and hydraulic fracturing operations, for a combined capacity of approximately 40 Mdge/d.
LM4
The Partnership owns a 50% interest in a joint venture with Targa, which constructed and placed in service in the third quarter of 2019, a new 200 MMcf/d gas processing plant called Little Missouri 4, or LM4, located at Targa’s existing Little Missouri facility, south of the Missouri River in McKenzie County, North Dakota. We are entitled to 100 MMcf/d of the plant’s processing capacity. The plant receives natural gas produced from Chevron-operated and third-party operated wells in the Bakken through our gathering systems as well as third-party gathering systems. The plant also has direct residue gas and NGL pipeline connections at the tailgate of the plant, with export capacity of approximately 135 MMcf/d of natural gas to the Northern Border Interstate Pipeline and 40 MBbl/d of NGLs to ONEOK Elk Creek Pipeline.
Mentor Storage Terminal
Our Mentor Storage Terminal consists of a propane storage cavern and a rail and truck loading and unloading facility located on approximately 40 acres in Mentor, Minnesota. The Mentor Storage Terminal has an aggregate working storage capacity of approximately 330 MBbls, consisting of an underground cavern with a working storage capacity of approximately 325 MBbls and three above‑ground bullet storage tanks with an aggregate working storage capacity of approximately 5 MBbls. The terminal also has a dehydration facility, 11 rail unloading racks and two truck loading racks. The cavern and truck loading racks each have a propane injection and withdrawal capacity of approximately 6 MBbl/d.
The Mentor Storage Terminal, a mined cavern for liquefied petroleum gas, was constructed in 1962. The rock from which the cavern was constructed is classified as zoisite, a rare, marble‑like rock that has essentially no porosity or permeability, which makes it excellent for the purpose of liquid hydrocarbon storage. Constant underground temperature provides uniform operating conditions in the cavern.
Propane is received at the Mentor Storage Terminal by rail, and shipments and deliveries vary by season. Chevron utilizes our propane storage services to mitigate the impact on its operations from seasonal variations in the demand for propane. As a result, at Chevron’s direction, we generally fill the cavern with propane during the warmer months when demand for propane is low, and gradually withdraw propane from the cavern during colder months when demand is higher.
The following table sets forth certain information regarding our processing and storage assets, which operate under long‑term, fee‑based commercial agreements with Chevron:
Processing and Storage Assets
|
|
|
|
|
|
|
|
|
|
|
Asset |
|
Commodity |
|
Description |
|
Approximate Throughput Capacity |
|
Approximate Storage Capacity |
|
Third-Party and Affiliate Connections |
Tioga Gas Plant |
|
Natural gas |
|
Cryogenic |
|
400 MMcf/d |
|
- |
|
Upstream: Natural gas gathering systems Downstream: Third-party long-haul pipelines |
|
|
NGLs |
|
Cryogenic & Fractionation |
|
60 MBbl/d |
|
80 MBbls (1) |
|
Downstream: Alliance Pipeline (propane); Vantage Pipeline (ethane); Tioga Rail Terminal; truck loading |
|
|
Y-Grade NGLs |
|
Stabilization |
|
25 MBbl/d |
|
80 MBbls (1) |
|
Downstream: ONEOK Elk Creek Pipeline |
|
|
CNG |
|
Compression |
|
40 Mdge/d |
|
- |
|
Upstream: Tioga Gas Plant Downstream: Truck loading; light duty vehicles |
Little Missouri 4 |
|
Natural gas |
|
Cryogenic |
|
100 MMcf/d(2) |
|
- |
|
Upstream: Natural gas gathering systems Downstream: Northern Border Pipeline |
|
|
NGLs |
|
Cryogenic |
|
40 MBbl/d |
|
- |
|
Downstream: ONEOK Elk Creek Pipeline |
Mentor Storage Terminal |
|
Propane |
|
Storage; rail and truck loading and unloading |
|
6 MBbl/d |
|
330 MBbls (3) |
|
BNSF Railway; truck loading |
(1)Represents the total aggregate above-ground shell storage capacity of storage tanks at the Tioga Gas Plant.
(2)Represents 50% of the total plant capacity. The LM4 plant was placed in service in the third quarter of 2019.
(3)Represents a working storage capacity of approximately 325 MBbls at the storage cavern and an aggregate working capacity of approximately 5 MBbls of above‑ground storage tanks at the Mentor Storage Terminal.
Terminaling and Export
Our terminaling and export business consists of the Partnership’s 100% interest in Hess North Dakota Export Logistics Operations LP (“Logistics Opco”), which owns the Ramberg Terminal Facility, the Tioga Rail Terminal, our crude oil rail cars, the Johnson’s Corner Header System and various connections into the Dakota Access Pipeline (“DAPL”). The following sections describe in more detail these assets and the related services that we provide.
Ramberg Terminal Facility
Our Ramberg Terminal Facility is a crude oil pipeline and truck unloading facility located in Williams County, North Dakota that receives crude oil by pipeline and truck from Chevron and third parties and exports crude oil by transporting it by pipeline to our Tioga Rail Terminal for loading onto crude oil rail cars or by injecting it directly into DAPL and other third‑party interstate pipeline systems. The facility has a combined pipeline and truck receipt capability of approximately 200 MBbl/d. Up to approximately 130 MBbl/d of crude oil can enter the facility through our crude oil gathering system. Crude oil can also enter the facility through truck unloading bays with a combined truck unloading capacity of approximately 70 MBbl/d.
The facility has a redelivery capability of up to approximately 285 MBbl/d through the following pipelines:
•a 14‑inch, 10‑mile crude oil pipeline with a current capacity of approximately 135 MBbl/d that connects to the Tioga Rail Terminal;
•two six‑inch crude oil pipelines with a combined capacity of approximately 25 MBbl/d that connects to third‑party long‑haul pipelines;
•one six‑inch and two eight‑inch crude oil pipelines with a combined capacity of approximately 55 MBbl/d that connects to third‑party long‑haul pipelines; and
•one 10‑inch crude oil pipeline with a capacity of approximately 70 MBbl/d that connects to a third‑party long‑haul pipeline.
The Ramberg Terminal Facility was constructed in 2006 and expanded in 2016. The facility has a combined shell storage capacity of approximately 40 MBbls, with an additional combined 240 MBbls of storage capacity with third parties.
Tioga Rail Terminal
The Tioga Rail Terminal is a 140 MBbl/d crude oil and 30 MBbl/d NGL rail loading terminal in Tioga, North Dakota that is connected to the Tioga Gas Plant, the Ramberg Terminal Facility and our crude oil gathering system.
The approximate 140 MBbl/d crude oil loading facility includes a dual loop track with 21 crude oil loading arms that commenced service in 2011. The terminal loads crude oil rail cars owned by us and third parties. The terminal also has three crude oil storage tanks with a combined shell storage capacity of approximately 290 MBbls. The terminal receives up to 30 MBbl/d of crude oil directly from a 14‑inch crude oil pipeline connected to, and included as part of, our Ramberg Terminal Facility.
The terminal is capable of loading crude oil unit trains, which are dedicated trains (typically ranging from approximately 100 to 110 cars) chartered for a single delivery destination that usually receive priority scheduling and result in a more cost‑effective method of shipping than standard rail shipment.
The terminal is capable of receiving up to 30 MBbl/d of NGLs through three NGL pipelines connected to the Tioga Gas Plant, including: (i) an eight‑inch propane pipeline with a capacity of approximately 35 MBbl/d; (ii) a six‑inch butane pipeline with a capacity of approximately 15 MBbl/d; and (iii) a six‑inch mixed NGL pipeline with a capacity of approximately 10 MBbl/d. The terminal also includes separate ladder tracks with track space for over 385 NGL rail cars and 16 NGL loading arms. The NGL rail cars are leased by Chevron and third parties.
The terminal has a direct rail connection to the BNSF Railway, which in turn connects to the Union Pacific, CSX, Norfolk Southern and other Class 1 railroads. Crude oil loaded onto rail cars at the terminal may be transported to various delivery points in the East Coast, West Coast and Gulf Coast regions of the United States. The terminal receives NGLs for loading onto rail cars for transportation to various delivery points in North America.
Crude Oil Rail Cars
We own a total of 550 crude oil rail cars, which we operate as unit trains consisting of approximately 100 to 110 crude oil rail cars, with which we provide crude oil transportation services to Chevron or third parties from the Tioga Rail Terminal to various delivery points in the East Coast, West Coast and Gulf Coast regions of the United States. Our crude oil rail cars were constructed between April 2015 and October 2015 to DOT‑117 safety standards. The effective capacity of the crude oil rail cars depends on round‑trip times to destination. For the year ended December 31, 2025, the average round‑trip duration was approximately 11 days and, based on this, the aggregate working capacity of our crude oil rail cars was approximately 32 MBbl/d. Our crude oil rail cars have a shell capacity of 728 Bbls per car and an effective loading capacity of approximately 92%, or approximately 670 Bbls per car.
Johnson’s Corner Header System
The Johnson’s Corner Header System is a crude oil pipeline header system located in McKenzie County, North Dakota that receives crude oil by pipeline from Chevron and third parties and delivers crude oil to DAPL and other third‑party interstate pipeline systems. It has a delivery capacity of approximately 100 MBbl/d of crude oil. The Johnson’s Corner Header System entered into service in 2017.
Other DAPL Connections
In addition to the connections at the Ramberg Terminal Facility and the Johnson’s Corner Header System, we also have other DAPL connections, which are crude oil delivery points within our terminal system located in Williams and Mountrail Counties, North Dakota that receive crude oil by pipeline from our crude oil gathering system for delivery into DAPL.
The following table sets forth certain information regarding our terminaling and export assets, which operate under a long‑term, fee‑based commercial agreement with Chevron:
Terminaling and Export Assets
|
|
|
|
|
|
|
|
|
|
|
Asset |
|
Commodity |
|
Description |
|
Approximate Throughput Capacity |
|
Approximate Storage Capacity |
|
Third-Party and Affiliate Connections |
Ramberg Terminal Facility |
|
Crude oil |
|
Truck unloading bays; pipeline connections |
|
285 MBbl/d (1) |
|
40 MBbls (2) |
|
Upstream: Crude oil gathering system Downstream: Tioga Rail Terminal connection; third-party long-haul pipelines |
Tioga Rail Terminal |
|
Crude oil
NGLs |
|
Dual loop
Ladder track |
|
140 MBbl/d
30 MBbl/d |
|
290 MBbls (3) |
|
Upstream: Crude oil gathering system; Tioga Gas Plant; Ramberg Terminal Facility Downstream: BNSF Railway |
Crude oil rail cars |
|
Crude oil |
|
Rail cars (4) |
|
32 MBbl/d (5) |
|
- |
|
|
Johnson’s Corner Header System |
|
Crude oil |
|
Pipeline connections |
|
100 MBbl/d (6) |
|
- |
|
Upstream: Crude oil gathering system; third-party gathering systems Downstream: Third-party long-haul pipelines |
Other DAPL Connections |
|
Crude oil |
|
Pipeline connections |
|
120 MBbl/d (7) |
|
- |
|
Upstream: Crude oil gathering systems; third-party gathering systems Downstream: Third-party long-haul pipeline |
(1)Represents the aggregate redelivery capacity of the Ramberg Terminal Facility.
(2)Represents the aggregate above-ground shell storage capacity of storage tanks at the Ramberg Terminal Facility.
(3)Represents the aggregate above-ground shell storage capacity of storage tanks at the Tioga Rail Terminal.
(4)We own a total of 550 crude oil rail cars, which we operate as unit trains consisting of approximately 100 to 110 crude oil rail cars. Our crude oil rail cars have been constructed to DOT‑117 safety standards.
(5)For the year ended December 31, 2025, the average round‑trip duration was approximately 11 days and, based on this, the aggregate working capacity of our crude oil rail cars was approximately 32 MBbl/d. Our crude oil rail cars have a shell capacity of 728 Bbls per car and an effective loading capacity of approximately 92%, or approximately 670 Bbls per car.
(6)Represents the aggregate redelivery capacity of the Johnson’s Corner Header System, which entered into service in 2017.
(7)Represents the aggregate redelivery capacity of the DAPL Epping and Stanley connections, which entered into service in 2023.
Our Commercial Agreements with Chevron
We have long-term fee-based commercial agreements with certain subsidiaries of Chevron to provide (i) gas gathering, (ii) crude oil gathering, (iii) gas processing and fractionation, (iv) storage services, (v) terminaling and export services, and (vi) water handling services.
For the services performed under these commercial agreements, we receive a fee per barrel of crude oil, barrel of water, Mcf of natural gas, or Mcf equivalent of NGLs, as applicable, delivered during each month, and Chevron is obligated to provide us with minimum volumes of crude oil, water, natural gas and NGLs. Minimum volume commitments (“MVCs”) are equal to 80% of Chevron’s nominations in each development plan and apply on a three-year rolling basis such that MVCs are set for the three years following the most recent nomination. Without our consent, the MVCs resulting from the nominated volumes for any quarter or year contained in any prior development plan cannot be reduced by any updated development plan unless dedicated production is released by us. The applicable MVCs may, however, be increased as a result of the nominations contained in any such updated development plan. If Chevron fails to deliver its applicable MVCs during any quarter, then Chevron will pay us a shortfall fee equal to the volume of the deficiency multiplied by the applicable fee.
Except for the water services agreements and except for a certain gathering sub-system as described below, each of our commercial agreements with Chevron had an initial 10-year term effective January 1, 2014 (“Initial Term”). For this gathering sub-system, the Initial Term is 15 years effective January 1, 2014, and for the water services agreements the Initial Term is 14 years effective January 1, 2019. Each of our commercial agreements other than our storage services agreement includes an inflation escalator capped at 3% in any calendar year and a fee recalculation mechanism that allows fees to be adjusted annually during the Initial Term for updated estimates of cumulative throughput volumes and our capital and operating expenditures in order to target a return on capital deployed over the Initial Term of the applicable commercial agreement (or, with respect to the crude oil services fee under our terminal and export services agreement, the 20-year period commencing on the effective date of the agreement).
For certain crude oil gathering, terminaling, storage, gas processing and gas gathering commercial agreements with Chevron, we exercised our renewal options to extend each of these commercial agreements for one additional 10-year term (“Secondary Term”) effective January 1, 2024, through December 31, 2033. There were no changes to any provisions of the existing commercial agreements as a result of the exercise of the renewal options. For the remaining gathering sub-system, the Secondary Term is 5 years, and for the water services agreements the Secondary Term is 10 years, and we have the sole option to renew these remaining agreements for their Secondary Term that is exercisable at a later date. Upon the expiration of the Secondary Term, if any, the agreements will automatically renew for the subsequent one-year periods unless terminated by either party no later than 180 days prior to the end of the applicable Secondary Term.
Consistent with the existing terms of the commercial agreements, during the Secondary Term of each of our commercial agreements other than our storage services agreement and terminal and export services agreement (with respect to crude oil terminaling services), the fee recalculation model under each applicable agreement is replaced by an inflation-based fee structure. The initial fee for the first year of the Secondary Term is determined based on the average fees paid by Chevron under the applicable agreement during the last three years of the Initial Term (with such fees adjusted for inflation through the first year of the Secondary Term). For each year following the first year of the Secondary Term, the applicable fee is adjusted annually based on the percentage change in the consumer price index, provided that we may not increase any fee by more than 3% in any calendar year solely by reason of an increase in the consumer price index, and no fee will ever be reduced below the amount of the applicable fee payable by Chevron in the prior year as a result of a decrease in the consumer price index. During the Secondary Term, MVCs continue to be set at 80% of Chevron’s nominated volumes in each development plan set three years in advance. Except for the crude oil terminaling and water handling services, Chevron is entitled to receive a credit, calculated in barrels or Mcf, as applicable, with respect to the amount of any shortfall fee paid by Chevron and may apply such credit against any volumes delivered to us under the applicable agreement in excess of Chevron’s nominated volumes during any of the following four quarters after such credit is earned, after which time any unused credits will expire. The shortfall amounts received under MVCs during the Secondary Term (except for the crude oil terminaling and water handling services) are recorded as deferred revenue and recognized as revenue as the credits are utilized or expire.
Year 2023 was the final year of the annual rate redetermination process for the majority of our systems. At the end of 2023, the base rate for 2024 was set based on the average of the tariff rates from the years 2021 through 2023, adjusted for inflation, as described above. Rates are now adjusted each year based on an inflation escalator, as described above. For our terminaling and water gathering systems, the rates continue to be reset through our annual rate redetermination process through 2033. For all of our systems, MVCs continue to provide downside protection through 2033.
We believe these commercial agreements provide us with stable and predictable cash flows, an element of downside risk protection and minimal direct exposure to commodity price fluctuations.
The following table sets forth additional information regarding Chevron’s MVCs:
|
|
|
|
|
|
|
|
|
|
|
|
Chevron Minimum Volume Commitment(1) |
Agreement |
|
2026 |
|
2027 |
|
2028 |
Gas Gathering Agreement - MMcf/d of gas |
|
419 |
|
422 |
|
346 |
Crude Oil Gathering Agreement - MBbl/d of crude oil |
|
111 |
|
113 |
|
89 |
Gas Processing and Fractionation Agreement - MMcf/d of gas |
|
396 |
|
404 |
|
336 |
Terminaling and Export Services Agreement(2) - MBbl/d of crude oil |
|
118 |
|
124 |
|
99 |
Water Services Agreement(3) - MBbl/d of water |
|
105 |
|
100 |
|
94 |
(1)Under each of our commercial agreements other than our storage services agreement, Chevron is obligated to provide minimum volumes of crude oil, natural gas, NGLs and produced water, as applicable, to our assets on a quarterly basis and such volumes are reflected in the table above as annual averages of each year’s quarterly MVCs. The amounts under the gathering agreements also reflect the aggregate annual averages of the quarterly MVCs on our gathering subsystems.
(2)The terminaling and export services agreement covers the Ramberg Terminal Facility, the Tioga Rail Terminal, our crude oil rail cars and the Johnson’s Corner Header System.
(3)Represents MVCs for operated produced water gathering services.
For the year ended December 31, 2025, 97% of our revenues were attributable to our fee‑based commercial agreements with Chevron, including revenues from third‑party volumes delivered under these agreements. Our gas gathering and gas processing revenues comprised 77% of total affiliate revenues, excluding affiliate pass-through revenues. In 2023, we began providing our services directly to third-party customers. Together with Chevron, we are pursuing strategic relationships with third‑party producers and other midstream companies with operations in the Bakken in order to maximize our utilization rates.
Regulation of Our Operations
Environmental Regulation
General
Our operations are subject to extensive and frequently changing federal, state and local laws, regulations and ordinances relating to the protection of the environment. Among other things, these laws and regulations govern the emission or discharge of pollutants into or onto the land, air and water, the handling and disposal of solid and hazardous wastes and the remediation of contamination. As with the industry generally, compliance with existing and anticipated environmental laws and regulations increases our overall cost of business, including our costs to construct, maintain, operate and upgrade equipment and facilities. While these laws and regulations affect our capital expenditures and net income, we believe they do not currently affect our competitive position. However, these laws and regulations are subject to changes, or to changes in the interpretation of such laws and regulations, by regulatory authorities, and continued and future compliance with such laws and regulations may require us to incur significant expenditures. Additionally, noncompliance with environmental laws, regulations and permits can result in the imposition of significant administrative, civil and criminal penalties, injunctions limiting our operations, investigatory or remedial liabilities or bans or delays in the construction of additional facilities or equipment. While we are confident in our compliance with current environmental laws and regulations, we acknowledge the potential for policy shifts that could impact our operations. Since January 20, 2025, President Trump has issued executive orders and memoranda signaling a shift in environmental and energy policy in the United States. While the Trump Administration’s changes to the environmental regulatory landscape in the United States continue to develop, it is possible that additional changes in the future could impact our results of operations and those of our customers.
Furthermore, a release of hydrocarbons or hazardous substances into the environment could, to the extent the event is not insured, subject us to substantial expenses, including costs to clean up and remediate the release, comply with applicable laws and regulations and to resolve claims by third parties for personal injury or property damage, or by the U.S. federal government or state governments for natural resources damages. These impacts could directly and indirectly affect our business and have an adverse impact on our financial position, results of operations and liquidity. We cannot currently determine the amounts of such potential future impacts.
Air Emissions and Climate Change
We are subject to the Clean Air Act and its regulations and comparable state and local statutes and regulations in connection with air emissions from our operations. Under these laws, permits may be required before construction can commence on a new source of potentially significant air emissions, and operating permits may be required for sources that are already constructed. These permits may require controls on our air emission sources, and we may become subject to more stringent regulations requiring the installation of additional emission control technologies.
Future expenditures may be required to comply with the Clean Air Act and other federal, state and local requirements for our various sites, including our pipeline, processing, transportation, and storage facilities.
These air emissions requirements also affect Chevron’s Bakken operations from which we receive substantially all of our revenues. Chevron has been required in the past, and may be required in the future, to incur significant capital expenditures to comply with new legislative and regulatory requirements relating to its operations. To the extent these capital expenditures have a material effect on Chevron, they could have a material effect on our business and results of operations.
Legislative and regulatory measures to address greenhouse gas emissions (including carbon dioxide, methane and other gases) are in various phases of discussion, rescission or implementation, and some regulatory bodies have proposed or passed climate-related laws, rules and/or regulations. These include certain state actions to develop and implement statewide or regional carbon reduction or climate-related disclosure programs, each of which require or could require reductions in our greenhouse gas emissions or those of Chevron or disclosure of climate-related matters. Additionally, our customers or other business partners may require additional climate-related information from us if they are also subject to these or additional climate-related disclosure laws or regulations. Requiring reductions in greenhouse gas emissions could result in increased costs to (i) operate and maintain our facilities, (ii) install new emission controls at our facilities and (iii) administer and manage any greenhouse gas emissions programs, including acquiring emission credits or allotments. Additionally, climate-related disclosure requirements may result in increased compliance costs, and possible litigation and reputational risks if such disclosures are incomplete, inaccurate, misleading or do not otherwise meet the expectations of our stakeholders. Moreover, such requirements may not always be uniform across jurisdictions, which may result in increased uncertainty, complexity and cost for compliance. These requirements may also significantly affect Chevron’s Bakken operations and may have an indirect effect on our business, financial condition and results of operations. See “Risk Factors—Regulatory, Legal and Environmental Risks—Legislation, regulation, and other government actions and shifting customer and consumer preferences and other private efforts related to greenhouse gas (“GHG”) emissions and climate change could continue to increase our operational costs and reduce demand for our services, resulting in a material adverse effect on the Company’s results of operations and financial condition.”
Further, the Environmental Protection Agency (the “EPA”) has in the past finalized, and may in the future propose, regulations under the Clean Air Act addressing greenhouse gases, to which some of our facilities may become subject. In recent years, such rules and regulations, including compliance deadlines, have been proposed, amended, rescinded, challenged, and finalized, including with respect to rules and regulations governing greenhouse gas emissions or methane emissions from oil and natural gas production and natural gas processing and transmission facilities. Congress periodically considers legislation on greenhouse gas emissions, although the ultimate adoption and form of any federal legislation cannot presently be predicted. The current U.S. presidential administration has expressed an intention to scale back various other climate regulations launched under previous administrations. Most recently, on February 18, 2026, the EPA published a final rule repealing the 2009 greenhouse gas endangerment finding and the regulation of tailpipe greenhouse gas emissions from new motor vehicles and motor vehicle engines. The final rule is expected to be subject to litigation, and the impact of such repeal is difficult to predict at this time.
In addition to domestic regulation of greenhouse gases, there continues to be international interest in a global framework for greenhouse gas reductions. However, on January 20, 2025, President Trump issued an executive order that initiated the process to withdraw the United States from the Paris Agreement, which became effective in January 2026, mandated the end of the United States’ financial commitments under the UN Framework Convention on Climate Change, and revoked the U.S. International Climate Finance Plan. Nevertheless, several states and geographic regions in the United States have adopted legislation and regulations to reduce emissions of greenhouse gases, including cap and trade regimes and commitments to contribute to meeting the goals of the Paris Agreement. The withdrawal of the United States from the Paris Agreement may animate stronger actions by various other policymakers at the local, state, or regional levels.
While significant uncertainty exists as to regulation of methane or other greenhouse gas emissions under the Clean Air Act or other local, regional, or international regulatory regimes, the impact of future regulatory and legislative developments, if adopted or enacted, is likely to result in increased compliance costs, increased utility costs, additional operating restrictions on our business and an increase in the cost of products generally. Although such costs may impact our business directly or indirectly by impacting Chevron’s facilities or operations, the extent and magnitude of that impact cannot be reliably or accurately estimated due to the present uncertainty regarding the additional measures and how they will be implemented.
Waste Management and Related Liabilities
Many of the environmental laws and regulations affecting our operations relate to the release of hazardous substances or solid wastes into soils, groundwater and surface water, and include measures to control pollution of the environment. These laws generally regulate the generation, storage, treatment, transportation and disposal of solid and hazardous waste. They also require corrective action, including investigation and remediation, at a facility where such waste may have been released or disposed.
CERCLA. The Comprehensive Environmental Response, Compensation, and Liability Act (“CERCLA”), which is also known as Superfund, and comparable state laws impose liability, without regard to fault or to the legality of the original conduct, on certain classes of persons that contributed to the release of a “hazardous substance” into the environment. These persons include former and present owners or operators of the site where the release occurred and the transporters and generators of the hazardous substances found at the site. Under CERCLA, these persons may be subject to joint and several liability for the costs of cleaning up the hazardous substances that have been released into the environment, for damages to natural resources, and for the costs of certain health studies. CERCLA also authorizes the EPA and, in some instances, third parties to act in response to threats to the public health or the environment and to seek to recover from the responsible persons the costs they incur. It is not uncommon for neighboring landowners and other third parties to file claims for personal injury and property damage allegedly caused by hazardous substances or other pollutants released into the environment. In the course of our ordinary operations, we may generate waste and use substances that fall within CERCLA’s definition of a “hazardous substance” and, as a result, may be jointly and severally liable under CERCLA for all or part of the costs required to clean up sites contaminated by those substances. Additionally, emerging contaminants, like per- and polyfluoroalkyl substances (“PFAS”) such as perfluorooctanesulfonic acid (“PFOS”) and perfluorooctanoic acid (“PFOA”) compounds, have become subject to CERCLA regulation in addition to existing federal and state chemicals regulation, and PFAS has recently been regulated under the Toxic Substances Control Act (“TSCA”). Other emerging contaminants could also become subject to regulation under CERCLA, TSCA or comparable state laws. We cannot provide any assurance that the costs and liabilities associated with the future imposition of such remedial or regulatory compliance obligations upon us would not have a material adverse effect on our operations or financial position.
RCRA. We also generate solid wastes, including hazardous wastes, that are subject to the requirements of the federal Resource Conservation and Recovery Act (“RCRA”), and comparable state statutes. From time to time, the EPA considers the adoption of stricter disposal standards for non‑hazardous wastes. Hazardous wastes are subject to more rigorous and costly disposal requirements than are non‑hazardous wastes. Any changes in the regulations for treatment, storage or disposal of RCRA‑regulated waste could increase our capital expenditures and operating expenses. We continue to seek methods to minimize the generation of hazardous wastes in our operations.
Hydrocarbon wastes. We and Chevron currently own and lease, and have in the past owned and leased, properties where hydrocarbons have been handled for many years. Although we have aimed to utilize operating and disposal practices that we believe were standard in the industry at the time, hydrocarbons or other waste may have been disposed of or released on or under the properties owned or leased by us or on or under other locations where these wastes have been taken for disposal. In addition, many of these properties have been operated by third parties whose treatment and disposal or release of hydrocarbons or other wastes was not under our control. These properties and wastes disposed thereon may be subject to CERCLA, RCRA and comparable state laws. Assuming liability is established under these laws, we could be required to remove or remediate previously disposed wastes (including wastes disposed of or released by prior owners or operators), to clean up contaminated property (including contaminated groundwater) or to perform additional remedial activities to prevent further contamination.
Water
Our operations have the potential to result in the discharge of pollutants, including crude oil. Regulations under the Clean Water Act (“CWA”), the Oil Pollution Act of 1990 (“OPA‑90”), and state laws impose regulatory burdens on our operations. Spill prevention control and countermeasure requirements of federal laws and some state laws require containment to mitigate or prevent contamination of jurisdictional waters in the event of an oil overflow, rupture or leak. For example, the CWA requires us to maintain Spill Prevention Control and Countermeasure (“SPCC”), plans at many of our facilities. We maintain discharge permits for facilities required under the National Pollutant Discharge Elimination System program of the CWA and have implemented processes to oversee our compliance efforts.
In addition, the transportation and storage of crude oil or other hazardous substances over and adjacent to water involves risk and subjects us to the provisions of OPA‑90 and related state requirements. Among other requirements, OPA‑90 and the National Contingency Plan requires the owner or operator of a tank vessel or a facility to maintain an emergency plan to respond to releases of oil or other hazardous substances. Also, in case of any such release, OPA‑90 requires the responsible company to pay resulting removal costs and damages. OPA‑90 also provides for civil penalties and imposes criminal sanctions for violations of its provisions. We operate facilities at which releases of oil or other hazardous substances could occur. We have implemented emergency oil response plans for our components and facilities covered by OPA‑90, and we have established SPCC plans for facilities subject to CWA SPCC requirements.
Construction or maintenance of our pipelines, terminals and storage facilities may impact wetlands, which are also regulated under the CWA by the EPA and the U.S. Army Corps of Engineers. Regulatory requirements governing wetlands (including associated mitigation projects) may result in the delay of our pipeline projects while we obtain necessary permits and may increase the costs of new projects and maintenance activities. The definition of “waters of the United States” and, relatedly, the scope of CWA jurisdiction, are, and have been for many years, subject to notable rulemaking efforts and judicial challenges.
Employee and Community Safety
We are subject to the requirements of the Occupational Safety and Health Administration (“OSHA”), and comparable state statutes that regulate the protection of the health and safety of workers, as applied to seconded employees from Chevron. In addition, the OSHA hazard communication standard, the EPA community right-to-know regulations under Title III of CERCLA and similar state statutes and regulations require that information be maintained about hazardous materials used or produced in operations and that this information be provided as applicable to employees, state and local government authorities and citizens.
Other Regulation
Rail Regulation
We work to ensure all of our rail cars in crude oil service meet the current United States Department of Transportation (the “DOT”) DOT‑117 safety standard applicable to “high hazard flammable trains”. The adoption of additional federal, state or local laws or regulations, including any voluntary measures by the rail industry regarding rail car design or crude oil and liquid hydrocarbon rail transport activities, or efforts by local communities to restrict or limit rail traffic involving crude oil, could affect our business by increasing compliance costs and decreasing demand for our services, which could adversely affect our financial position and cash flows. Moreover, any disruptions in the operations of railroads, including those due to shortages of rail cars, locomotives or labor, weather‑related problems, flooding, drought, derailments, mechanical difficulties, strikes, lockouts or bottlenecks, or other force majeure events could adversely impact our customers’ ability to move their product and, as a result, could affect our business.
Pipeline Regulation
The Federal Energy Regulatory Commission (“FERC”) has comprehensive regulatory authority over companies that transport natural gas in interstate commerce as well as jurisdiction over the interstate transportation of oil, NGLs and liquid hydrocarbons. While most of our facilities and operations are not subject to FERC jurisdiction, some of them are regulated by FERC, and FERC policies potentially could affect our other assets as well.
Section 1(b) of the Natural Gas Act (“NGA”) exempts natural gas gathering facilities from regulation by FERC. Most of our natural gas facilities – those upstream of the Tioga Gas Plant and LM4 processing plant – meet the traditional tests FERC has used to establish whether a pipeline qualifies as “gathering” that is exempt from its jurisdiction under the NGA. Accordingly, we believe that none of those facilities or related operations are subject to FERC regulation under the NGA or the Natural Gas Policy Act (“NGPA”). In December 2024, FERC granted, subject to certain conditions, NGA certificates allowing us to transport natural gas in interstate commerce on the 60.5 mile North Dakota pipeline extending from the outlet of the Tioga Gas Plant (our sole facility providing such interstate transportation service) to an interstate pipeline. Because our pipeline from the Tioga Plant will be used solely to transport gas owned by an affiliate, FERC granted the pipeline waivers from many of its regulatory requirements generally applicable to interstate natural gas pipelines, including “open access” requirements and various tariff and filing requirements. In that same order, FERC also confirmed the non-jurisdictional status of the Tioga Gas Plant and our gathering system upstream of the plant.
We believe that the crude oil and NGL pipelines in our gathering system similarly are not subject to FERC jurisdiction under the Interstate Commerce Act (“ICA”) because they do not provide transportation in interstate commerce. In July 2024, FERC granted our request for temporary waiver of ICA filing and reporting requirements related to a pipeline lease on a third-party pipeline for the transportation in interstate commerce of crude oil produced by an affiliate from production wells in McKenzie County, North Dakota to the affiliate’s leased storage tank at a storage hub in Williams County, North Dakota. The waiver was based on the fact that the lessee’s affiliate will own all of the crude transported and that there was no demonstrated or likely third-party interest in shipping on the crude oil pipeline.
The FERC waivers from more extensive jurisdiction over both the natural gas pipeline from the Tioga Gas Plant and the referenced North Dakota crude oil pipeline were based on the facts and FERC policies at the time of the orders; potential future changes in those facts or policies could subject the pipelines to additional FERC regulation. In addition, the classification and regulation of our facilities may be subject to change based on factual developments or future determinations or policy changes by FERC, the courts, or Congress. If it is subsequently determined that an individual facility is not exempt from FERC regulation under the NGA, NGPA, or ICA, or subject to additional regulation under those statutes with the elimination of the existing waivers, such a determination could decrease revenue, increase operating costs, and, depending upon the facility in question, adversely affect our results of operations and cash flows. In addition, if we or any of our facilities were found to have violated the NGA or the NGPA, FERC has civil penalty authority to impose penalties for such violations of up to $1,584,648 per violation per day for 2025 (with annual inflation adjustments going forward), as well as disgorgement of profits associated with any violation.
In addition to FERC-regulation of interstate transportation, state regulation of gathering facilities and intrastate transportation pipelines generally includes various safety, environmental and, in some circumstances, nondiscriminatory take and common purchaser requirements, as well as complaint‑based rate regulation. Other state regulations may not directly apply to our business, but may nonetheless affect the availability of natural gas, crude oil and NGLs for purchase, compression and sale.
Safety and Maintenance
Our terminal operations, including associated pipelines, are subject to strict safety laws and regulations, including regulations under OSHA and comparable state and local regulations. We believe our terminal facilities are operated in a manner consistent with industry safe practices and standards and have fire protection in compliance with local, state and federal regulations. The tanks designed for crude oil storage at our terminals are equipped with appropriate controls that minimize emissions and promote safety. Our terminal facilities have response plans, spill prevention and control plans and other programs to respond to emergencies. Generally, rail operations are subject to federal regulations and the Association of American Railroad rules.
The transportation and storage of crude oil and other hydrocarbon products involve a risk that hazardous liquids may be released into the environment, potentially causing harm to the public or the environment. The DOT, through the Pipeline and Hazardous Materials Safety Administration (“PHMSA”) and state agencies, enforces safety regulations with respect to the design, construction, operation, maintenance, inspection and management of our pipeline and storage facilities. PHMSA requires pipeline operators to implement integrity management programs, including more frequent inspections and other measures to ensure pipeline safety in high‑consequence areas (“HCAs”), defined as those areas that are unusually sensitive to environmental damage, that cross a navigable waterway, or that have a high population density. The regulations require operators, including us, to (i) perform ongoing assessments of pipeline integrity, (ii) identify and characterize applicable threats to pipeline segments that could impact a HCA, (iii) improve data collection, integration and analysis, (iv) repair and remediate pipelines as necessary and (v) implement preventive and mitigating actions. These regulations contain requirements for the development and implementation of pipeline integrity management programs, which include the inspection and testing of pipelines and the correction of anomalies. PHMSA’s regulations also require that pipeline operation and maintenance personnel meet certain qualifications and that pipeline operators develop comprehensive spill response plans, including extensive spill response training for pipeline personnel.
States are largely preempted by federal law from regulating pipeline safety for interstate lines, but most states are certified by the DOT to assume responsibility for enforcing federal intrastate pipeline regulations and inspection of intrastate pipelines. States may adopt stricter standards for intrastate pipelines than those imposed by the federal government for interstate lines; however, states vary considerably in their authority and capacity to address pipeline safety. State standards may include requirements for facility design and management in addition to requirements for pipelines. We do not expect these developments to have a material effect on our operations or revenues.
We inspect our pipelines to determine their condition and use the inspection information to evaluate appropriate preventative maintenance activities to validate line integrity and safety. Our inspections include the use of internal line inspection tools that provide information on the physical condition of our pipelines.
State regulations and our commercial agreements with Chevron contain product quality specification limits. However, if new or more stringent federal, state or local legal restrictions relating to the quality specification of crude oil or to crude oil transportation are adopted in areas where Chevron and our other customers operate, Chevron and our other customers could incur potentially significant added costs to comply with such requirements and experience delays or curtailment in the pursuit of production or development activities, which could reduce demand for our midstream services.
In October 2019, PHMSA started the rulemaking process for the three-part Mega Rule, which focused on: the safety of gas transmission pipelines (the first part of the Mega Rule), the safety of hazardous liquid pipelines, and enhanced emergency order procedures. In November 2021, PHMSA issued the second part of the Mega Rule that expands certain federal pipeline safety requirements to all onshore gas gathering pipelines, regardless of size or location. In August 2022, PHMSA issued the third and final part of the Mega Rule expanding the Management of Change process, extending corrosion control requirements for gas transmission pipelines, adding requirements that operators ensure no conditions exist following an extreme weather event that could adversely affect the safe operation of the pipeline, and adopting repair criteria for non-HCAs similar to those applicable to HCAs. In October 2024, PHMSA issued a notice of proposed rulemaking recommending modernizing and simplifying the hazardous material regulations, enhancing safety standards across rail, highway, and vessel transportation while also providing $100 million in annual cost savings for businesses and consumers. Following the change in Presidential Administration, PHMSA in January 2025 extended the public comment period for the rulemaking until April 28, 2025, but has not otherwise acted on that proposed rulemaking. In May 2025, PHMSA issued two Advance Notices of Proposed Rulemaking (“ANPRM”) seeking public comment on updates to its safety regulations for pipelines and LNG facilities aimed at implementing the President’s “Unleashing American Energy” Executive Order. In June 2025, PHMSA issued another ANPRM to solicit stakeholder feedback on whether to repeal or amend any requirements in its pipeline safety regulations to eliminate undue burdens on the identification, development, and use of domestic energy resources and to improve government efficiency. The ultimate impact of those efforts of the Trump Administration remains to be seen. If safety standards were to become more stringent in the future, it could cause us, like other similarly situated pipeline operators, to incur increased costs for operating our pipelines, to incur increased costs for developing future projects, or to suffer potential adverse impacts to our operations. We do not, however, expect the costs to comply with these rules to be material to our overall financial results.
Security
Since the September 11, 2001, terrorist attacks on the United States, the U.S. government has issued warnings that energy infrastructure assets may be future targets of terrorist organizations. These developments have subjected our operations to increased risks. Increased security measures taken by us as a precaution against possible terrorist attacks may have resulted in increased costs to our business. Where required by federal, state or local laws, we believe we have prepared effective security plans for the storage and distribution facilities we operate. Terrorist attacks aimed at our facilities and any global and domestic economic repercussions from terrorist activities could adversely affect our financial condition, results of operations and cash available for distribution to our shareholders.
Governmental standards for the protection of computer-based systems and technology from cyber threats and attacks, have either been adopted or are being considered in the U.S. Congress and by U.S. Executive Branch departments and agencies, including the Department of Homeland Security. We currently may be subject to existing standards or standards implemented in the future. We and Chevron have implemented a cybersecurity risk management program (see Item 1C. Cybersecurity). While we continually seek to improve our cybersecurity risk management program, we cannot guarantee it will be fully implemented, complied with or effective. A significant cyber‑attack could have a material adverse effect on our operations and those of our customers.
Title to Properties and Permits
Certain of the pipelines connecting our facilities are constructed on rights‑of‑way granted by the apparent record owners of the property and in some instances these rights‑of‑way are revocable at the election of the grantor. In several instances, lands over which rights‑of‑way have been obtained could be subject to prior liens that have not been subordinated to the right‑of‑way grants. We have obtained permits from public authorities to cross over or under, or to lay pipelines in or along, watercourses, county roads, municipal streets and state highways and, in some instances, these permits are revocable at the election of the grantor. These permits may also be subject to renewal from time to time and we will generally seek renewal or arrange alternative means of transport through additional investment or commercial agreements. We have also obtained permits from railroad companies to cross over or under lands or rights-of-way, many of which are also revocable at the grantor’s election.
We work to maintain satisfactory permits and/or title to all our rights-of-way and satisfactory title to all of our assets.
Other Items
Competition
As a result of our contractual relationship with Chevron under our commercial agreements and our direct connections to Chevron’s production operations in the Williston Basin, we believe that we will not face significant competition from other midstream service providers for Chevron’s crude oil, natural gas or NGL gathering, processing or terminaling services or for other midstream services relating to Chevron’s production operations in the Bakken.
If Chevron’s production volumes decrease or if Chevron’s customers reduce their purchases of crude oil, natural gas or NGLs from Chevron due to the increased availability of less expensive products from other suppliers or for other reasons, Chevron may meet only the minimum volume commitments of our commercial agreements (or pay the shortfall fee if it does not meet the minimum volume), which could cause a material decrease in our revenues.
Seasonality
The crude oil, natural gas and NGLs that we handle, process and store are directly affected by the level of supply and demand for crude oil, natural gas and NGLs in the markets served directly or indirectly by our assets. For example, we generally fill the storage cavern at our Mentor Storage Terminal with propane during the warmer months when demand for propane is low, and gradually withdraw propane from the cavern during the colder months when demand is higher. However, we believe that many effects of seasonality on our revenues are substantially mitigated through the use of our fee-based commercial agreements with Chevron that include minimum volume commitments.
Insurance
Our assets may experience physical damage as a result of an accident or natural disaster. These hazards have the potential to cause personal injury and loss of life, severe damage to and destruction of property and equipment, pollution or environmental damage, and suspension of operations. We carry insurance policies for business interruption, certain property damage and third-party liabilities, which include sudden and accidental pollution liabilities, at varying levels of deductibles and limits that we believe are reasonable and prudent under the circumstances to cover our operations and assets. As we continue to grow, we will continue to evaluate our policy limits and deductibles as they relate to the overall cost and scope of our insurance program.
Human Capital Resources
We are managed by the board of directors and executive officers of Hess Midstream GP LLC, the general partner of our general partner. Neither we nor our subsidiaries have any employees. Hess Midstream GP LLC, as the general partner of our general partner, has the sole responsibility for providing the personnel necessary to conduct our operations and has entered into an employee secondment agreement with Chevron and certain of its subsidiaries pursuant to which Chevron and its subsidiaries make available the services of their employees in exchange for a fee. As a result, all of the employees that conduct our business are employed by affiliates of our general partner, including Chevron. As of December 31, 2025, Hess Midstream GP LLC and its affiliates had approximately 195 full‑time employee equivalents supporting our operations, including employees in the field performing services and support staff from other offices.
Office
The principal office of our Company is located at 1400 Smith Street, Houston, Texas 77002.
Website Access to Our Reports
We make available free of charge through our website, at www.hessmidstream.com, our annual reports on Form 10‑K, quarterly reports on Form 10‑Q, current reports on Form 8‑K and amendments to those reports filed or furnished pursuant to Section 13(a) or 15(d) of the Securities Exchange Act of 1934, as amended (the “Exchange Act”), as soon as reasonably practicable after such material is electronically filed with or furnished to the SEC. The reports are also available on the SEC’s website at www.sec.gov. The information on our website is not incorporated by reference into this report. Our Code of Business Conduct and Ethics, Corporate Governance Guidelines, and the Audit Committee Charter are available on our website and are also available in print free of charge upon request to Investor Relations at our principal executive office.
ITEM 1A. RISK FACTORS
Risk Factors Summary
Risks Related to Our Relationship with Chevron
•We are substantially dependent on Chevron and subject to many of the same risks facing Chevron.
•Chevron may suspend, reduce or terminate its obligations under our commercial agreements if we fail to perform or if a force majeure event prevents us from performing required services under the applicable agreement.
•Our success depends, in part, on Chevron replacing declining production, and if Chevron does not maintain its drilling activities, the demand for our services could be reduced.
•We may not be able to significantly increase our third-party revenues, which could limit our ability to grow and extend our dependence on Chevron.
•Failure of Chevron to realize anticipated synergies of the Merger in the expected timeframe, operational challenges, the diversion of management’s attention from ongoing business concerns, or unforeseen expenses associated with the Merger may have an adverse impact on Chevron’s financial results and, consequently, may adversely affect our business results.
Risks Related to Our Business and Industry
•Any decrease in the volumes of natural gas or crude oil that we handle, including due to competition and seasonal weather conditions in our limited geographic area as well as any other natural or human causes beyond our control could adversely affect our business.
•Our operations and Chevron’s Bakken production operations are subject to many risks and operational hazards as well as commodity price risks.
•We utilize contract operator services, which may result in disruptions and increased costs in the future.
•We have a significant amount of consolidated indebtedness with terms that may restrict our business.
•We may be unable to make acquisitions on economically acceptable terms from third parties and the completion of capital projects by us are subject to risks and may not result in revenue increases.
•Cyberattacks and events affecting our operational technology networks or other digital infrastructure and artificial intelligence technologies by us, Chevron or our business partners may materially impact our business and operations.
Regulatory, Legal and Environmental Risks
•Our assets and operations are subject to federal, state, and local laws and regulations relating to environmental protection and health and safety, including those relating to pipeline integrity, and may become subject to additional FERC regulation.
•Evolving environmental laws and regulations, including crude oil stabilization, transportation, hydraulic fracturing and emissions and climate change, could have an adverse effect on our business.
•Consumer preferences, attention to environmental, social and governance (“ESG”) matters and our ESG disclosures may adversely affect our business, including significant operational changes and expenditures, reducing demand for our services and increasing our cost of capital.
•We or Chevron may be unable to obtain or renew permits or approvals necessary for our respective operations, including our produced water facilities.
Risks Inherent in an Investment in Us
•We may not generate sufficient available cash to support the payment of the minimum quarterly distribution to our shareholders.
•Our general partner and its affiliates, including our Sponsor, have conflicts of interest with us and limited fiduciary duties and they may favor their own interests to our detriment.
•Our partnership agreement requires that we distribute all of our available cash, which could limit our ability to grow.
•Our partnership agreement designates the Court of Chancery of the State of Delaware as the exclusive forum for certain types of actions by our shareholders for disputes with us or our general partner’s directors, officers or other employees.
•Our partnership agreement provides that our shareholders irrevocably waive the right to trial by jury.
•Our general partner and its affiliates, including our Sponsor, may compete with us and have no obligation to present business opportunities to us.
•Our partnership agreement replaces our general partner’s fiduciary duties to holders of the Company’s shares with contractual
standards governing its duties.
•Holders of our Class A Shares have limited voting rights.
•Our general partner can transfer its interests and may require our shareholders to sell their Class A Shares at an undesirable time or price.
•Our partnership agreement restricts the remedies available to shareholders for actions taken by our general partner.
•Our Sponsor may sell Class A Shares in the public or private markets, and such sales could have an adverse impact on the trading price of the Class A Shares.
•We may issue an unlimited number of additional equity interests without shareholder approval, including equity interests with preferences senior to the Class A Shares.
•The NYSE does not require us to comply with certain of its corporate governance requirements.
•We are treated as a corporation for U.S. federal and state income tax purposes.
Risks Related to Our Relationship with Chevron
Chevron currently accounts for substantially all of our revenues. If Chevron changes its strategy or portfolio, or is unable for any reason, including financial or other limitations, to satisfy its obligations under our commercial agreements, our revenues would decline and our financial condition, results of operations, cash flows and ability to make distributions to our shareholders could be materially and adversely affected.
On July 18, 2025, Hess and Chevron completed the previously announced merger contemplated by the Agreement and Plan of Merger, dated as of October 22, 2023 (the “Merger”). Following the closing of the Merger through December 31, 2025, substantially all of our revenues were attributable to our fee‑based commercial agreements with Chevron, including revenues from third‑party volumes delivered under these agreements. We expect that we will continue to derive substantially all of our revenues in the near term under multiple commercial agreements with Chevron. If Chevron changes its strategy or portfolio, or if business and operational risks or other factors result in changes to Chevron’s financial condition, results of operations or cash flows, the trading price of our Class A Shares may be adversely affected and we may not be able to sustain or increase cash distributions to our shareholders over the longer term. Accordingly, we are indirectly subject to the risks of Chevron’s business and operations in the Bakken, the most significant of which include, but are not limited to, the following:
•Changes in Chevron’s ability to successfully achieve anticipated long-term production levels in the Bakken, including due to inherent uncertainties with respect to estimated quantities of proved reserves such that changes in estimates and assumptions would result in actual Bakken production being lower than estimated;
•Changes in Chevron’s ability to control decisions made under joint operating agreements in the Bakken and failure of the parties under such agreements to meet their obligations; and
•Chevron’s involvement in certain claims in federal and state courts in North Dakota related to post-production deductions from royalty and working interest payments for various oil and gas processing and transportation related costs and expenses.
Chevron may suspend, reduce or terminate its obligations under our commercial agreements in certain circumstances, which could have a material adverse effect on our financial condition, results of operations, cash flows and ability to make distributions to our shareholders.
Our commercial agreements with Chevron include provisions that permit Chevron to suspend or terminate its obligations under the applicable agreement if certain events occur. These events include our failure to perform or comply with a material warranty, covenant or obligation under the applicable commercial agreement following the expiration of a specified cure period. In particular, Chevron may suspend or reduce its obligations under our commercial agreements if a force majeure event prevents us from performing required services under the applicable agreement. Any such reduction or suspension or termination of Chevron’s obligations would have a material adverse effect on our financial condition, results of operations, cash flows and ability to make distributions to our shareholders.
Because of the natural decline in production from existing wells in our areas of operation, our success depends, in part, on Chevron and other producers replacing declining production and also on our ability to secure new sources of natural gas and crude oil. Any decrease in the volumes of natural gas or crude oil that we handle could adversely affect our business and operating results.
The natural gas and crude oil volumes that support our business depend on the level of production from natural gas and crude oil wells connected to our facilities, which may be less than expected and will naturally decline over time. As a result, our cash flows associated with these wells will also decline over time. In order to maintain or increase throughput levels at our facilities, Chevron and other producers for which we currently or in the future may handle volumes at our facilities must replace declining production, or we must obtain new sources of natural gas and crude oil. The primary factors affecting our ability to obtain non‑dedicated sources of natural gas and crude oil include (i) the level of successful drilling activity in our areas of operation, (ii) our ability to compete for volumes from successful new wells and (iii) our ability to compete successfully for volumes from sources connected to other pipelines.
We have no control over the level of drilling activity in our areas of operation, the amount of reserves associated with wells connected to our systems or the rate at which production from a well declines. In addition, we have no control over Chevron or other producers or their drilling or production decisions, which are affected by, among other things:
•availability and cost of capital;
•demand for crude oil, natural gas and NGLs;
•geological considerations;
•environmental or other governmental regulations, including the timely availability of drilling permits and the regulation of hydraulic fracturing and flaring; and
•availability of drilling rigs and the costs of production and equipment.
Fluctuations in commodity prices can also greatly affect the development of crude oil and natural gas reserves. Drilling and production activity generally decreases as crude oil and natural gas prices decrease. Declines in crude oil and natural gas prices could have a negative impact on exploration, development and production activity, and if sustained, could lead to a material decrease in such activity and reduced utilization of our assets.
Because of these and other factors, even if crude oil and natural gas reserves are known to exist in areas served by our assets, producers may choose not to develop those reserves. If reductions in drilling activity result in our inability to maintain the current levels of throughput on our systems, those reductions could reduce our revenues and cash flow and adversely affect our ability to make cash distributions to our shareholders.
Furthermore, produced water disposal services that we provide to Chevron and any other customers assist in their drilling activities. If Chevron does not maintain its drilling activities, its demand for our produced water disposal services will be reduced regardless of whether we continue to provide other midstream services for their production, and our financial condition and results of operations could be adversely affected.
We may not be able to significantly increase our third‑party revenues due to competition and other factors, which could limit our ability to grow and extend our dependence on Chevron.
Part of our growth strategy includes diversifying our customer base by identifying opportunities to offer services to third parties with our existing assets or by constructing or acquiring new assets independently from Chevron. Our ability to increase our third‑party revenues is subject to numerous factors beyond our control, including prevailing commodity prices, competition from third parties and the extent to which we lack available capacity when third‑party customers require it. In addition, our natural gas and crude oil gathering systems and processing plants are subject to competition from existing and future third‑party natural gas and crude oil gathering systems and natural gas processing and fractionation plants in the Bakken, while our terminals and crude oil rail cars compete with third‑party terminals, pipelines and crude oil rail cars for available third‑party volumes. To the extent that we have available capacity on our gathering systems, at TGP or LM4 for third-party volumes, we may not be able to compete effectively with third‑party gathering systems or processing plants for additional natural gas production in the area. To the extent that we have available capacity at our terminals or crude oil rail cars for third‑party volumes, competition from other existing or future terminals or crude oil rail cars owned by third parties may limit our ability to utilize this available capacity.
We have historically provided midstream services to third parties on only a limited basis, and we can provide no assurance that we will be able to attract any material third‑party service opportunities. Our efforts to attract new unaffiliated customers may be adversely affected by our relationship with Chevron and our desire to provide services pursuant to fee‑based contracts. Our potential customers may prefer to obtain services under other forms of contractual arrangements under which we would be required to assume direct commodity exposure.
The Merger may cause Chevron’s financial results to differ from Chevron’s expectations or the expectations of the investment community, Chevron may not achieve the anticipated benefits of the Merger, and the Merger may disrupt Chevron’s current plans or operations, any of which may adversely affect our business results and negatively affect the trading price of our Class A Shares.
The success of the Merger, which closed in July 2025, will depend, in part, on Chevron’s ability to realize the anticipated benefits, including the anticipated run-rate cost synergies, estimated five-year production and free cash flow growth rates, and anticipated higher returns to shareholders over the long-term. Failure of Chevron to realize anticipated synergies in the expected timeframe, operational challenges for Chevron’s and our ongoing businesses, and diversion of Chevron’s and our management’s attention from ongoing business concerns and unforeseen expenses associated with the Merger may have an adverse impact on Chevron’s financial results. Because we are substantially dependent on Chevron, if the anticipated benefits of the Merger are not realized fully, or at all, or if they take longer to realize than expected, our business, financial condition and operating results could be adversely affected and could negatively affect the trading prices of our Class A Shares.
Risks Related to Our Business and Industry
Our industry is highly competitive and increased competitive pressure could adversely affect our business and operating results.
We compete with other midstream companies in our areas of operation. In addition, some of our competitors have assets in closer proximity to crude oil and natural gas supplies and have available idle capacity in existing assets that would not require new capital investments for use. Some of our competitors are large companies that have greater financial, managerial and other resources than we do. Our competitors may expand or construct gathering systems, processing plants, terminals or storage facilities that would create additional competition for the services we provide to our customers. Our ability to renew or replace existing contracts with our customers at rates sufficient to maintain current revenue and cash flow could be adversely affected by the activities of our competitors and our customers. All of these competitive pressures could have a material adverse effect on our business, results of operations, financial condition and our ability to make cash distributions to our shareholders.
Seasonal weather conditions and other natural or human causes beyond our control may affect our facilities or the facilities of third parties on which we depend and could impact our business and our results of operations and financial condition.
Our facilities and operations, as well as the facilities and operations of our suppliers, third-party service providers and customers, including Chevron, are subject to disruption from natural or human causes beyond our control, including risks from hurricanes, severe storms, floods, heat waves, and other forms of severe weather; wildfires; ambient temperature increases; sea level rise; war or other military conflicts such as the conflict between Russia and Ukraine and in the Middle East; accidents; civil unrest; political events such as current geopolitical tensions in Venezuela; fires; earthquakes; system failures; cyber threats; terrorist acts; and epidemic or pandemic diseases, some of which may be impacted by climate change and any of which could result in suspension of operations or harm to people or the natural environment.
Crude oil and natural gas operations in North Dakota are adversely affected by seasonal weather conditions. In the Bakken, we have experienced and may continue to experience adverse effects of weather conditions on drilling and other crude oil and natural gas activities during the winter months. Severe winter weather conditions limit and may reduce or temporarily halt our customers’ ability to operate during such conditions, leading to the decrease in drilling activity and the potential shutin of producing wells which the producers are unable to service. This could result in a decrease in the volumes of crude oil, natural gas and NGLs supplied to our assets. In addition, seasonal weather conditions during the winter months may adversely impact the operations of our assets and our ability to construct additional facilities, by causing temporary delays and shutdowns. Further, increased energy use due to weather changes may require us to invest in order to serve increased demand or create operational challenges. A decrease in energy use due to weather changes may affect our financial condition through decreased revenues. To the extent the frequency of severe weather conditions increases, this could, among other things, cause damage to our facilities, interrupt our services or supply chain, or increase our cost of providing service. If any of these results occur, it could have an adverse effect on our assets and operations and cause us to incur costs in preparing for and responding to them.
To the extent any of these events were to occur, the resulting impacts could have a material adverse effect on our business, results of operations, financial condition and our ability to make cash distributions to our shareholders.
Our success depends on activities in a limited geographic area.
Substantially all of our assets are located in the Bakken, and we continue to focus our future capital expenditures largely on developing our business in that area. As a result, our financial condition, results of operations and cash flows are significantly dependent upon the demand for our services in that area. Due to our focus on the Bakken, an adverse development in crude oil or natural gas production from that area would have a significantly greater impact on our financial condition and results of operations than if we spread expenditures more evenly over a wider geographic area. For example, a change in the rules and regulations governing operations in or around the Bakken could cause Chevron or other producers to reduce or cease drilling or to permanently or temporarily shut‑in their production within the area, which could lead to a decrease in the volumes of natural gas and crude oil that we handle and have a material adverse effect on our business, results of operations, financial condition and our ability to make cash distributions to our shareholders.
Our operations are subject to inherent risks and operational hazards, some of which may result in business interruptions and shutdowns of our operations and damages for which we may not be fully covered by insurance. If a significant accident or event occurs that results in a business interruption or shut down for which we are not adequately insured, our operations and financial results could be materially and adversely affected.
Our operations are subject to the risks and operational hazards inherent in gathering, compressing, processing, fractionating, terminaling, storing, loading and transporting crude oil, natural gas and NGLs and gathering and disposing of produced water, including:
•damages to pipelines, terminals and facilities, related equipment and surrounding properties caused by earthquakes, tornados, floods, fires, severe weather, explosions and other natural disasters, the frequency and severity of which may be impacted by climate change, and acts of terrorism;
•maintenance, repairs, mechanical or structural failures at our facilities or at third‑party facilities on which our operations are dependent, including electrical shortages, power disruptions and power grid failures;
•damages to and loss of availability of interconnecting third‑party pipelines, railroads, terminals and other means of delivering crude oil, natural gas and NGLs;
•crude oil rail car derailments, fires, explosions and spills;
•disruption or failure of information technology systems and network infrastructure due to various causes, including unauthorized access or attack;
•curtailments of operations due to severe seasonal weather;
•protests, riots, strikes, lockouts or other industrial disturbances; and
These risks could result in substantial losses due to personal injury and/or loss of life, severe damage to and destruction of property and equipment and pollution or other environmental damage, all of which can result in legal liability, as well as business interruptions or shutdowns of our facilities and reputational consequences. Any such event or unplanned shutdown could have a material adverse effect on our business, financial condition and results of operations. In addition, Chevron’s Bakken production operations, on which our operations are substantially dependent, are subject to similar operational hazards and risks inherent in producing crude oil and natural gas. We have no control over Chevron’s Bakken production operations and their associated facilities.
We do not maintain insurance coverage against all potential losses and could suffer losses for uninsurable or uninsured risks or in amounts in excess of existing insurance coverage. We carry insurance coverage for certain property damage, business interruptions, and third-party liabilities, which includes sudden and accidental pollution liabilities. The occurrence of an event that is not fully covered by insurance or failure by one or more insurers to honor its coverage commitments for an insured event could have a material adverse effect on our business, financial condition and results of operations.
Our exposure to direct commodity price risk may increase in the future.
We generate substantially all of our revenues under fee‑based commercial agreements with Chevron under which we are paid based on the volumes of crude oil, natural gas and NGLs that we handle and the ancillary services we provide, rather than the value of the commodities themselves. As a result, our operations and cash flows generally have minimal direct exposure to commodity price risk. While the initial term of our commercial agreements provides for an annual fee recalculation mechanism to target a return on capital deployed, the Secondary Term of our commercial agreements changes to an inflation-based fee structure, which may provide less downside risk protection. In addition, we may acquire or develop additional assets in the future or enter into transactions that have a greater exposure to fluctuations in commodity prices than our current operations. Our efforts to negotiate contractual arrangements to minimize our direct exposure to commodity price risk in the future may not be successful. Recent growing concerns about global economic growth, political instability, tariffs and escalations of trade disputes and inflation could have a significant adverse impact on global financial markets and commodity prices, which could reduce demand for our midstream services and affect the ability of our business partners, suppliers and customers to conduct business. Additionally, commodity prices have been significantly affected by geopolitical conflicts and wars, such as the ongoing war between Russia and Ukraine and the conflict between Israel and Hamas. Increased exposure to the volatility of crude oil, natural gas and NGL prices in the future could have a material adverse effect on our revenues and cash flow and our ability to make distributions to our shareholders.
We utilize contract operator services at certain of our assets, and we may face higher costs associated with terminal services in the future.
We utilize contract operator services at certain of our assets. For example, we utilize contract operator services at our Tioga Rail Terminal under a rail and transload services agreement with a third‑party operator that may be terminated by us with 90-day notice. Under the terms of the agreement, third‑party contract personnel supervised by Chevron employees control, monitor, record and report on the operation of the Tioga Rail Terminal. Contract personnel also provide inspection, crude oil loading, railroad consulting, inventory management, repair, data reporting, general maintenance and technical support and safety compliance services. Under this agreement, we are liable for any losses resulting from actions of the third‑party operator unless such losses result from the negligence of the third‑party operator. If disputes arise over the operation of the terminal, or if the third‑party operator fails to provide the services contracted under contract operator services agreements, our business, results of operation, and financial condition could be adversely affected. We previously extended the term of this agreement and expanded services to include rail car qualification and maintenance management and we expect to renew the agreement before it expires. Costs of these services under a negotiated renewal of the existing agreement or a similar agreement may increase relative to historical costs. Concerns over global economic conditions, inflation, supply chain disruptions, labor shortages and other factors, each of which are beyond our control, contribute to increased economic uncertainty for us and our service providers. Any such increased costs associated with terminal operation services will decrease the amount of cash available for distribution to our shareholders.
Restrictions in our credit facilities could adversely affect our business, financial condition, results of operations and the value of our Class A Shares.
We are dependent upon the earnings and cash flow generated by our operations in order to meet any debt service obligations and to allow us to make cash distributions to our shareholders. Our existing credit agreement for our senior unsecured credit facilities (the “Credit Facilities”) consisting of a $1.0 billion five-year revolving credit facility and a fully drawn $400.0 million five-year Term Loan A facility contains various operating and financial restrictions and covenants. The operating and financial restrictions and covenants in our credit facilities restrict, and any future financing agreements could similarly restrict, our ability to finance our future operations or capital needs or to expand or pursue our business activities, which may, in turn, limit our ability to make cash distributions to our shareholders.
The provisions of our credit facilities could affect our ability to obtain future financing and pursue attractive business opportunities and our flexibility in planning for, and reacting to, changes in business conditions. In addition, a failure to comply with the provisions of our credit facilities would result in an event of default which would enable our lenders to declare the outstanding principal of that debt, together with accrued interest, to be immediately due and payable. If the payment of our debt is accelerated, defaults under our other debt instruments, if any, may be triggered, and our assets may be insufficient to repay such debt in full, and the holders of our shares could experience a partial or total loss of their investment. Please read “Item 7. Management’s Discussion and Analysis of Financial Condition and Results of Operations—Capital Resources and Liquidity” for additional information about our credit facilities.
We have a significant amount of consolidated indebtedness that may adversely affect our business, results of operations and ability to make quarterly distributions.
We have a significant amount of consolidated indebtedness. As of December 31, 2025, we had $3,073.0 million carrying value of outstanding senior notes of the Partnership, $338.0 million carrying value of borrowings outstanding under the Partnership’s senior unsecured revolving credit facility and $361.0 million carrying value of borrowings outstanding under the Partnership’s senior unsecured Term Loan A facility.
The degree to which we are leveraged, combined with lease and other financial obligations and contractual commitments, could have important consequences to us, including the following:
•our ability to obtain additional financing, if necessary, for working capital, capital expenditures, acquisitions or other purposes may be impaired, or such financing may not be available on favorable terms;
•satisfying our obligations with respect to indebtedness may be more difficult and any failure to comply with the obligations of any debt instruments could result in an event of default under the agreements governing such indebtedness;
•we will need a portion of cash flow to make interest payments on debt, reducing the funds that would otherwise be available for operations, future business opportunities or making cash distributions;
•a downgrade of our debt to a level below investment grade could increase our borrowing costs and adversely impact our cash flows;
•our debt level will make us more vulnerable to competitive pressures or a downturn in our business or the economy generally; and
•our debt level may limit flexibility in planning for, or responding to, changing business and economic conditions.
Our ability to service our indebtedness will depend upon, among other things, our future financial and operating performance, which will be affected by prevailing economic conditions and financial, business, regulatory and other factors, some of which are beyond our control. If our operating results are not sufficient to service our current or future indebtedness, we will be forced to take actions such as reducing or delaying business activities, acquisitions, investments or capital expenditures, selling assets, restructuring or refinancing debt, or seeking additional equity capital, and such results may adversely affect our ability to make cash distributions.
Restrictions in the terms of our consolidated indebtedness could adversely affect our business, financial condition, results of operations and ability to make quarterly cash distributions.
The terms of certain of our consolidated indebtedness limit our ability to conduct our business, including our ability to:
•incur certain liens or permit them to exist;
•merge or consolidate with another company;
•incur or guarantee additional debt;
•enter into certain types of transactions with affiliates; and
•enter into certain restrictive agreements and certain derivative contracts.
Our consolidated indebtedness also contains covenants requiring us to maintain certain financial ratios. Our ability to meet those financial ratios and other covenants can be affected by events beyond our control, and there can be no assurance that we will meet any such ratios or tests.
If we are unable to make acquisitions on economically acceptable terms from third parties, our future growth could be limited, and any acquisitions we may make may reduce, rather than increase, our cash flows and ability to make distributions to shareholders.
Part of our long-term strategy to grow our business is dependent on our ability to make acquisitions. The acquisition component of our growth strategy is based, in large part, on our expectation of ongoing divestitures of midstream assets by industry participants.
If we are unable to make acquisitions from third parties, because (i) there is a material decrease in divestitures of midstream assets, (ii) we are unable to identify attractive acquisition candidates or negotiate acceptable purchase contracts, (iii) we are unable to obtain financing or to access the capital markets for future debt or equity offerings on economically acceptable terms, (iv) we are outbid by competitors or (v) for any other reason, our future growth and ability to increase our distributions will be limited. Our partnership agreement requires that we distribute all of our available cash to our shareholders. As a result, we expect to rely primarily upon external financing sources, including borrowings under our revolving credit facility and the issuance of debt and equity securities, to fund future acquisitions. Even if we are successful in obtaining funds for acquisitions through equity or debt financings, the terms thereof could limit our ability to pay distributions to our shareholders. In addition, issuing additional partner interests may result in significant shareholder dilution and increase the aggregate amount of cash required to maintain the then-current distribution rates, which could materially decrease our ability to pay distributions at the then-current distribution rates. If funding is not available to us when needed, or is available only on unfavorable terms, we may be unable to execute our business strategy, complete acquisitions or otherwise take advantage of business opportunities or respond to competitive pressures, any of which could have a material adverse effect on our business, financial condition, results of operations, liquidity and ability to make quarterly cash distributions to our shareholders.
Furthermore, even if we do consummate acquisitions that we believe will be accretive, they may in fact result in a decrease in distributions as a result of incorrect assumptions in our evaluation of such acquisitions or unforeseen consequences or other external events beyond our control. If we consummate any future acquisitions, shareholders will not have the opportunity to evaluate the economic, financial and other relevant information that we will consider in evaluating any such acquisitions.
The completion of capital projects by us may not result in revenue increases and will be subject to regulatory, environmental, political, legal and economic risks, which could adversely affect our operations and financial condition.
As part of our long-term growth strategy, we intend to increase utilization of our existing asset base and increase revenue at our facilities by handling additional volumes of natural gas and crude oil resulting from the completion of various capital projects by us. For example, we completed a construction and reconfiguration of facilities and pipelines in McKenzie and Williams Counties that increased our throughput capacity for crude oil and natural gas originating from south of the Missouri River and moving northward to our natural gas processing and crude oil and NGL terminaling assets in Tioga and Ramberg. We also invested in construction of the LM4 gas processing plant south of the Missouri River as part of our joint venture with Targa and we expanded natural gas processing capacity at TGP by 150 MMcf/d for total processing capacity of 400 MMcf/d.
There are inherent risks associated with undertaking these and other capital projects, including numerous regulatory, environmental, political and legal uncertainties, most of which are beyond our control. If we undertake these projects, they may not be completed on schedule or at all or at the budgeted cost, limiting our capacity until completion, or their completion may not result in the anticipated increase in volumes at our facilities, which could materially and adversely affect our results of operations and financial condition and our ability in the future to make distributions to our shareholders.
Cyberattacks and events affecting our operational technology networks or other digital infrastructure used by us, Chevron or our other business partners could have a material adverse impact on the Company’s business and results of operations.
There are numerous and evolving risks to the Company’s cybersecurity and privacy from cyber threat actors, including criminal hackers, state-sponsored intrusions, industrial espionage and employee malfeasance. These cyber threat actors, whether internal or external to the Company, are becoming more sophisticated and coordinated in their attempts to access the Company’s information technology (“IT”) systems and data, including the IT systems of cloud providers and other third parties with whom the Company conducts business through, without limitation, malicious software; data breaches by employees, insiders or others with authorized access; cyber or phishing-attacks; ransomware; attempts to gain unauthorized access to our data and systems; and other electronic security breaches. The cyber risk landscape changes over time due to a variety of internal and external factors, including during organizational changes, relocating work to international geographies, or other corporate transactions; political tensions; war or other military conflicts; or civil unrest. Chevron provides substantial operational and administrative services to us in support of our assets and operations, including processes for the assessment, identification and management of material risks from cybersecurity threats. Although Chevron and the Company devote significant resources to prevent unwanted intrusions and to protect our systems and data, whether such data is housed internally or by external third parties, the Company has experienced and will continue to experience cyber incidents of varying degrees in the conduct of its business. Cyber threat actors could compromise the Company’s operational technology networks or other critical systems and infrastructure, resulting in disruptions to our business operations, injury to people, harm to the environment or our assets, disruptions in access to its financial reporting systems, or loss, misuse or corruption of its critical data and proprietary information, including without limitation its intellectual property and business information and that of our personnel, customers (including Chevron), partners and other third parties. Any of the foregoing can be exacerbated by a delay or failure to detect a cyber incident or the full extent of such incident. Further, the Company is increasingly experiencing cyber incidents related to its third-party vendors. Some third-party vendors house the Company’s critical data and proprietary information on their IT systems, including the cloud; others have access to the Company’s IT systems or provide software through which threat actors could gain access or introduce malware to the Company’s IT systems. Our use of third-party software, services and support may also result in unintentional, non-malicious events or outages that affect our ability to operate critical business systems.
Regardless of the precise method or form, events affecting our networks or digital infrastructure could result in significant financial losses, legal or regulatory violations, reputational harm, and legal liability and could ultimately have a material adverse effect on the Company’s business and results of operations. To the extent that Chevron experiences cyberattacks and/or events affecting its operational technology networks or other digital infrastructure, the Company could experience significant financial losses, legal or regulatory violations, reputational harm, and legal liability that could ultimately have a material adverse effect on the Company’s business and results of operations.
The Company is incorporating artificial intelligence technologies into its processes and these technologies may present business, compliance, and reputational risks.
The Company is increasingly utilizing artificial intelligence (“AI”) technologies in certain of our processes, information systems and various operations, and the Company expects that AI will assume a more critical role in operations over time. The use of AI technologies introduces certain risks to the Company, including potential dependency on biased or incorrect AI outputs, new or enhanced regulatory requirements, litigation, privacy risks, cybersecurity risks, reputational harm, liability or other adverse consequences, any of which could adversely affect our business, financial condition and results of operations. Additionally, other unforeseen risks stemming from the Company’s, Chevron’s or third-party service providers’ use and development of AI tools and technologies, or the Company’s inability to adopt such technologies at the same pace as its competitors, may arise in the future that could adversely affect our business and results of operations.
Regulatory, Legal and Environmental Risks
Our assets and operations are subject to federal, state, and local laws and regulations relating to environmental protection and health and safety that could require us to make substantial expenditures.
Certain of our assets and operations are subject to federal, state, and local laws and regulations, which impose numerous obligations on our and our customers’ operations, including: the acquisition of permits to conduct regulated activities; the incurrence of capital or operating expenditures to limit or prevent releases of materials from our or our customers’ operations; the imposition of specific standards addressing worker protection, and the imposition of substantial liabilities and remedial obligations for pollution or contamination resulting from our and our customers’ operations. Failure to comply with these laws and regulations may result in joint and several or strict liability and the assessment by governmental authorities of administrative, civil and criminal penalties, the imposition of remedial obligations, and the issuance of injunctions limiting or preventing some or all of our operations. In addition, we may experience a delay in obtaining or be unable to obtain required permits, which may cause us to lose potential and current customers, interrupt operations, and limit growth and revenues. Private parties may also have the right to pursue legal actions to enforce compliance, as well as to seek damages for non-compliance, with environmental and safety laws and regulations or for personal injury or property damage.
The handling of crude oil, natural gas and NGLs involves inherent risks of spills and releases. The various spill response service companies we have contracted with in the areas in which we gather, load, transport or store crude oil and NGLs may not be able to adequately contain a discharge in all instances, and we cannot ensure that all of their services would be available at any given time. Should these parties not be able to adequately contain such a discharge, we may face substantial liabilities and remedial obligations depending on the size and scope of any such discharge.
We may incur significant costs and liabilities as a result of pipeline integrity management program testing and any related pipeline repair or preventative or remedial measures.
DOT, through PHMSA, has adopted regulations requiring pipeline operators to develop integrity management systems. PHMSA regularly proposes revisions to existing regulations as well as new pipeline safety regulations. For example, in October 2019, PHMSA started the rulemaking process for the first part of the three‑part Mega Rule, which focused on: the safety of gas transmission pipelines, the safety of hazardous liquid pipelines, and enhanced emergency order procedures. In November 2021, PHMSA issued the second part of the Mega Rule that expands certain federal pipeline safety requirements to all onshore gas gathering pipelines, regardless of size or location. In August 2022, PHMSA issued the third and final part of the Mega Rule expanding the Management of Change process, extending corrosion control requirements for gas transmission pipelines, adding requirements that operators ensure no conditions exist following an extreme weather event that could adversely affect the safe operation of the pipeline, and adopting repair criteria for non-HCAs similar to those applicable to HCAs. In October 2024, PHMSA issued a notice of proposed rulemaking recommending modernizing and simplifying the hazardous material regulations, enhancing safety standards across rail, highway, and vessel transportation while also providing $100 million in annual cost savings for businesses and consumers. Following the change in Presidential Administration, PHMSA in January 2025 extended the public comment period for the rulemaking until April 28, 2025, but has not otherwise acted on that proposed rulemaking. In May 2025, PHMSA issued two ANPRMs seeking public comment on updates to its safety regulations for pipelines and LNG facilities aimed at implementing the President’s “Unleashing American Energy” Executive Order. In June 2025, PHMSA issued another ANPRM to solicit stakeholder feedback on whether to repeal or amend any requirements in its pipeline safety regulations to eliminate undue burdens on the identification, development, and use of domestic energy resources and to improve government efficiency. The ultimate impact of those efforts of the Trump Administration remains to be seen. If safety standards were to become more stringent in the future, it could cause us, like other similarly situated pipeline operators, to incur increased costs for operating our pipelines, to incur increased costs for developing future projects, or to suffer potential adverse impacts to our operations. We do not, however, expect the costs to comply to be material to our overall financial results.
In addition, the Protecting Our Infrastructure of Pipelines and Enhancing Safety Act of 2020 (the “PIPES Act”) was signed into law on December 27, 2020. Among other things, the act requires PHMSA to issue regulations addressing idled pipelines, the safety of gas gathering pipelines, minimum performance standards for methane leak detection and repair and gas distribution pipelines’ emergency response plans, responses to over pressurization events, and maintenance of maps and records of critical pressure control infrastructure. In addition, the act includes the adoption of due process improvements related to PHMSA enforcement, requires routine reporting to Congress regarding outstanding pipeline rulemaking, and an independent study regarding the cost-benefit of automated shut-off valves. The Trump Administration has taken various actions related to implementation of the PIPES Act, including withdrawing guidance related to inspection and maintenance plans, requesting comments on proposed changes to the implementation of repair criteria and pipeline safety regulations, and proposing several rules to update pipeline safety standards throughout 2025.
While some of these changes may provide more flexibility to us, the introduction of these and other laws or regulations requires us to monitor the dynamic regulatory landscape, and their adoption and implementation could require us to change our existing protocols, install new or modified safety controls, pursue new capital projects, or conduct maintenance programs on a revised or accelerated basis, all of which could require us to incur increased operational costs that could be significant. While we cannot predict the outcome of legislative or regulatory initiatives, such legislative and regulatory changes could have a material effect on our cash flow.
In addition, if we fail to comply with applicable PHMSA regulations, rules, or orders, this could result in the imposition of civil penalties. Pursuant to the Pipeline Safety, Regulatory Certainty and Job Creation Act of 2011, or 2011 Pipeline Safety Act, PHMSA finalized rules that increased the maximum administrative civil penalties for violations of the pipeline safety laws and regulations. For 2025, the maximum penalty for each pipeline safety violation was $272,926 per violation, with a maximum of $2,729,245 for a series of related violations, with the amounts adjusted annually to account for inflation.
If our assets become subject to additional FERC regulation, or if federal, state or local regulations or policies change, or if we fail to comply with such regulations, our financial condition, results of operations and cash flows could be materially and adversely affected.
FERC has comprehensive regulatory authority over companies that transport natural gas in interstate commerce as well as jurisdiction over the interstate transportation of oil, NGLs and liquid hydrocarbons. While most of our facilities and operations are not subject to FERC jurisdiction, some of them are regulated by FERC, and FERC policies potentially could affect other assets as well.
Most of our natural gas facilities – those upstream of the Tioga Gas Plant and the LM4 processing plant – meet the traditional tests FERC has used to establish whether a pipeline qualifies as “gathering” that is exempt from its jurisdiction under the NGA. Accordingly, we believe that none of those facilities or related operations are subject to FERC regulation under the NGA or the NGPA. We have obtained from FERC NGA certificate authority allowing us to transport natural gas in interstate commerce on the 60.5 mile North Dakota pipeline extending from the outlet of the Tioga Gas Plant to an interstate pipeline (our sole facility providing such interstate transportation service), along with waivers from many of its regulatory requirements generally applicable to interstate pipelines.
Similarly, we believe that the crude oil and NGL pipelines in our gathering system are not subject to FERC jurisdiction under the ICA because they do not provide transportation in interstate commerce. We have obtained from FERC temporary waiver of ICA filing and
reporting requirements for the transportation in interstate commerce of crude oil produced by an affiliate from North Dakota production wells to the affiliate’s leased storage tank at a storage hub.
The FERC waivers from more extensive regulation of both the natural gas pipeline from the Tioga Gas Plant and the referenced North Dakota crude oil pipeline were based on the facts and FERC policies at the time of the orders; potential future changes in those facts or policies could subject the pipelines to additional FERC regulation. In addition, the classification and regulation of our facilities may be subject to change based on factual developments or future determinations or policy changes by FERC, the courts, or Congress. If it is subsequently determined that an individual facility is not exempt from FERC regulation under the NGA, NGPA, or ICA, or subject to additional regulation under those statutes with the elimination of the existing waivers, such determination could decrease revenue, increase operating costs, and depending upon the facility in question, adversely affect our results of operations and cash flows. In addition, if we or any of our facilities were found to have violated the NGA or the NGPA, FERC has civil penalty authority to impose penalties for such violations of up to $1,584,648 per violation per day for 2025 (with annual inflation adjustments going forward), as well as disgorgement of profits associated with any violation.
In addition to the FERC-regulation of interstate transportation, state regulation of gathering facilities and intrastate transportation pipelines generally include various safety, environmental, and in some circumstances, nondiscriminatory take and common purchaser requirements, as well as complaint-based rate regulation. Further changes in such state regulation could also affect our costs, revenues, or operations.
Evolving laws and regulations on crude oil, including stabilization and transportation, could have an effect on our financial performance.
In December 2014, the North Dakota Industrial Commission (“NDIC”) issued Order No. 25417, which requires producers in the Bakken, among other fields, effective April 1, 2015, to heat their produced fluids to a specified minimum temperature or demonstrate that crude oil has a vapor pressure no greater than 13.7 psi prior to separation. In January 2019, the NDIC issued revisions to the order giving operators more flexibility for evaluating and demonstrating compliance with the state’s vapor pressure requirements.
Furthermore, rail car derailments in Canada and the United States have led to increased regulatory scrutiny over the safety of transporting Bakken crude oil by rail. For example, the Federal Railroad Administration (“FRA”) of the DOT and PHMSA issued several Safety Advisories and Emergency Orders directing offerors and rail carriers to take additional precautionary measures to enhance the safe shipment of bulk quantities of crude oil. Currently, all of the rail cars in our fleet are DOT 117 rail cars that meet the requirements of the final DOT rule. In addition, the adoption of additional federal, state or local laws or regulations, including any new voluntary measures by the rail industry regarding rail car design or crude oil and liquid hydrocarbon rail transport activities, or efforts by local communities to restrict or limit rail traffic involving crude oil, could increase compliance costs and decrease demand for our services, which could adversely affect our financial position and cash flows.
If new or more stringent federal, state or local legal restrictions relating to the quality specification of crude oil or to crude oil transportation are adopted in areas where Chevron and our other customers operate, Chevron and our other customers could incur potentially significant added costs to comply with such requirements and experience delays or curtailment in the pursuit of production or development activities, which could reduce demand for our midstream services.
Evolving environmental laws and regulations on hydraulic fracturing could have an effect on our financial performance.
We do not conduct hydraulic fracturing operations, but Chevron’s and our other customers’ crude oil and natural gas production operations often require hydraulic fracturing as part of the completion process. While hydraulic fracturing is typically regulated by state agencies, federal agencies have also asserted regulatory authority over the process. In addition, Congress may in the future further consider legislation giving the EPA direct authority to regulate and require federal permitting of hydraulic fracturing under the Safe Drinking Water Act.
Many states have already adopted laws and/or regulations that require disclosure of the chemicals used in hydraulic fracturing and are considering legal requirements that could impose more stringent permitting, disclosure and well construction requirements on crude oil and/or natural gas drilling activities.
If new or more stringent federal, state or local legal and regulatory restrictions relating to the hydraulic fracturing process are adopted in areas where Chevron and our other customers operate, Chevron and our other customers could incur potentially significant added costs to comply with such requirements and experience delays or curtailment in the pursuit of production or development activities, which could reduce demand for our midstream services.
Legislation, regulation, and other government actions and shifting customer and consumer preferences and other private efforts related to greenhouse gas (“GHG”) emissions and climate change could continue to increase our operational costs and reduce demand for our services, resulting in a material adverse effect on the Company’s results of operations and financial condition.
The Company and our customers, including Chevron, have experienced and may be further challenged by increases in the impacts of international and domestic legislation, regulation, or other government actions relating to GHG emissions (e.g., carbon dioxide and methane) and climate change. International agreements and national, regional, and state legislation and regulatory measures that aim to directly or indirectly limit or reduce GHG emissions are in various stages of implementation.
Legislation, regulation, and other government actions related to GHG emissions and climate change could reduce demand for our services and/or continue to increase our operational costs and reduce customers’ return on investment, including Chevron. Globally, multiple jurisdictions are considering adopting or are in the process of implementing laws or regulations to directly regulate GHG emissions through a carbon tax, a cap-and-trade program, performance standards or other mechanisms, or to attempt to indirectly advance reduction of GHG emissions through restrictive permitting, procurement standards, trade barriers, minimum renewable usage requirements, financing standards, standards or requirements for environmental benefit claims, increased GHG reporting and climate-related disclosure requirements, or tax advantages or other incentives to promote the use of alternative energy, fuel sources or lower-carbon technologies. Many of these actions, as well as consumers’ preferences and use of our customers’ products or substitute products, and actions taken by customers’ competitors in response to legislation and regulations, are beyond the Company’s control.
Similar to any significant changes in the regulatory environment, climate change-related legislation, regulation, or other government actions may curtail profitability, as well as render the extraction of hydrocarbon resources by our customers, including Chevron, economically infeasible. In particular, GHG emissions-related legislation, regulations, and other government actions, and shifting customer and consumer preferences and other private efforts aimed at reducing GHG emissions may result in increased and substantial capital, compliance, operating, and maintenance costs and could, among other things, reduce demand for hydrocarbons and hydrocarbon-based products; increase demand for lower carbon products and alternative energy sources; make such products more expensive; adversely affect the economic feasibility of our customers’ resources; and impact or limit the Company’s and our customers’ business plans, which could adversely affect the Company’s results of operations and financial condition.
The ultimate effect of international agreements; national, regional, and state legislation and regulation; and government and private actions related to GHG emissions and climate change on the Company’s financial performance, and the timing of these effects, will depend on a number of factors. Such factors include, among others, the sectors covered, the GHG emissions reductions required, the use of standardized carbon accounting, the extent to which our customers, including Chevron, would be able to receive, generate, purchase, or retire credits, and the extent to which our customers are able to recover, or continue to recover, the costs incurred through the pricing of their products in the competitive marketplace. Further, the ultimate impact of GHG emissions and climate change-related agreements, legislation, regulation, and government actions on the Company’s financial performance is highly uncertain because the Company is unable to predict with certainty, for a multitude of individual jurisdictions, the outcome of political decision-making processes and legal challenges, including the actual laws and regulations enacted, the variables and trade-offs that inevitably occur in connection with such processes, and market conditions, including the responses of our customers to such changes.
Attention to environmental, social, and governance (“ESG”) matters impacts us.
Attention to ESG matters, including those related to climate change and sustainability; evolving societal, investor and governmental pressure on companies to address ESG matters; and potential consumer use of substitutes to hydrocarbon-based products have impacted our customers’ portfolios and activities, increased costs, and reduced demand for products sold by our customers, including Chevron, which may result in reduced demand for our services, negative impacts on share price and access to capital markets, and damage to the Company’s reputation.
Some stakeholders, including but not limited to sovereign wealth, pension, and endowment funds, have been divesting and promoting divestment of, or screening out, fossil fuel equities and urging lenders to limit funding to companies engaged in the oil and gas sector. Further, voluntary carbon-related and target-setting frameworks have been developed that may limit the ability of certain sectors, including the oil and gas sector, from accessing capital, and may result in exclusion of the Company’s equity or debt from being included as an investment option in portfolios. In addition, some stakeholders have divergent and evolving views on ESG-related strategies and priorities. These circumstances, among others, may result in pressure from activists on our customers’ production; unfavorable reputational impacts to us and our customers, including inaccurate perceptions or a misrepresentation of actual ESG policies, practices and performance; and diversion of management’s attention and resources, among other material adverse impacts, which will affect our business.
In addition, organizations that provide information to investors on corporate governance and related matters have developed ratings processes for evaluating companies on their approach to ESG matters, including climate change and climate-related risks (including entities commonly referred to as “raters and rankers”). Such ratings are used by some investors to inform their investment decisions. Unfavorable ESG ratings and investment community divestment initiatives, among other actions, may lead to negative investor sentiment toward us or our customers, including Chevron, and the diversion of investment to other industries, which could have a negative impact on our Class A share price and our access to and costs of capital. Additionally, evolving expectations on various ESG matters, including human rights, biodiversity, waste and water, have increased, and may continue to increase costs, require changes in how we and our customers operate and lead to negative stakeholder sentiment.
Ambitions and disclosures related to ESG matters subject us to numerous risks that may negatively impact our reputation and Class A share price or result in other material adverse impacts to the Company.
Chevron takes actions to help lower the carbon intensity of its operations while continuing to meet the demand for energy. The Company plays a critical role in this objective with respect to the Bakken region, including our focus on natural gas capture through increased availability and reliability at our compressor stations, gathering and processing infrastructure, and enhanced communication and coordination with third-party gatherers.
Our ability to achieve any lower carbon-related ambition, including those related to GHG emissions or climate-related initiatives as well as efforts concerning the Bakken, is subject to numerous risks and contingencies, many of which are outside of our control and persist. Examples of such risks and contingencies include: sufficient and substantial advances in technology, including progress of commercially viable technologies and low- or non-carbon-based energy sources; laws, governmental regulation, policies, and other enabling actions, including those regarding subsidies, tax and other incentives as well as the granting of necessary permits by governing authorities; the availability of suppliers that can meet sustainability-related standards; evolving regulatory requirements affecting ESG standards or disclosures; evolving standards for tracking and reporting on emissions and emission reductions and removals; consumers’ preferences and use of oil and gas products or substitute products; and actions taken by competitors of the Company’s customers (including Chevron).
The standards and regulations for tracking, reporting, disclosing, marketing and advertising related to ESG matters are relatively new, have not been harmonized, and continue to evolve. Further, Chevron’s selection of disclosure frameworks, which seek to align with various voluntary reporting standards and are utilized by the Company, may change from time to time. Either of these circumstances may result in a lack of comparative data from period to period.
The Company utilizes Chevron’s processes and controls, which may not align with evolving voluntary and mandatory standards for identifying, measuring, and reporting ESG metrics. Chevron’s interpretation of reporting standards may differ from those of others, and such standards may change over time, including through non-public processes, any of which could result in significant revisions to lower carbon-related ambitions or reported progress in achieving such ambitions. Achievement of or efforts to achieve climate-related initiatives has, and may continue to, increase costs, and, in addition, may require the purchase of carbon credits, or limit or impact the Company’s business plans, operations and financial results, potentially resulting in reduction to the economic end-of-life of certain of our customers’ assets, impairing the associated net book value, among other material adverse impacts. If Chevron changes and/or eliminates a climate-related ambition, our activities or ambitions in the Bakken will be impacted. Our failure or perceived failure to pursue or fulfill lower carbon-related ambitions within the timelines we announce, or at all, or to satisfy various reporting standards and regulations could have a negative impact on the Company’s reputation, investor sentiment, ratings outcomes for evaluating the Company’s approach to ESG matters, Class A share price, and cost of capital and expose us to government enforcement actions and private litigation, among other material adverse impacts.
We may be unable to obtain or renew permits or approvals necessary for our operations, which could inhibit our ability to do business and adversely affect our financial performance.
Our facilities and our customers’ facilities that provide volumes to our facilities operate under federal, state and local permits, licenses and approvals with terms and conditions containing a significant number of prescriptive limits and performance standards that require a significant amount of monitoring, record keeping and reporting in order to demonstrate compliance. A decision by a government agency to deny or delay issuing a new or renewed permit or approval, or to revoke or substantially modify an existing permit or approval, could have an adverse impact on a customer’s ability to produce crude oil and natural gas or on our ability to handle volumes of crude oil, natural gas, NGLs or produced water at our facilities, which could have a material adverse effect on our financial condition, results of operations and cash flows. Additionally, noncompliance or incomplete documentation of our compliance status with respect to our existing permits or approvals may result in the imposition of fines, penalties and injunctive relief. Furthermore, we obtain certain rights to construct and operate on land owned by third parties and governmental agencies, but some of our agreements may grant us those rights for only a specific period of time. Loss of these rights, through our inability to renew right-of-way contracts or otherwise, could have a material adverse effect on our business, results of operations, financial condition and ability to make cash distributions to our shareholders.
Since April 2020, the Nationwide Permit (“NWP”) 12, the general permit issued by the U.S. Army Corps of Engineers (“Corps”) for construction of new oil and gas pipelines and utility projects, has been subject to federal litigation challenges. After a federal court vacated and enjoined the use of NWP 12 in 2020, the Corps released the final version of a rule in January 2021 renewing twelve of its NWPs, including NWP 12. The rule split NWP 12 into three parts: NWP 12 continues to be available for oil and gas pipelines, while NWP 57 is available for electric utility line and telecommunications activities, and NWP 58 is available for utility line activities for water and other substances. The rule also eliminated preconstruction notice requirements for NWP 12 for several conditions that used to require such notice, but also required new oil and gas pipeline projects that exceed 250 miles in length to give preconstruction notice and obtain approval before proceeding. On June 18, 2025, the Corps published a notice announcing that it is proposing to reissue and modify existing NWPs, including NWP 12. If new oil and gas pipeline projects are unable to utilize NWP 12 or identify an alternate means of CWA compliance, such projects could be significantly delayed or impacted, which could have an adverse impact on our operations or our financial condition.
In the future we may face increased obligations relating to our produced water facilities and may be required to provide an increased level of financial assurance to guarantee the appropriate closure activities occur for our produced water facilities.
Obtaining a permit to own or operate produced water facilities generally requires us to establish performance bonds, letters of credit or other forms of financial assurance to address clean-up and closure obligations. As we acquire additional produced water facilities or expand our existing produced water facilities, these obligations will increase. Additionally, in the future, regulatory agencies may require us to increase the amount of our closure bonds at existing produced water facilities. Actual costs could exceed our current expectations, as a result of, among other things, federal, state or local government regulatory action, increased costs charged by service providers that assist in closing produced water facilities and additional environmental remediation requirements. The obligation to satisfy increased regulatory requirements associated with our produced water facilities could result in an increase of our operating costs and adversely affect our financial condition and results of operations.
Risks Inherent in an Investment in Us
We may not generate sufficient available cash to support the payment of the minimum quarterly distribution to our shareholders.
Under our current cash distribution policy, we intend to make a minimum quarterly distribution to the holders of our Class A Shares of at least $0.30 per share, or $1.20 per share on an annualized basis, to the extent we have sufficient available cash after the establishment of cash reserves and the payment of costs and expenses, including reimbursements of expenses to our general partner. In order to support the payment of the minimum quarterly distribution, we must generate available cash (as defined in our partnership agreement) of approximately $62.3 million per quarter, or approximately $249.2 million per year, based on Chevron’s noncontrolling interest in us and the number of Class A Shares outstanding as of December 31, 2025. We may not generate sufficient available cash each quarter to support the payment of the minimum quarterly distribution. The amount of cash we can distribute on our Class A Shares principally depends upon the amount of cash we generate from our operations, which will fluctuate from quarter to quarter based on, among other things:
•the volumes of crude oil, natural gas, NGLs and produced water that we handle on our assets;
•the fees with respect to volumes that we handle on our assets;
•the level of competition from other midstream energy companies in our geographic markets; and
•outages at our facilities caused by mechanical failure, maintenance, construction and other similar activities.
In addition, the actual amount of available cash we generate will also depend on other factors, some of which are beyond our control, including:
•the amount of our operating expenses and general and administrative expenses, including reimbursements to Chevron, which are not subject to any caps or other limits, in respect of those expenses;
•the level of capital expenditures we make;
•the cost of acquisitions, if any;
•fluctuations in our working capital needs;
•our ability to borrow funds and access capital markets, including as a result of changes in credit ratings;
•restrictions contained in our credit facilities and other debt instruments;
•our debt service requirements and other liabilities;
•the amount of cash reserves established by our general partner;
•federal and state income taxes;
•changes in commodity prices; and
•other business risks affecting our cash levels.
Our general partner and its affiliates, including our Sponsor, have conflicts of interest with us and limited fiduciary duties to us and our shareholders, and they may favor their own interests to our detriment and that of our shareholders. Additionally, we have no control over the business decisions and operations of our Sponsor, and our Sponsor is not under any obligation to adopt a business strategy that favors us.
Our Sponsor indirectly owns and controls our general partner. Although our general partner has a duty to manage the Company in a manner that is in the best interests of the Company and its shareholders, the Company’s directors and officers also have a duty to manage our general partner in a manner that is in the best interests of its owner, HIP GP LLC, which is owned by our Sponsor. Conflicts of interest may arise between the Sponsor and its respective affiliates, including our general partner, on the one hand, and the Company and the Company’s shareholders, on the other hand. In resolving these conflicts, our general partner may favor its own interests and the interests of its affiliates, including our Sponsor, over the interests of the Company’s shareholders. These conflicts include, among others, the following situations:
•neither our partnership agreement nor any other agreement requires the Sponsor to pursue a business strategy that favors the Company or utilizes the Company’s assets, which could involve decisions by Chevron to increase or decrease production, shut down or reconfigure its assets, pursue and grow particular markets or undertake acquisition opportunities for itself. Chevron’s directors and officers have a fiduciary duty to make these decisions in the best interests of the stockholders of Chevron;
•our partnership agreement replaces the fiduciary duties that would otherwise be owed by our general partner with contractual standards governing its duties, limiting our general partner’s liabilities and restricting the remedies available to the shareholders of the Company for actions that, without the limitations, might constitute breaches of fiduciary duty;
•except in limited circumstances, our general partner has the power and authority to conduct the Company’s business without shareholder approval;
•our general partner determines the amount and timing of asset purchases and sales, borrowings, issuance of additional partnership securities and the creation, reduction or increase of cash reserves, each of which can affect the amount of cash that is distributed to the shareholders of the Company;
•our general partner determines which costs incurred by it are reimbursable by the Company;
•our general partner may cause the Company to borrow funds in order to permit the payment of cash distributions;
•our partnership agreement does not restrict our general partner from causing the Company to pay it or its affiliates for any services rendered to the Company or entering into additional contractual arrangements with any of these entities on behalf of the Company;
•our general partner intends to limit its liability regarding the Company’s contractual and other obligations;
•our general partner may exercise its right to call and purchase all of the Company’s shares not owned by it and its affiliates if it and its affiliates own sufficient shares to exercise the call right;
•our general partner controls the enforcement of obligations owed to the Company by our general partner and its affiliates, including the commercial agreements between the Company and Chevron; and
•our general partner decides whether to retain separate counsel, accountants or others to perform services for the Company.
Under the terms of our partnership agreement, the doctrine of corporate opportunity, or any analogous doctrine, does not apply to our general partner or any of its affiliates, including our Sponsor, HIP GP LLC or the executive officers and directors of the Company. Any such person or entity that becomes aware of a potential transaction, agreement, arrangement or other matter that may be an opportunity for the Company will not have any duty to communicate or offer such opportunity to the Company. Any such person or entity will not be liable to the Company or to any limited partner for breach of any fiduciary duty or other duty by reason of the fact that such person or entity pursues or acquires such opportunity for itself, directs such opportunity to another person or entity or does not communicate such opportunity or information to the Company. This may create actual and potential conflicts of interest between the Company and affiliates of our general partner and result in less than favorable treatment of the Company and its shareholders.
Our partnership agreement requires that we distribute all of our available cash, which could limit our ability to grow and make acquisitions.
Our partnership agreement requires that we distribute all of our available cash to our shareholders. As a result, we expect to rely primarily upon external financing sources, including borrowings under our revolving credit facility and the issuance of debt and equity securities, to fund our acquisitions and expansion projects. Therefore, to the extent we are unable to finance our growth externally, our cash distribution policy will significantly impair our ability to grow. In addition, because we will distribute all of our available cash, our growth may not be as fast as that of businesses that reinvest their available cash to expand ongoing operations. To the extent we issue additional shares in connection with any acquisitions or expansion projects, the payment of distributions on those additional shares may increase the risk that we will be unable to maintain or increase our per share distribution level. There are no limitations in our partnership agreement on our ability to issue additional shares, including shares ranking senior to our Class A Shares as to distributions or in liquidation or that have special voting rights and other rights, and our shareholders will have no preemptive or other rights (solely as a result of their status as shareholders) to purchase any such additional shares. The incurrence of additional commercial borrowings or other debt to finance our growth strategy would result in increased interest expense, which, in turn, may reduce the amount of cash that we have available to distribute to our shareholders.
Our partnership agreement designates the Court of Chancery of the State of Delaware as the exclusive forum for certain types of actions and proceedings that may be initiated by the Company’s shareholders, which would limit such shareholders’ ability to choose the judicial forum for disputes with us or our general partner’s directors, officers or other employees.
Our partnership agreement provides that, with certain limited exceptions, the Court of Chancery of the State of Delaware shall be the exclusive forum for any claims, suits, actions or proceedings (i) arising out of or relating in any way to our partnership agreement (including any claims, suits or actions to interpret, apply or enforce the provisions of our partnership agreement or the duties, obligations or liabilities among partners or of partners to the Company, or the rights or powers of, or restrictions on, the partners or the Company), (ii) brought in a derivative manner on behalf of the Company, (iii) asserting a claim of breach of a duty (including any fiduciary duty) owed by any director, officer, or other employee of the Company or our general partner, or owed by our general partner, to the Company or its partners, (iv) asserting a claim arising pursuant to any provision of the Delaware Revised Uniform Limited Partnership Act (the “Delaware Act”) or (v) asserting a claim governed by the internal affairs doctrine. However, the exclusive forum provision would not apply to suits brought to enforce any liability or duty created by the Securities Act of 1933, as amended (the “Securities Act”), or the Exchange Act or any other claim for which the federal courts have exclusive jurisdiction. To the extent that any such claims may be based upon federal law claims, Section 27 of the Exchange Act creates exclusive federal jurisdiction over all suits brought to enforce any duty or liability created by the Exchange Act or the rules and regulations thereunder. Furthermore, Section 22 of the Securities Act creates concurrent jurisdiction for federal and state courts over all suits brought to enforce any duty or liability created by the Securities Act or the rules and regulations thereunder. Any person or entity purchasing or otherwise acquiring any interest in Class A Shares is deemed to have received notice of and consented to the foregoing provisions. Although we believe this choice of forum provision benefits the Company by providing increased consistency in the application of Delaware law in the types of lawsuits to which it applies, the provision may have the effect of discouraging lawsuits against the Company and our general partner’s directors and officers. The enforceability of similar choice of forum provisions in other companies’ certificates of incorporation or similar governing documents has been challenged in legal proceedings and it is possible that in connection with any action a court could find the choice of forum provisions contained in our partnership agreement to be inapplicable or unenforceable in such action. If a court were to find this choice of forum provision inapplicable to, or unenforceable in respect of, one or more of the specified types of actions or proceedings, we may incur additional costs associated with resolving such matters in other jurisdictions, which could adversely affect our business, financial condition and results of operations and our ability to make cash distributions to our shareholders.
Our partnership agreement provides that our shareholders irrevocably waive the right to trial by jury in any claim, suit, action or proceeding under either state or federal laws, including any claim under U.S. federal securities laws, which could result in less favorable outcomes to our shareholders in any such action.
Our partnership agreement provides that our shareholders, including those who become our shareholders by purchasing shares in us in secondary transactions, irrevocably waive the right to trial by jury for any claims, suits, actions or proceedings (i) arising out of or relating in any way to our partnership agreement (including any claims, suits or actions to interpret, apply or enforce the provisions of our partnership agreement or the duties, obligations or liabilities among the Company’s partners, or obligations or liabilities of the Company’s partners to the Company, or the rights or powers of, or restrictions on, the Company’s partners or the Company), (ii) brought in a derivative manner on the Company’s behalf, (iii) asserting a claim of breach of a duty owed by any of the Company’s, or our general partner’s, directors, officers, or other employees, or owed by our general partner, to the Company or the Company’s partners, (iv) asserting a claim against the Company arising pursuant to any provision of the Delaware Act or (v) asserting a claim against the Company governed by the internal affairs doctrine, in each case pursuant to either state or federal laws, including U.S. federal securities law. Regardless, such waiver of the right to trial by jury does not impact the ability of a shareholder of the Company to make a claim under either federal or state law.
The waiver of the right to a jury trial is not intended to be deemed a waiver by any shareholder with respect to the Company’s compliance with U.S. federal securities laws and the rules and regulations promulgated thereunder. If the Company or one of the Company shareholders opposed a jury trial demand based on the waiver, the applicable court would determine whether the waiver was enforceable based on the facts and circumstances of that case in accordance with applicable state and federal laws. To our knowledge, the enforceability of a contractual pre-dispute jury trial waiver in connection with claims arising under the U.S. federal securities laws has not been finally adjudicated by the United States Supreme Court. However, we believe that a contractual pre-dispute jury trial waiver provision is generally enforceable, including under the laws of the State of Delaware, which govern our partnership agreement.
If a shareholder brings a claim in connection with matters arising under our partnership agreement, including claims under U.S. federal securities laws, such Company shareholder may not be entitled to a jury trial with respect to such claims, which may have the effect of limiting and discouraging lawsuits. If a lawsuit is brought by a shareholder under our partnership agreement, it may be heard only by a judge or justice of the applicable trial court, which would be conducted according to different civil procedures and may result in a different outcome than a trial by jury, including results that could be less favorable to the Company shareholder(s) bringing such lawsuit.
Affiliates of our general partner, including our Sponsor, may compete with us, and neither our general partner nor its affiliates have any obligation to present business opportunities to us.
Neither our partnership agreement nor the partnership agreement of the Partnership prohibits our Sponsor or any other affiliates of our general partner from owning assets or engaging in businesses that compete directly or indirectly with the Company. Under the terms of our partnership agreement, the doctrine of corporate opportunity, or any analogous doctrine, does not apply to our general partner or any of its affiliates, including our Sponsor and the Company’s executive officers and directors. Any such entity that becomes aware of a potential transaction, agreement, arrangement or other matter that may be an opportunity for the Company will not have any duty to communicate or offer such opportunity to the Company. Consequently, our Sponsor and other affiliates of our general partner, including HIP GP LLC, may acquire, construct or dispose of additional midstream assets in the future without any obligation to offer the Company the opportunity to purchase any of those assets. As a result, competition from our Sponsor and other affiliates of our general partner could materially and adversely impact the Company’s results of operations and available cash.
Our partnership agreement replaces our general partner’s fiduciary duties to holders of the Company’s shares with contractual standards governing its duties.
Delaware law provides that Delaware limited partnerships may, in their partnership agreements, expand, restrict or eliminate the fiduciary duties otherwise owed by the general partner to limited partners and the partnership, provided that partnership agreements may not eliminate the implied contractual covenant of good faith and fair dealing. As permitted by Delaware law, our partnership agreement contains provisions that eliminate the fiduciary standards to which our general partner would otherwise be held by state fiduciary duty law and replaces those duties with several different contractual standards. For example, our partnership agreement permits our general partner to make a number of decisions in its individual capacity, as opposed to in its capacity as our general partner, free of any duties to us and our shareholders other than the implied contractual covenant of good faith and fair dealing. This provision entitles our general partner to consider only the interests and factors that it desires and relieves it of any duty or obligation to give any consideration to any interest of, or factors affecting, us, our affiliates or our limited partners. By purchasing a Class A Share, a shareholder is treated as having consented to the provisions in our partnership agreement, including the provisions discussed above.
Holders of our Class A Shares have very limited voting rights and, even if they are dissatisfied, they cannot currently remove our general partner without its consent.
Unlike the holders of common stock in a corporation, our shareholders have only limited voting rights on matters affecting our business and, therefore, limited ability to influence management’s decisions regarding our business. For example, unlike holders of stock in a public corporation, our shareholders do not have “say-on-pay” advisory voting rights. Our shareholders did not elect our general partner and will not elect any of the members of our general partner’s board of directors and have no right to elect our general partner or any of the members of our general partner’s board of directors on an annual or other continuing basis. Our board of directors is chosen by HIP GP LLC, which is controlled by our Sponsor. Furthermore, if our shareholders are dissatisfied with the performance of our general partner, they have little ability to remove our general partner. As a result of these limitations, the price at which Class A Shares trade could be diminished because of the absence or reduction of a takeover premium in the trading price.
Our shareholders are not able to remove our general partner without its consent because our general partner and its affiliates own sufficient shares to be able to prevent its removal. In addition, our general partner may only be removed for cause. “Cause” is narrowly defined under our partnership agreement to mean that a court of competent jurisdiction has entered a final, non-appealable judgment finding our general partner liable for actual fraud or willful or wanton misconduct in its capacity as our general partner. Cause does not include most cases of charges of poor management of the business. Even if cause for removal exists, the vote of the holders of at least 66 2/3% of all of our outstanding shares voting together as a single class is required to remove our general partner. As of December 31, 2025, our general partner and its affiliates collectively owned approximately 37.9% of the outstanding Class B Shares and the Class A Shares, considered as a single class.
Furthermore, our shareholders’ voting rights are further restricted by our partnership agreement, which provides that any shares held by a person that owns 20% or more of any class of shares then outstanding, other than our general partner, its affiliates, their transferees, and persons who acquired such shares with the prior approval of our board of directors, cannot vote on any matter.
Our partnership agreement also contains provisions limiting the ability of our shareholders to call meetings or to acquire information about our operations, as well as other provisions limiting our shareholders’ ability to influence the manner or direction of management.
Our general partner interest or the control of our general partner may be transferred to a third party without shareholder consent.
Our general partner may transfer its general partner interest to a third party in a merger or in a sale of all or substantially all of its assets without the consent of our shareholders. Furthermore, there is no restriction in our partnership agreement on the ability of HIP GP LLC to transfer all of the partnership interests in our general partner, or all of the membership interests in GP LLC, the general partner of our general partner, to a third party. The new owner of our general partner or the general partner of our general partner would then be in a position to replace our board of directors and officers with its own choices. As a result, we could lose the provision of certain operational support and administrative services by Chevron and its affiliates and our license to use certain Hess trademarks.
Our general partner has a limited call right that may require our shareholders to sell their Class A Shares at an undesirable time or price.
If at any time our general partner and its affiliates, including our Sponsor, own more than 80% of the issued and outstanding limited partner interests of any class, our general partner will have the right, but not the obligation, which it may assign to any of its affiliates or to us, to acquire all, but not less than all, of the limited partner interests of such class held by unaffiliated persons at a price not less than their then-current market price. As a result, our shareholders may be required to sell their Class A Shares at an undesirable time or price and may not receive any return on their investment. Our shareholders may also incur a tax liability upon a sale of their Class A Shares. For purposes of this calculation, the Class B Shares will be considered collectively with the Class A Shares as a single class.
Our partnership agreement restricts the remedies available to shareholders for actions taken by our general partner that might otherwise constitute breaches of fiduciary duty.
Our partnership agreement contains provisions that restrict the remedies available to shareholders for actions taken by our general partner that might otherwise constitute breaches of fiduciary duty under state fiduciary duty law. For example, our partnership agreement:
•provides that whenever our general partner makes a determination or takes, or declines to take, any other action in its capacity as our general partner, our general partner is required to make such determination, or take or decline to take such other action, in good faith, meaning that it subjectively believed that the determination or the decision to take or decline to take such action was in the best interests of us, and will not be subject to any other or different standard imposed by our partnership agreement, Delaware law, or any other law, rule or regulation, or at equity;
•provides that our general partner will not have any liability to us or our limited partners for decisions made in its capacity as a general partner so long as it acted in good faith;
•provides that our general partner and our officers and directors will not be liable for monetary damages to us or our limited partners resulting from any act or omission unless there has been a final and non-appealable judgment entered by a court of competent jurisdiction determining that our general partner or our officers and directors, as the case may be, acted in bad faith or engaged in fraud or willful misconduct or, in the case of a criminal matter, acted with knowledge that the conduct was criminal; and
•provides that our general partner will not be in breach of its obligations under our partnership agreement or its fiduciary duties to us or its limited partners if a transaction with an affiliate or the resolution of a conflict of interest is approved in accordance with, or otherwise meets the standards set forth in, our partnership agreement. In connection with a situation involving a transaction with an affiliate or a conflict of interest, our partnership agreement provides that any determination by our general partner must be made in good faith, and that the board of directors of our general partner and the conflicts committee thereof are entitled to a presumption that they acted in good faith. In any proceeding brought by or on behalf of any limited partner or the partnership, the person bringing or prosecuting such proceeding will have the burden of overcoming such presumption.
The market price of Class A Shares may fluctuate significantly.
The market price of Class A Shares may fluctuate significantly, and holders of Class A Shares could lose some or all of the value of their investment. In addition, the stock market has experienced significant price and volume fluctuations in recent times which, if they continue to occur, could have a material adverse effect on the market for, or liquidity of, Class A Shares, regardless of our actual operating performance.
Our Sponsor may sell Class A Shares in the public or private markets, and such sales could have an adverse impact on the trading price of the Class A Shares.
As of December 31, 2025, our Sponsor and its affiliates collectively held 449,000 Class A Shares, 78,283,296 Class B Shares, and 78,283,296 Class B Units in the Partnership. The Class B Units in the Partnership are exchangeable, together with an equal number of Class B Shares, into Class A Shares on a one-to-one basis. We have agreed to provide our Sponsor with certain registration rights under applicable securities laws with respect to resales of the Class A Shares. The sale of these Class A Shares in the public or private markets could have an adverse impact on the price of the Class A Shares or any trading market that may develop.
We may issue an unlimited number of additional equity interests without shareholder approval, including equity interests with preferences senior to the Class A Shares, which would dilute shareholder interests.
Under our partnership agreement, we may, at any time, issue an unlimited number of general partner interests or limited partner interests of any type without the approval of our shareholders, and our shareholders will have no preemptive or other rights (solely as a result of their status as shareholders) to purchase any such general partner interests or limited partner interests. Further, there are no limitations in our partnership agreement on our ability to issue equity securities that rank equal or senior to the Class A Shares as to distributions or in liquidation or that have special voting rights and other rights.
The issuance by us of additional Class A Shares or other equity securities of equal or senior rank will have the following effects:
•our shareholders’ proportionate ownership interest in us will decrease;
•the amount of cash we have available to distribute on each Class A Share may decrease;
•the relative voting strength of each previously outstanding Class A Share may be diminished; and
•the market price of our Class A Shares may decline.
The issuance by us of additional general partner interests may have the following effects, among others, if such general partner interests are issued to a person who is not an affiliate of our general partner:
•management of our business may no longer reside solely with our current general partner; and
•affiliates of the newly admitted general partner may compete with us, and neither that general partner nor such affiliates will have any obligation to present business opportunities to us.
The NYSE does not require a publicly traded limited partnership like us to comply with certain of its corporate governance requirements.
Our Class A Shares are listed on the NYSE. Because we are a publicly traded limited partnership, the NYSE does not require us to have a majority of independent directors on our board of directors or to establish a compensation committee or a nominating and corporate governance committee. Additionally, any future issuances of additional Class A Shares or other securities, including to affiliates, are not subject to the NYSE’s shareholder approval rules that apply to a corporation. Accordingly, our shareholders do not have the same protections afforded to certain shareholders of corporations that are subject to all of the NYSE corporate governance requirements.
We are treated as a corporation for U.S. federal and state income tax purposes.
We are subject to U.S. federal income tax as a corporation at the current corporate tax rate of 21% and to state income tax in various states at various rates. Government action could result in tax increases retroactively or prospectively through tax claims, changes to applicable statutory tax rates, modification of the tax base, or imposition of new tax types. Distributions on our Class A Shares are treated as distributions on corporate stock for U.S. federal income tax purposes and taxed again as corporate dividends (to the extent of our current and accumulated earnings and profits). Because an entity-level tax is imposed on us due to our status as a corporation for U.S. federal and state income tax purposes, available cash will be reduced by any tax liabilities.
On August 16, 2022, the United States enacted the Inflation Reduction Act, which includes a 15% corporate alternative minimum tax on corporations with average adjusted financial statement income over $1 billion for any 3-year period ending with 2022 or later and a 1% excise tax on the fair market value of stock that is repurchased by publicly traded U.S. corporations. The alternative minimum tax and the excise tax are effective in taxable years beginning after December 31, 2022. From time to time since enactment, the Department of the Treasury and the Internal Revenue Service have issued interim guidance and proposed regulations related to the corporate alternative minimum tax. We will continue to evaluate the effect of the law, including any changes to proposed regulations or the issuance of final regulations, on our future cash flows and financial results. We expect to be a payer of the corporate alternative minimum tax in future years, and available cash will be reduced by any tax liabilities attributable to the corporate alternative minimum tax.
None.
ITEM 1C. CYBERSECURITY
The Company’s business and proprietary information, information technology (“IT”) and operational technology (“OT”) networks are essential to our success. Chevron provides substantial operational and administrative services to us in support of our assets and operations, including processes for the assessment, identification and management of material risks from cybersecurity threats. The Company utilizes Chevron’s cybersecurity program, which is designed to protect our information assets and operations from external and internal cyber threats by identifying and appropriately managing and mitigating risks while ensuring business resiliency. This program is integrated within the Company’s Enterprise Risk Management (“ERM”) process, which is our systematic approach to identifying, managing and assessing major risks and safeguards, including cybersecurity risks. Chevron’s cybersecurity program uses a risk-based information security process aligned with the National Institute of Standards and Technology (“NIST”) Cybersecurity Framework to identify, prioritize and mitigate cyber risks.
Chevron’s worldwide team of cybersecurity professionals undertakes a range of preemptive activities to protect its people, assets and reputation globally, including those of the Company. Chevron also leverages internal and external resources to monitor cybersecurity threats to our systems and networks and to understand the broader threat environment. The Company seeks to remove exploitable weaknesses in systems or devices before they become a threat, leveraging Chevron’s resources. The Company leverages Chevron’s security experts that use automated threat intelligence feeds to increase vulnerability awareness, taking action to mitigate the highest risks. Chevron’s cybersecurity guardrails, which are high-level design requirements expected to be built into any new digital solutions being deployed, are also updated on an ongoing basis to align with changes in industry standards and the evolving threat environment, which are utilized by the Company.
The Company’s cyber risk management process includes testing and risk assessments of technologies, third-party suppliers, and its IT and OT networks. These assessments ensure that our focus is on the highest priorities to maintain the security of our assets. To further protect our systems and data, Chevron’s cybersecurity organization has threat intelligence capabilities to monitor security breaches impacting third-party suppliers. As third-party risks increase, the approach to third-party supplier risk management and qualification continues to evolve, including the ongoing expansion of its current supplier risk management program beyond IT vendors to other high-risk, third-party vendors.
Chevron’s Chief Information Officer (“CIO”) oversees Chevron’s broader IT program, which includes the cybersecurity program utilized by the Company and the Company’s ability to remediate and recover from a cybersecurity incident to minimize business and operational impacts. Chevron’s CIO joined Chevron in 2024, bringing more than 20 years of experience leading global innovation initiatives in digital, data, full supply chains, vehicle commerce, energy, and IT operations for technology and automotive companies. Chevron’s Chief Information Security Officer (“CISO”) reports to the CIO and leads a global cybersecurity team that provides services to the Company. Chevron’s CISO has 20 years of cybersecurity experience and is responsible for providing a single and consolidated view of Chevron’s enterprise cybersecurity risk. Before joining Chevron, he held senior leadership roles, including that of CISO, at other multinational, publicly traded companies.
Chevron operates four Cyber Intelligence Centers around the world, some co-located with critical assets, with cyber professionals who monitor and respond to cyber threats 24 hours a day, 365 days a year, to limit the scope and impact of cyber incidents in its networks. The cybersecurity organization provides Chevron’s IT leadership, which includes Chevron’s CIO, with regular cybersecurity operations reports detailing prevention, detection, mitigation and remediation efforts associated with cyber incidents, both on the Company’s networks and third-party supplier networks. The leadership of the cybersecurity organization has authority to mobilize a cross-functional cyber incident response team, including outside cybersecurity experts, to drive mitigation and remediation actions. Status updates on incidents applicable to the Company are provided to our senior management and our audit committee of the Board, as appropriate.
Chevron’s dedicated cyber risk organization meets regularly with us to raise cyber risk awareness and keep diverse cybersecurity skill sets connected across the enterprise. The Company, in coordination with Chevron, has invested in broad cybersecurity awareness and required training to educate those with access to our networks on our policies and best practices. The Company, in coordination with Chevron, conducts regular phishing tests to train and assess our workforce’s ability to identify malicious emails.
The Company’s Corporate Audit Department has a dedicated team responsible for IT and information security (including cybersecurity) audits. In coordination with Chevron, the Company also leverages external resources to reinforce its cybersecurity capabilities. On a regular basis, external consultants provide a maturity assessment of Chevron’s cybersecurity program, utilized by the Company.
Chevron’s approach to managing risks, including cybersecurity risks, is embedded within Chevron’s Operational Excellence (“OE”) Management System (“OEMS”). The OEMS provides a systematic process that enables Chevron to manage risk and implement safeguards and foster a culture of learning across different focus areas for Chevron’s and our business, including cybersecurity. The Business Continuity Planning OE Process, a component of the OEMS, is designed to prepare Chevron to continue operations during an unplanned event or disruption, which aligns with its OE objective to prevent high-consequence security and cybersecurity incidents. Chevron works to identify the Company’s critical business processes and dependent IT applications and document the processes for continuing operations without IT systems. In coordination with Chevron’s cross-functional teams, the Company also conducts regular multidisciplinary exercises to test and improve response plans.
Our general partner’s board of directors considers cybersecurity risk as part of its risk oversight function and has delegated to the audit committee primary responsibility for oversight of the Company’s risk management practices, including oversight of cybersecurity and other information technology risks. The audit committee of our general partner’s board of directors provides oversight of our cybersecurity program, receives reports from management on cybersecurity risks in connection with our operations and projects, and also reviews cybersecurity risks as part of the Company’s broader annual ERM process. The audit committee receives presentations on cybersecurity topics from management at least twice a year. In addition, management updates the audit committee, as necessary, regarding any material cybersecurity incidents as well as other incidents with lesser impact potential. The audit committee reports to the full board of directors regarding its activities, including those related to cybersecurity.
To date, the Company has not experienced a cybersecurity threat or incident that has materially affected or is reasonably likely to materially affect the Company, including its business strategy, results of operations or financial condition; however, the Company has experienced and will continue to experience cyber incidents of varying degrees. Despite the cybersecurity measures that the Company is taking to mitigate such risks, there can be no guarantee that such measures will be sufficient to protect the Company’s systems, information, intellectual property and other assets from significant harm and that future cybersecurity incidents will not have a material adverse effect on the Company or its results of operations or financial condition or cause reputational or other harm to the Company. Refer to Item 1A. Risk Factors for further discussion of cyberattacks and the associated risks to the Company’s business.
ITEM 3. LEGAL PROCEEDINGS
Although we may, from time to time, be involved in litigation and claims arising out of our operations in the normal course of business, we are not a party to any litigation or governmental or other proceeding that we believe will have a material adverse impact on our financial condition or results of operations. Pursuant to Item 103(c)(3)(iii) of Regulation S-K under the Exchange Act, we are required to disclose certain information about environmental proceedings to which a governmental authority is a party if we reasonably believe such proceedings may result in monetary sanctions, exclusive of interest and costs, above a stated threshold. We have elected to apply a threshold of $1 million for purposes of determining whether disclosure of any such proceedings is required. See Note 11, Commitments and Contingencies for additional details.
ITEM 4. MINE SAFETY DISCLOSURES
Not Applicable
PART II
Item 5. Market for Registrant’s Common Equity, Related SHAREholder Matters and Issuer Purchases of Equity Securities
Stock Market Information
Our Class A Shares are listed on the New York Stock Exchange and are traded under the symbol “HESM”.
Holders
As of December 31, 2025, there were 194 shareholders of record who owned a total of 129,403,244 of our Class A Shares, one of which is HINDL. The number of holders does not include the holders for whom shares are held in a “nominee” or “street” name. In addition, as of December 31, 2025, HINDL owned an aggregate of 78,283,296 Class B Shares. Chevron indirectly owns the Class A Shares and Class B Shares owned by HINDL.
Securities Authorized for Issuance Under Equity Compensation Plans
In 2017, the Partnership adopted the Hess Midstream Partners LP 2017 Long-Term Incentive Plan. Pursuant to the Restructuring, the Company assumed the Hess Midstream Partners LP 2017 Long-Term Incentive Plan and all obligations with respect to outstanding awards thereunder. The Company amended and restated the Hess Midstream Partners LP 2017 Long-Term Incentive Plan to, among other things, change the plan’s name to the Hess Midstream LP 2017 Long-Term Incentive Plan (the “LTIP”) and to reflect the Company’s assumption of the plan. The LTIP limits the number of shares that may be delivered pursuant to vested awards to 3,000,000 Class A Shares.
Equity Compensation Plan Information
The following table summarizes information about our equity compensation plan as of December 31, 2025:
|
|
|
|
|
|
|
|
|
|
|
|
|
|
|
Number of securities to be |
|
|
Weighted-average |
|
|
Number of securities |
|
|
|
issued upon exercise of |
|
|
exercise price of |
|
|
remaining available for |
|
|
|
outstanding options, |
|
|
outstanding options |
|
|
future issuance under |
|
Plan category |
|
warrants, and rights |
|
|
warrants, and rights |
|
|
equity compensation plans |
|
Equity compensation plans not approved by security holders (1) |
|
|
- |
|
|
|
- |
|
|
|
- |
|
Hess Midstream LP 2017 Long Term Incentive Plan |
|
29,565(2) |
|
$ |
|
- |
|
|
|
2,453,535 |
|
Total |
|
|
29,565 |
|
$ |
|
- |
|
|
|
2,453,535 |
|
(1)The general partner of our predecessor adopted the Long-Term Incentive Plan in connection with the IPO.
(2)The amount includes 29,565 phantom unit awards that vest ratably over a three-year period for officers and employees, and vest after one year for directors following the date of grant. Upon vesting, each phantom unit is paid in the form of a Class A Share in us, or an equivalent amount of cash, subject to applicable tax withholdings.
Distributions of Available Cash
General
Our partnership agreement requires that, within 45 days after the end of each quarter, we distribute all of our available cash to shareholders of record on the applicable record date. Except for splits and combinations as contemplated by our partnership agreement, no distribution shall be made under any circumstances in respect of any Class B Shares or our general partner interest.
The following table sets forth the cash distributions per share declared on the Class A Shares, for the three most recent years through December 31, 2025:
|
|
|
|
|
|
|
Quarterly Cash |
|
Three most recent years |
|
Distribution per Share(1) |
|
March 31, 2023 |
|
$ |
0.5851 |
|
June 30, 2023 |
|
$ |
0.6011 |
|
September 30, 2023 |
|
$ |
0.6175 |
|
December 31, 2023 |
|
$ |
0.6343 |
|
March 31, 2024 |
|
$ |
0.6516 |
|
June 30, 2024 |
|
$ |
0.6677 |
|
September 30, 2024 |
|
$ |
0.6846 |
|
December 31, 2024 |
|
$ |
0.7012 |
|
March 31, 2025 |
|
$ |
0.7098 |
|
June 30, 2025 |
|
$ |
0.7370 |
|
September 30, 2025 |
|
$ |
0.7548 |
|
December 31, 2025 |
|
$ |
0.7641 |
|
(1)Represents a cash distribution attributable to the quarter-end pursuant to our partnership agreement. See definition of Available Cash below.
Definition of Available Cash
Available cash generally means, for any quarter, all cash and cash equivalents on hand at the end of that quarter:
•less, the amount of cash reserves established by our general partner to:
•provide for the proper conduct of our business (including reserves for our future capital expenditures and anticipated future debt service requirements);
•comply with applicable law or any loan agreement, security agreement, mortgage, debt instrument or other agreement or obligation to which any group member is a party or by which it is bound or its assets are subject;
•provide funds for distributions to our shareholders for any one or more of the next four quarters (provided that our general partner may not establish cash reserves for distributions if the effect of the establishment of such reserves will prevent us from distributing the minimum quarterly distribution on all Class A Shares for the current quarter);
•plus, if our general partner so determines, all or any portion of the cash on hand on the date of determination of available cash for the quarter resulting from working capital borrowings made subsequent to the end of such quarter or available to be borrowed as a working capital borrowing as of the date of determination of available cash.
The purpose and effect of the last bullet point above is to allow our general partner, if it so decides, to use cash from working capital borrowings made after the end of the quarter but on or before the date of determination of available cash for that quarter to pay distributions to shareholders. Under our partnership agreement, working capital borrowings are generally borrowings that are made under a credit facility, commercial paper facility or similar financing arrangement, and in all cases are used solely for working capital purposes or to pay distributions to partners and with the intent of the borrower to repay such borrowings within twelve months with funds other than from additional working capital borrowings.
Intent to Distribute the Minimum Quarterly Distribution
Under our current cash distribution policy, we intend to make a minimum quarterly distribution to the holders of our Class A Shares of $0.30 per share, or $1.20 per share on an annualized basis, to the extent we have sufficient available cash after the establishment of cash reserves and the payment of costs and expenses, including reimbursements of expenses to our general partner. However, there is no guarantee that we will pay the minimum quarterly distribution on our Class A Shares in any quarter. The amount of distributions paid under our cash distribution policy and the decision to make any distribution will be determined by our general partner, taking into consideration the terms of our partnership agreement.
General Partner Interest
Our general partner owns a non-economic general partner interest in us. Our general partner is not entitled to receive cash distributions with respect to its general partner interest in us; however, our general partner may in the future own other equity interests in us and may be entitled to receive distributions on any such interests.
Adjustment of the Minimum Quarterly Distribution
If we combine our shares or other interests in us (“Company Interests”) into fewer shares or Company Interests (commonly referred to as a “reverse split”) or subdivide our shares or Company Interests into a greater number of shares or Company Interests (commonly referred to as a “split”), we will proportionately adjust the minimum quarterly distribution.
For example, if a two-for-one split of Class A Shares should occur, the minimum quarterly distribution would be reduced to 50% of its initial level. We will not make any adjustment by reason of the issuance of additional shares or Company Interests for cash or property (including additional Class A Shares issued under any compensation or benefit plans).
ITEM 6. [RESERVED]
ITEM 7. MANAGEMENT’S DISCUSSION AND ANALYSIS OF FINANCIAL CONDITION AND RESULTS OF OPERATIONS
Management’s Discussion and Analysis of Financial Condition and Results of Operations should be read in conjunction with the consolidated financial statements and notes thereto included in Item 8 of this Annual Report on Form 10‑K.
Unless otherwise stated or the context otherwise indicates, references in this report to “Hess Midstream LP,” “the Company,” “us,” “our,” “we” or similar terms refer to Hess Midstream LP, including its consolidated subsidiaries. References to “Partnership” refer to Hess Midstream Operations LP. References to “Sponsor” or “Sponsors” refer to (a) Hess Corporation (“Hess”) and GIP II Blue Holding, L.P. (“GIP”) when referring to periods prior to May 30, 2025, (b) Hess from May 30, 2025 to July 17, 2025, and (c) Chevron from July 18, 2025.
As used in this report, the term “Chevron” may refer to Chevron Corporation, one or more of its consolidated subsidiaries, or to all of them taken as a whole. All of these terms are used for convenience only and are not intended as a precise description of any of the separate companies, each of which manages its own affairs.
This discussion contains forward-looking statements that involve risks and uncertainties. Our actual results could differ materially from those discussed below. Factors that could cause or contribute to such differences include, but are not limited to, those identified below and those discussed in the section entitled “Risk Factors” included elsewhere in this report.
Overview
Organization
We are a fee-based, growth-oriented, limited partnership that owns, operates, develops and acquires a diverse set of midstream assets and provides fee-based services to our Sponsor, its subsidiaries, and third-party customers. Our assets are primarily located in the Bakken and Three Forks shale plays in the Williston Basin area of North Dakota, which we collectively refer to as the Bakken.
We are managed and controlled by Hess Midstream GP LLC (“GP LLC”), the general partner of our general partner. Prior to May 30, 2025, the general partner of our general partner was owned 50/50 by affiliates of Hess and GIP. As described below, as of the closing of the May 2025 GIP equity offering transaction, GIP no longer holds any Class A Shares of the Company or any Class B Units of the Partnership and no longer holds a direct or indirect ownership interest in GP LLC, our general partner, the Company, or the Partnership. From May 30, 2025 to July 17, 2025, the general partner of our general partner was wholly owned by Hess.
Chevron Merger
On July 18, 2025, Hess and Chevron completed the previously announced merger contemplated by the Agreement and Plan of Merger, dated as of October 22, 2023 (the “Merger”). As a result of the Merger, Chevron is the direct parent of Hess and, therefore, indirectly owns 100% of the limited liability company interests in GP LLC, 100% of the partnership interests in our general partner, and an approximate 37.9% interest in the Company on a consolidated basis.
Our historical commercial, omnibus and employee secondment agreements with Hess remain in effect subsequent to the Merger, and we refer to Chevron as the counterparty to these agreements as, following the completion of the Merger, Chevron wholly owns the Hess entities that are the counterparties to these agreements.
Operational Highlights
We substantially completed our multi-year projects to expand our compression capacity to support Chevron’s and third parties’ production in the Bakken. In 2025, we added approximately 20 MMcf/d of net compression capacity. Construction was also completed on an additional greenfield compressor station, which was placed in service in early 2026 and which further increased compression capacity by approximately 50 MMcf/d in 2026.
Equity Transactions
During 2025, the Company, the Partnership and the Sponsors completed the following equity transactions:
•On February 12, 2025, GIP sold an aggregate of 11,000,000 of Class A shares representing limited partner interests in the Company (“Class A Shares”) in an underwritten public offering at a price of $39.45 per Class A Share, less underwriting discounts. GIP also granted the underwriter an option to purchase up to an additional 1,650,000 Class A Shares at the same price per Class A Share, which was exercised in full on February 19, 2025.
•On May 30, 2025, GIP sold an aggregate of 15,022,517 of our Class A Shares in an underwritten public offering at a price of $37.25 per Class A Share, less underwriting discounts.
In 2025, GIP received net proceeds from the offerings of approximately $1.0 billion after deducting underwriting discounts. The Company did not receive any proceeds in the offerings.
•On January 15, 2025, the Partnership purchased directly from the Sponsors 2,572,677 Class B units representing limited partner interests in the Partnership (“Class B Units”) for an aggregate purchase price of approximately $100.0 million. The purchase price per Class B Unit was $38.87, the closing price of the Class A Shares on January 13, 2025.
•On May 9, 2025, the Partnership purchased directly from the Sponsors 5,151,842 Class B Units for an aggregate purchase price of approximately $190.0 million. The purchase price per Class B Unit was $36.88, the closing price of the Class A Shares on May 5, 2025.
•On August 8, 2025, the Partnership purchased directly from the Sponsor 695,894 Class B Units for an aggregate purchase price of approximately $30.0 million. The purchase price per Class B Unit was $43.11, the closing price of the Class A Shares on August 4, 2025.
The repurchase transactions described above were funded using borrowings under the Partnership’s existing revolving credit facility.
•In the second quarter of 2025, we repurchased $10.0 million of our publicly traded Class A Shares through an accelerated share repurchase (“ASR”) transaction with a financial institution. Under the terms of the ASR, we paid $10.0 million in cash to the financial institution and received 267,532 Class A Shares as determined by the average of the daily volume-weighted average prices of Class A Shares during the term of the transaction.
•In the third quarter of 2025, we repurchased $70.0 million of our publicly traded Class A Shares through an ASR transaction with a financial institution. Under the terms of the ASR, we paid $70.0 million in cash to the financial institution and received 1,706,118 Class A Shares as determined by the average of the daily volume-weighted average prices of Class A Shares during the term of the transaction.
The ASR transactions described above were funded using borrowings under the Partnership’s existing revolving credit facility. See Item 8. Financial Statements and Supplementary Data. Note 3, Equity Transactions, Note 7, Debt and Interest Expense and Note 8, Partners’ Capital and Distributions.
At December 31, 2025:
•the Company held a 62.3% controlling interest in the Partnership and Chevron held a 37.7% noncontrolling economic interest in the Partnership;
•public limited partners held a 62.1% voting interest and a 99.7% economic interest in the Company, which represents an indirect 62.1% economic interest in the Partnership;
•Chevron and its affiliates held a 37.9% voting interest and a 0.3% economic interest in the Company, which, taken with their direct limited partnership interest in the Partnership, represents an indirect 37.9% economic interest in the Partnership. See Organizational Structure.
Credit Ratings
On July 24, 2025 (the “Investment Grade Rating Date”), the Partnership received an investment grade rating from S&P Global Ratings (“S&P”). S&P assigned a rating of ‘BBB-’ to the Partnership’s unsecured debt and raised the Partnership’s issuer level credit rating to ‘BBB-’, with a stable outlook. As a result of this investment grade rating, the Partnership is not required to comply with certain restrictive covenants set forth in the unsecured notes indentures. Additionally, as a result of the investment grade rating, certain restrictive covenants on the Partnership’s Credit Facilities fell away and became more permissive. Following the release of collateral due to the investment grade rating, Moody’s Investors Service (“Moody’s”) upgraded the Partnership’s senior unsecured notes to ‘Ba1’ and reaffirmed the stable outlook. At December 31, 2025, the Partnership’s senior unsecured debt is rated ‘BBB-’ by S&P, ‘BB+’ by Fitch Ratings, and ‘Ba1’ by Moody’s.
Income Taxes
On July 4, 2025, An Act to Provide for Reconciliation Pursuant to Title II of H. Con. Res. 14 (the “Reconciliation Act”) was enacted into law in the U.S., providing for significant changes to U.S. Federal tax law. Under GAAP, the impact of tax law changes is recognized in the period of enactment. There was no material impact of the Reconciliation Act on our consolidated financial statements for the year ended December 31, 2025, and we do not expect a material impact on our future results of operations or cash flows.
Business Strategies
Our principal business objective is to grow our business and available cash supported by fee-based contracts and disciplined financial strategy. We expect to achieve this objective through the following business strategies:
•Focus on Cash Flow Stability and Growth Supported by Long-Term, Fee-Based Contracts and a Disciplined Financial Strategy. We seek to grow our available cash to be able to fund our capital projects and provide consistent and ongoing return of capital to shareholders while maintaining balance sheet strength. Our commercial agreements include dedications covering substantially all of Chevron’s existing and future owned or controlled production in the Bakken, minimum volume commitments, inflation escalators and fee recalculation mechanisms, all of which are intended to provide us with cash flow stability and downside risk protection.
•Capitalize on Chevron’s Bakken Production Goals. Our midstream infrastructure is strategically positioned to service Chevron’s leading acreage position in the Bakken. The majority of the infrastructure necessary to support Chevron’s current and future drilling and production plans is already in place, thereby requiring relatively limited incremental capital investment.
•Leverage Core Asset Base to Attract Additional Third‑Party Business. We currently handle volumes from third‑party producers and midstream companies contracted directly with us and contracted with Chevron and delivered to us under our commercial agreements with Chevron. Together with Chevron, we are pursuing strategic relationships with third‑party producers and other midstream companies with operations in the Bakken in order to maximize our utilization rates.
•Grow Through Accretive Acquisitions from Our Sponsor and Third Parties. We evaluate potential acquisitions of complementary midstream assets from our Sponsor as well as from third parties.
Business Environment and Outlook
Chevron supports a global approach to governments addressing climate change and continues to take actions to help lower the carbon intensity of its operations while continuing to meet the demand for energy. We play a critical role in progress toward this objective in the Bakken region, including our focus on natural gas capture through increased availability and reliability at our compressor stations, gathering and processing infrastructure, and enhanced communication and coordination with third-party gatherers.
Segments
Our assets and operations are organized into the following three reportable segments: (i) gathering, (ii) processing and storage and (iii) terminaling and export.
Gathering
Our gathering segment includes Hess North Dakota Pipelines Operations LP, or Gathering Opco, and Hess Water Services Holdings LLC, which own the following assets:
•Natural Gas Gathering and Compression. A natural gas gathering and compression system located primarily in McKenzie, Williams and Mountrail Counties, North Dakota connecting Chevron and third‑party owned or operated wells to the Tioga Gas Plant, Little Missouri 4 (“LM4”) gas processing plant and third‑party pipeline facilities. The system also includes the Hawkeye Gas Facility.
•Crude Oil Gathering. A crude oil gathering system located primarily in McKenzie, Williams and Mountrail Counties, North Dakota, connecting Chevron and third-party owned or operated wells to the Ramberg Terminal Facility, the Tioga Rail Terminal and the Johnson’s Corner Header System. The system also includes the Hawkeye Oil Facility.
•Produced Water Gathering and Disposal. A produced water gathering system and disposal facilities located primarily in Williams and Mountrail counties, North Dakota.
Processing and Storage
Our processing and storage segment includes Hess TGP Operations LP, or HTGP Opco, and Hess Mentor Storage Holdings LLC, or Mentor Holdings, which own the following assets, respectively:
•Tioga Gas Plant. A natural gas processing and fractionation plant located in Tioga, North Dakota.
•Equity Investment in LM4 Joint Venture. A 50% equity method investment in LM4 joint venture that owns a natural gas processing plant located in McKenzie County, North Dakota, that was placed in service in the third quarter of 2019. Targa Resources Corp. is the operator of the plant.
•Mentor Storage Terminal. A propane storage cavern and rail and truck loading and unloading facility located in Mentor, Minnesota.
Terminaling and Export
Our terminaling and export segment includes Hess North Dakota Export Logistics Operations LP, or Logistics Opco, which owns each of the following assets:
•Ramberg Terminal Facility. A crude oil pipeline and truck receipt terminal located in Williams County, North Dakota that is capable of delivering crude oil into an interconnecting pipeline for transportation to the Tioga Rail Terminal, Dakota Access Pipeline (“DAPL”) and other third‑party pipelines and storage facilities.
•Tioga Rail Terminal. A crude oil and NGL rail loading terminal in Tioga, North Dakota that is connected to the Tioga Gas Plant, the Ramberg Terminal Facility and our crude oil gathering system.
•Crude Oil Rail Cars. A total of 550 crude oil rail cars, constructed to DOT‑117 safety standards, which we operate as unit trains consisting of approximately 100 to 110 crude oil rail cars.
•Johnson’s Corner Header System. An approximately six‑mile crude oil pipeline header system located in McKenzie County, North Dakota that receives crude oil by pipeline from Chevron and third parties and delivers crude oil to DAPL and other third‑party interstate pipeline systems.
•Other DAPL Connections. Various connections into DAPL that receive crude oil by pipeline from the crude oil gathering system for delivery into DAPL.
Significant 2025 Financial and Operating Results
Significant financial and operating results for the year ended December 31, 2025 include:
•Throughput volumes increased 6% for gas processing, 5% for terminaling and 5% for water gathering in 2025 compared with 2024, primarily due to higher Chevron and third-party production.
•Consolidated net income of $684.6 million.
•Net income attributable to Hess Midstream LP after deduction for noncontrolling interest of $352.9 million, or $2.87 basic earnings per Class A Share.
•Net cash provided by operating activities of $983.8 million.
•Adjusted EBITDA of $1,238.1 million.
•Paid cash distributions of $2.2016 per Class A share in total for the first three quarters of 2025 and declared a cash distribution of $0.7641 per Class A share for the fourth quarter of 2025, which was paid in February 2026.
•Completed accretive $80.0 million repurchase of Class A shares of the Company and $320.0 million repurchase of Class B Units of the Partnership.
Revenues and other income in 2025 were $1,621.3 million, up from $1,495.5 million in 2024. The increase was attributable to $54.5 million higher physical volumes, $40.1 million higher tariff rates, $15.4 million higher revenues from services provided directly to third parties, $13.3 million higher pass-through revenues and $2.5 million attributable to minimum volume commitment (“MVC”) revenues that were previously deferred. Total operating costs and expenses in 2025 were $613.2 million, up from $576.5 million in the prior year. The increase was attributable to higher operating and maintenance expenses of $23.3 million, including higher pass-through costs, higher costs charged to us under our omnibus and employee secondment agreements and higher third-party processing and offload fees. Additionally, part of the increase was attributable to higher depreciation of $11.0 million and higher general and administrative expenses of $2.4 million. Income from equity investments in 2025 was $15.9 million, up from $14.0 million in 2024 primarily due to higher volumes processed at the LM4 plant. Interest expense, net of interest income, in 2025 was $225.6 million, up from $202.2 million in 2024, primarily attributable to new fixed-rate senior unsecured notes issued in 2024 and 2025. Income tax expense in 2025 was $113.8 million, up from $71.8 million in 2024, which was primarily driven by increased ownership of the Partnership by Hess Midstream LP following the equity offering and unit repurchase transactions in 2024 and 2025. As a result, consolidated net income increased $25.6 million and Adjusted EBITDA increased $102.0 million.
Throughput volumes increased 6% for gas processing, 6% for crude oil gathering, 5% for gas gathering, 5% for crude oil terminaling and 5% for water gathering, primarily due to higher Chevron and third-party production.
For additional discussion of the results of operations at the segment level, see “Results of Operations” below. For additional information regarding Adjusted EBITDA, our non‑GAAP financial measure, see “How We Evaluate Our Operations” and “Reconciliation of Non‑GAAP Financial Measure” below.
How We Generate Revenues
We generate substantially all of our revenues by charging fees for gathering, compressing and processing natural gas and fractionating NGLs; gathering, terminaling, loading and transporting crude oil and NGLs; storing and terminaling propane; and gathering and disposing of produced water. We have entered into long-term, fee-based commercial agreements with Chevron effective January 1, 2014, for oil and gas services agreements, and effective January 1, 2019, for water services agreements.
Except for the water services agreements and except for a certain gathering sub-system, as described below, each of our commercial agreements with Chevron had an initial 10-year term. We exercised our renewal options to extend each of these commercial agreements for one additional 10-year term effective January 1, 2024, through December 31, 2033. There were no changes to any provisions of the existing commercial agreements as a result of the exercise of the renewal options. For this gathering sub-system, the initial term is 15 years effective January 1, 2014, and the Secondary Term is 5 years. For the water services agreements the initial term is 14 years effective January 1, 2019, and the Secondary Term is 10 years. We have the sole option to renew these remaining agreements for their Secondary Term that is exercisable at a later date. Upon the expiration of the Secondary Term, if any, the agreements will automatically renew for subsequent one-year periods unless terminated by either party no later than 180 days prior to the end of the applicable Secondary Term.
These agreements include dedications covering substantially all of Chevron’s existing and future owned or controlled production in the Bakken, minimum volume commitments, inflation escalators and fee recalculation mechanisms, all of which are intended to provide us with cash flow stability and growth, as well as downside risk protection. In particular, Chevron’s minimum volume commitments under our commercial agreements provide minimum levels of cash flows and the fee recalculation mechanisms under the agreements allow fees to be adjusted annually to provide us with cash flow stability during the initial term of the agreements. Year 2023 was the final year of the annual rate redetermination process for the majority of our systems. During the Secondary Term of the agreements, the fee recalculation model is replaced by an inflation-based fee structure. See Item 8. Financial Statements and Supplementary Data. Note 4, Related Party Transactions for additional description of our commercial agreements.
Our revenues also include revenues from (i) third-party volumes contracted directly with us, (ii) third-party volumes contracted with Chevron and delivered to us under the commercial agreements with Chevron described above, and (iii) pass-through third-party rail transportation costs, third-party produced water trucking and disposal costs, electricity fees and certain other third-party fees, for which we recognize revenues in an amount equal to the costs. For the year ended December 31, 2025, our gas gathering and gas processing revenues comprised 77% of total affiliate revenues, excluding affiliate pass-through revenues. Together with Chevron, we are pursuing strategic relationships with third-party producers and other midstream companies with operations in the Bakken in order to maximize our utilization rates.
How We Evaluate Our Operations
Our management uses a variety of financial and operating metrics to analyze our operating results and profitability. These metrics include (i) volumes, (ii) operating and maintenance expenses and (iii) Adjusted EBITDA.
Volumes. The amount of revenues we generate primarily depends on the volumes of crude oil, natural gas, NGLs and produced water that we handle at our gathering, processing, terminaling, storage and disposal facilities. These volumes are affected primarily by the supply of and demand for crude oil, natural gas and NGLs in the markets served directly or indirectly by our assets, including changes in crude oil prices, which may further affect volumes delivered by Chevron. Although Chevron has committed to minimum volumes under our commercial agreements described above, our results of operations will be impacted by our ability to:
•utilize the remaining uncommitted capacity on, or add additional capacity to, our existing assets, and optimize our existing assets;
•identify and execute expansion projects, and capture incremental throughput volumes from Chevron and third parties for these expanded facilities;
•increase throughput volumes at our Ramberg Terminal Facility, Tioga Rail Terminal and the Johnson’s Corner Header System by interconnecting with new or existing third‑party gathering pipelines; and
•increase gas processing throughput volumes by interconnecting with new or existing third‑party gathering pipelines.
Operating and Maintenance Expenses. Our management seeks to maximize the profitability of our operations by effectively managing operating and maintenance expenses. These expenses are comprised primarily of costs charged to us under our omnibus agreement and employee secondment agreement, third‑party contractor costs, utility costs, insurance premiums, third‑party service provider costs, related property taxes and other non‑income taxes and maintenance expenses, such as expenditures to repair, refurbish and replace storage facilities and to maintain equipment reliability, integrity and safety. These expenses generally remain relatively stable across broad ranges of throughput volumes but can fluctuate from period to period depending on the mix of activities performed during that period and the timing of substantial expenses, such as gas plant turnarounds. We seek to manage our maintenance expenditures by scheduling periodic maintenance on our assets in order to minimize significant variability in these expenditures and minimize their impact on our cash flow.
Adjusted EBITDA. We define “Adjusted EBITDA” as reported net income (loss) before net interest expense, income tax expense (benefit), and depreciation and amortization, as further adjusted to eliminate the impact of certain items that we do not consider indicative of our ongoing operating performance, such as transaction costs, other income and other non‑cash and non‑recurring items, if applicable. We use Adjusted EBITDA to analyze our performance and liquidity.
Adjusted EBITDA is a non‑GAAP supplemental financial measure that management and external users of our consolidated financial statements, such as industry analysts, investors, lenders and rating agencies, may use to assess:
•our operating performance as compared to other publicly traded companies in the midstream energy industry, without regard to historical cost basis or, in the case of Adjusted EBITDA, financing methods;
•the ability of our assets to generate sufficient cash flow to make distributions to our shareholders;
•our ability to incur and service debt and fund capital expenditures; and
•the viability of acquisitions and other capital expenditure projects and the returns on investment of various investment opportunities.
We believe that the presentation of Adjusted EBITDA provides useful information to investors in assessing our financial condition and results of operations. The GAAP measures most directly comparable to Adjusted EBITDA are net income (loss) and net cash provided by (used in) operating activities. Adjusted EBITDA should not be considered as an alternative to GAAP net income (loss), income (loss) from operations, net cash provided by (used in) operating activities or any other measure of financial performance or liquidity presented in accordance with GAAP. Adjusted EBITDA has important limitations as an analytical tool because it excludes some but not all items that affect net income and net cash provided by operating activities. You should not consider Adjusted EBITDA in isolation or as a substitute for analysis of our results as reported under GAAP. Additionally, because Adjusted EBITDA may be defined differently by other companies in our industry, our definition of these measures may not be comparable to similarly titled measures of other companies, thereby diminishing their utility.
Results of Operations
The following tables summarize our consolidated results of operations for the years ended December 31, 2025, 2024 and 2023. The variances between 2025 and 2024 are discussed in further detail following this overview (in millions, unless otherwise noted). A discussion of variances between 2024 and 2023 can be found in the “Results of Operations” section on page 61 of the Company’s 2024 Annual Report on Form 10-K filed with the SEC on February 27, 2025.
|
|
|
|
|
|
|
|
|
|
|
|
|
|
|
|
|
|
|
|
|
For the Year Ended December 31, 2025 |
|
Gathering |
|
|
Processing and Storage |
|
|
Terminaling and Export |
|
|
Interest and Other |
|
|
Consolidated Hess Midstream LP |
|
Revenues |
|
|
|
|
|
|
|
|
|
|
|
|
|
|
|
Affiliate services |
|
$ |
853.6 |
|
|
$ |
593.7 |
|
|
$ |
126.3 |
|
|
$ |
- |
|
|
$ |
1,573.6 |
|
Third-party services |
|
|
17.0 |
|
|
|
26.3 |
|
|
|
0.3 |
|
|
|
- |
|
|
|
43.6 |
|
Other income |
|
|
- |
|
|
|
- |
|
|
|
4.1 |
|
|
|
- |
|
|
|
4.1 |
|
Total revenues |
|
|
870.6 |
|
|
|
620.0 |
|
|
|
130.7 |
|
|
|
- |
|
|
|
1,621.3 |
|
Costs and expenses |
|
|
|
|
|
|
|
|
|
|
|
|
|
|
|
Operating and maintenance expenses (exclusive of depreciation shown separately below) |
|
|
216.0 |
|
|
|
119.4 |
|
|
|
35.2 |
|
|
|
- |
|
|
|
370.6 |
|
Depreciation expense |
|
|
134.6 |
|
|
|
62.0 |
|
|
|
17.5 |
|
|
|
- |
|
|
|
214.1 |
|
General and administrative expenses |
|
|
11.2 |
|
|
|
6.9 |
|
|
|
1.1 |
|
|
|
9.3 |
|
|
|
28.5 |
|
Total operating costs and expenses |
|
|
361.8 |
|
|
|
188.3 |
|
|
|
53.8 |
|
|
|
9.3 |
|
|
|
613.2 |
|
Income (loss) from operations |
|
|
508.8 |
|
|
|
431.7 |
|
|
|
76.9 |
|
|
|
(9.3 |
) |
|
|
1,008.1 |
|
Income from equity investments |
|
|
- |
|
|
|
15.9 |
|
|
|
- |
|
|
|
- |
|
|
|
15.9 |
|
Interest expense, net |
|
|
- |
|
|
|
- |
|
|
|
- |
|
|
|
225.6 |
|
|
|
225.6 |
|
Income (loss) before income tax expense |
|
|
508.8 |
|
|
|
447.6 |
|
|
|
76.9 |
|
|
|
(234.9 |
) |
|
|
798.4 |
|
Income tax expense |
|
|
- |
|
|
|
- |
|
|
|
- |
|
|
|
113.8 |
|
|
|
113.8 |
|
Net income (loss) |
|
|
508.8 |
|
|
|
447.6 |
|
|
|
76.9 |
|
|
|
(348.7 |
) |
|
|
684.6 |
|
Less: Net income (loss) attributable to noncontrolling interest |
|
|
211.4 |
|
|
|
186.1 |
|
|
|
32.1 |
|
|
|
(97.9 |
) |
|
|
331.7 |
|
Net income (loss) attributable to Hess Midstream LP |
|
$ |
297.4 |
|
|
$ |
261.5 |
|
|
$ |
44.8 |
|
|
$ |
(250.8 |
) |
|
$ |
352.9 |
|
|
|
|
|
|
|
|
|
|
|
|
|
|
|
|
|
Throughput volumes |
|
|
|
|
|
|
|
|
|
|
|
|
|
|
|
Gas gathering (MMcf/d) |
|
|
458 |
|
|
|
|
|
|
|
|
|
|
|
|
458 |
|
Crude oil gathering (MBbl/d) |
|
|
121 |
|
|
|
|
|
|
|
|
|
|
|
|
121 |
|
Gas processing (MMcf/d) |
|
|
|
|
|
445 |
|
|
|
|
|
|
|
|
|
445 |
|
Crude oil terminaling (MBbl/d) |
|
|
|
|
|
|
|
|
129 |
|
|
|
|
|
|
129 |
|
NGL loading (MBbl/d) |
|
|
|
|
|
|
|
|
16 |
|
|
|
|
|
|
16 |
|
Water gathering (MBbl/d) |
|
|
131 |
|
|
|
|
|
|
|
|
|
|
|
|
131 |
|
|
|
|
|
|
|
|
|
|
|
|
|
|
|
|
|
|
|
|
|
|
For the Year Ended December 31, 2024 |
|
Gathering |
|
|
Processing and Storage |
|
|
Terminaling and Export |
|
|
Interest and Other |
|
|
Consolidated Hess Midstream LP |
|
Revenues |
|
|
|
|
|
|
|
|
|
|
|
|
|
|
|
Affiliate services |
|
$ |
791.9 |
|
|
$ |
561.1 |
|
|
$ |
114.8 |
|
|
$ |
- |
|
|
$ |
1,467.8 |
|
Third-party services |
|
|
7.2 |
|
|
|
16.6 |
|
|
|
0.3 |
|
|
|
- |
|
|
|
24.1 |
|
Other income |
|
|
- |
|
|
|
- |
|
|
|
3.6 |
|
|
|
- |
|
|
|
3.6 |
|
Total revenues |
|
|
799.1 |
|
|
|
577.7 |
|
|
|
118.7 |
|
|
|
- |
|
|
|
1,495.5 |
|
Costs and expenses |
|
|
|
|
|
|
|
|
|
|
|
|
|
|
|
Operating and maintenance expenses (exclusive of depreciation shown separately below) |
|
|
203.5 |
|
|
|
112.9 |
|
|
|
30.9 |
|
|
|
- |
|
|
|
347.3 |
|
Depreciation expense |
|
|
126.7 |
|
|
|
59.1 |
|
|
|
17.3 |
|
|
|
- |
|
|
|
203.1 |
|
General and administrative expenses |
|
|
10.3 |
|
|
|
5.3 |
|
|
|
1.0 |
|
|
|
9.5 |
|
|
|
26.1 |
|
Total operating costs and expenses |
|
|
340.5 |
|
|
|
177.3 |
|
|
|
49.2 |
|
|
|
9.5 |
|
|
|
576.5 |
|
Income (loss) from operations |
|
|
458.6 |
|
|
|
400.4 |
|
|
|
69.5 |
|
|
|
(9.5 |
) |
|
|
919.0 |
|
Income from equity investments |
|
|
- |
|
|
|
14.0 |
|
|
|
- |
|
|
|
- |
|
|
|
14.0 |
|
Interest expense, net |
|
|
- |
|
|
|
- |
|
|
|
- |
|
|
|
202.2 |
|
|
|
202.2 |
|
Income (loss) before income tax expense |
|
|
458.6 |
|
|
|
414.4 |
|
|
|
69.5 |
|
|
|
(211.7 |
) |
|
|
730.8 |
|
Income tax expense |
|
|
- |
|
|
|
- |
|
|
|
- |
|
|
|
71.8 |
|
|
|
71.8 |
|
Net income (loss) |
|
|
458.6 |
|
|
|
414.4 |
|
|
|
69.5 |
|
|
|
(283.5 |
) |
|
|
659.0 |
|
Less: Net income (loss) attributable to noncontrolling interest |
|
|
273.5 |
|
|
|
247.2 |
|
|
|
41.5 |
|
|
|
(126.3 |
) |
|
|
435.9 |
|
Net income (loss) attributable to Hess Midstream LP |
|
$ |
185.1 |
|
|
$ |
167.2 |
|
|
$ |
28.0 |
|
|
$ |
(157.2 |
) |
|
$ |
223.1 |
|
|
|
|
|
|
|
|
|
|
|
|
|
|
|
|
|
Throughput volumes |
|
|
|
|
|
|
|
|
|
|
|
|
|
|
|
Gas gathering (MMcf/d) |
|
|
437 |
|
|
|
|
|
|
|
|
|
|
|
|
437 |
|
Crude oil gathering (MBbl/d) |
|
|
114 |
|
|
|
|
|
|
|
|
|
|
|
|
114 |
|
Gas processing (MMcf/d) |
|
|
|
|
|
420 |
|
|
|
|
|
|
|
|
|
420 |
|
Crude oil terminaling (MBbl/d) |
|
|
|
|
|
|
|
|
123 |
|
|
|
|
|
|
123 |
|
NGL loading (MBbl/d) |
|
|
|
|
|
|
|
|
14 |
|
|
|
|
|
|
14 |
|
Water gathering (MBbl/d) |
|
|
125 |
|
|
|
|
|
|
|
|
|
|
|
|
125 |
|
|
|
|
|
|
|
|
|
|
|
|
|
|
|
|
|
|
|
|
|
|
For the Year Ended December 31, 2023 |
|
Gathering |
|
|
Processing and Storage |
|
|
Terminaling and Export |
|
|
Interest and Other |
|
|
Consolidated Hess Midstream LP |
|
Revenues |
|
|
|
|
|
|
|
|
|
|
|
|
|
|
|
Affiliate services |
|
$ |
727.7 |
|
|
$ |
496.0 |
|
|
$ |
114.4 |
|
|
$ |
- |
|
|
$ |
1,338.1 |
|
Third-party services |
|
|
2.3 |
|
|
|
5.7 |
|
|
|
- |
|
|
|
- |
|
|
|
8.0 |
|
Other income |
|
|
- |
|
|
|
- |
|
|
|
2.5 |
|
|
|
- |
|
|
|
2.5 |
|
Total revenues |
|
|
730.0 |
|
|
|
501.7 |
|
|
|
116.9 |
|
|
|
- |
|
|
|
1,348.6 |
|
Costs and expenses |
|
|
|
|
|
|
|
|
|
|
|
|
|
|
|
Operating and maintenance expenses (exclusive of depreciation shown separately below) |
|
|
185.3 |
|
|
|
99.0 |
|
|
|
28.7 |
|
|
|
- |
|
|
|
313.0 |
|
Depreciation expense |
|
|
115.6 |
|
|
|
59.9 |
|
|
|
17.0 |
|
|
|
- |
|
|
|
192.5 |
|
General and administrative expenses |
|
|
10.9 |
|
|
|
5.3 |
|
|
|
1.3 |
|
|
|
8.7 |
|
|
|
26.2 |
|
Total operating costs and expenses |
|
|
311.8 |
|
|
|
164.2 |
|
|
|
47.0 |
|
|
|
8.7 |
|
|
|
531.7 |
|
Income (loss) from operations |
|
|
418.2 |
|
|
|
337.5 |
|
|
|
69.9 |
|
|
|
(8.7 |
) |
|
|
816.9 |
|
Income from equity investments |
|
|
- |
|
|
|
7.7 |
|
|
|
- |
|
|
|
- |
|
|
|
7.7 |
|
Interest expense, net |
|
|
- |
|
|
|
- |
|
|
|
- |
|
|
|
179.0 |
|
|
|
179.0 |
|
Income (loss) before income tax expense |
|
|
418.2 |
|
|
|
345.2 |
|
|
|
69.9 |
|
|
|
(187.7 |
) |
|
|
645.6 |
|
Income tax expense |
|
|
- |
|
|
|
- |
|
|
|
- |
|
|
|
37.9 |
|
|
|
37.9 |
|
Net income (loss) |
|
|
418.2 |
|
|
|
345.2 |
|
|
|
69.9 |
|
|
|
(225.6 |
) |
|
|
607.7 |
|
Less: Net income (loss) attributable to noncontrolling interest |
|
|
316.6 |
|
|
|
261.7 |
|
|
|
53.1 |
|
|
|
(142.3 |
) |
|
|
489.1 |
|
Net income (loss) attributable to Hess Midstream LP |
|
$ |
101.6 |
|
|
$ |
83.5 |
|
|
$ |
16.8 |
|
|
$ |
(83.3 |
) |
|
$ |
118.6 |
|
|
|
|
|
|
|
|
|
|
|
|
|
|
|
|
|
Throughput volumes |
|
|
|
|
|
|
|
|
|
|
|
|
|
|
|
Gas gathering (MMcf/d) |
|
|
381 |
|
|
|
|
|
|
|
|
|
|
|
|
381 |
|
Crude oil gathering (MBbl/d) |
|
|
100 |
|
|
|
|
|
|
|
|
|
|
|
|
100 |
|
Gas processing (MMcf/d) |
|
|
|
|
|
367 |
|
|
|
|
|
|
|
|
|
367 |
|
Crude oil terminaling (MBbl/d) |
|
|
|
|
|
|
|
|
115 |
|
|
|
|
|
|
115 |
|
NGL loading (MBbl/d) |
|
|
|
|
|
|
|
|
13 |
|
|
|
|
|
|
13 |
|
Water gathering (MBbl/d) |
|
|
95 |
|
|
|
|
|
|
|
|
|
|
|
|
95 |
|
Year ended December 31, 2025 Compared to Year Ended December 31, 2024
Gathering
Revenues and other income increased $71.5 million in 2025 compared to 2024, of which $23.7 million is attributable to higher tariff rates, $12.2 million is attributable to higher gas gathering physical volumes, $10.0 million is attributable to higher pass-through revenues, $8.4 million is attributable to higher water gathering and disposal revenues, $7.9 million is attributable to higher crude oil gathering physical volumes, $7.2 million is attributable to services provided directly to third parties, and $2.1 million is attributable to MVC revenues that were previously deferred.
Operating and maintenance expenses (exclusive of depreciation) increased $12.5 million, of which $10.0 million is attributable to higher pass-through costs, including produced water trucking and disposal and electricity fees, $5.7 million is attributable to higher employee costs charged to us under our omnibus and employee secondment agreements, partially offset by $3.2 million attributable to lower maintenance activity and other costs. Depreciation expense increased $7.9 million, primarily due to new compressor stations and other new gathering assets placed in service.
Processing and Storage
Revenues and other income increased $42.3 million in 2025 compared to 2024, of which $19.2 million is attributable to higher gas processing physical volumes, $12.1 million is attributable to higher tariff rates, $7.7 million is attributable to services provided directly to third parties and $3.3 million is attributable to higher pass-through revenues.
Operating and maintenance expenses (exclusive of depreciation) increased $6.5 million, of which $7.0 million is attributable to higher third-party processing and offload fees, $3.3 million is attributable to pass-through costs, $0.8 million is attributable to higher employee costs charged to us under our omnibus and employee secondment agreements, partially offset by $4.6 million attributable to lower maintenance activity and other costs. Depreciation expense increased $2.9 million, primarily related to suspension of the Capa gas plant project and related engineering cost write off. General and administrative expenses increased $1.6 million due to higher employee costs charged to us under our omnibus and employee secondment agreements.
Income from equity investments increased $1.9 million in 2025 compared to 2024, primarily due to higher volumes processed at the LM4 plant.
Terminaling and Export
Revenues and other income increased $12.0 million in 2025 compared to 2024, of which $6.8 million is attributable to higher physical volumes, $4.3 million attributable to higher tariff rates, $0.5 million is attributable to other income and services provided directly to third parties, and $0.4 million is attributable to MVC revenues that were previously deferred.
Operating and maintenance expenses (exclusive of depreciation) increased $4.3 million, of which $3.2 million is attributable to higher maintenance activity and $1.1 million is attributable to higher employee costs charged to us under our omnibus and employee secondment agreements.
Interest and Other
Interest expense, net of interest income, increased $23.4 million in 2025 compared to 2024, of which $41.5 million is attributable to interest on $800.0 million 5.875% fixed-rate senior unsecured notes issued in February 2025, $14.7 million is attributable to interest on $600.0 million 6.500% fixed-rate senior unsecured notes issued in May 2024, $2.6 million is attributable to higher amortization of deferred finance costs and $2.0 million is attributable to extinguishment loss related to early redemption of $800.0 million 5.625% fixed-rate senior unsecured notes. These increases were partially offset by $37.1 million attributable to interest on $800.0 million 5.625% fixed-rate senior unsecured notes that were redeemed in March 2025 and $0.3 million attributable to interest on our Credit Facilities.
Income tax expense increased $42.0 million in 2025 compared to 2024, primarily driven by increased ownership of the Partnership by Hess Midstream LP following the equity offerings and unit repurchase transactions in 2024 and 2025.
Other Factors Expected to Significantly Affect Our Future Results
We currently generate substantially all of our revenues under fee‑based commercial agreements with Chevron, including third parties contracted with affiliates of Chevron. These contracts provide cash flow stability and minimize our direct exposure to commodity price fluctuations, since we generally do not own any of the crude oil, natural gas, or NGLs that we handle and do not engage in the trading of crude oil, natural gas, or NGLs. However, commodity price fluctuations indirectly influence our activities and results of operations over the long-term, since they can affect production rates and investments by our Sponsor and third parties in the development of new crude oil and natural gas reserves. The markets for oil and natural gas are volatile and will likely continue to be volatile in the future.
The throughput volumes at our facilities depend primarily on the volumes of crude oil and natural gas produced by our Sponsor and third parties in the Bakken, which, in turn, are ultimately dependent on our Sponsor’s and third parties’ exploration and production margins. Exploration and production margins depend on the price of crude oil, natural gas, and NGLs. These prices are volatile and influenced by numerous factors beyond our or our customers’ control, including the domestic and global supply of and demand for crude oil, natural gas and NGLs. Sustained periods of low prices for oil and natural gas could materially and adversely affect the quantities of oil and natural gas that our Sponsor and third parties can economically produce. The commodities trading markets, as well as global and regional supply and demand factors, may also influence the selling prices of crude oil, natural gas and NGLs. To the extent our plans include revenues for volumes above currently established MVC levels, such revenues could decline to the MVC levels as a result of market volatility. Furthermore, our ability to execute our growth strategy in the Bakken, including attracting third-party volumes, will depend on crude oil and natural gas production in that area, which is also affected by the supply of and demand for crude oil and natural gas.
The majority of our systems entered the Secondary Term of our commercial agreements, which includes a fixed fee structure based on the average fees paid by Chevron during 2021-2023 adjusted annually for inflation up to 3% a year. Such a fee structure may provide less downside risk protection in the future compared to the fee structure we had during the initial term of the commercial agreements. For our terminaling and water gathering systems, the rates will continue to be reset through our annual rate redetermination process through 2033. For all of our systems, MVCs will continue to provide downside risk protection through 2033.
Reconciliation of Non‑GAAP Financial Measure
The following table presents a reconciliation of Adjusted EBITDA to net income and net cash provided by operating activities, the most directly comparable GAAP financial measures, for each of the periods indicated.
|
|
|
|
|
|
|
|
|
|
|
|
|
|
|
Year Ended December 31, |
|
(in millions) |
|
2025 |
|
|
2024 |
|
|
2023 |
|
Reconciliation of Adjusted EBITDA to net income: |
|
|
|
|
|
|
|
|
|
Net income |
|
$ |
684.6 |
|
|
$ |
659.0 |
|
|
$ |
607.7 |
|
Plus: |
|
|
|
|
|
|
|
|
|
Depreciation expense |
|
|
214.1 |
|
|
|
203.1 |
|
|
|
192.5 |
|
Interest expense, net |
|
|
225.6 |
|
|
|
202.2 |
|
|
|
179.0 |
|
Income tax expense |
|
|
113.8 |
|
|
|
71.8 |
|
|
|
37.9 |
|
Adjusted EBITDA |
|
$ |
1,238.1 |
|
|
$ |
1,136.1 |
|
|
$ |
1,017.1 |
|
|
|
|
|
|
|
|
|
|
|
Reconciliation of Adjusted EBITDA to net cash provided by operating activities: |
|
|
|
|
|
|
|
|
|
Net cash provided by operating activities |
|
$ |
983.8 |
|
|
$ |
940.3 |
|
|
$ |
866.4 |
|
Changes in assets and liabilities |
|
|
49.8 |
|
|
|
8.0 |
|
|
|
(14.5 |
) |
Amortization of deferred financing costs |
|
|
(14.1 |
) |
|
|
(9.6 |
) |
|
|
(8.4 |
) |
Interest expense, net |
|
|
225.6 |
|
|
|
202.2 |
|
|
|
179.0 |
|
Distribution from equity investments |
|
|
(21.4 |
) |
|
|
(17.2 |
) |
|
|
(11.4 |
) |
Income from equity investments |
|
|
15.9 |
|
|
|
14.0 |
|
|
|
7.7 |
|
Other |
|
|
(1.5 |
) |
|
|
(1.6 |
) |
|
|
(1.7 |
) |
Adjusted EBITDA |
|
$ |
1,238.1 |
|
|
$ |
1,136.1 |
|
|
$ |
1,017.1 |
|
Liquidity and Capital Resources
We expect our ongoing sources of liquidity to include:
•cash generated from operations;
•borrowings under our revolving credit facility;
•issuances of additional debt securities; and
•issuances of additional equity securities.
We believe that cash generated from these sources will be sufficient to meet our operating requirements, our planned capital expenditures, debt service requirements, our quarterly cash distribution requirements, future internal growth projects or potential acquisitions.
Our partnership agreement requires that we distribute all of our available cash, as defined in the agreement, to our shareholders. For information related to the Company’s distributions, see Item 8. Financial Statements and Supplementary Data. Note 8, Partners’ Capital and Distributions and Note 14, Subsequent Events.
Fixed‑Rate Senior Notes
For information related to the Company’s fixed-rate senior unsecured notes, see Item 8. Financial Statements and Supplementary Data. Note 7, Debt and Interest Expense.
Credit Facilities
For information related to the Company’s senior unsecured credit facilities (the “Credit Facilities”), see Item 8. Financial Statements and Supplementary Data. Note 7, Debt and Interest Expense.
Cash Flows
The following table sets forth a summary of our cash flows (in millions):
|
|
|
|
|
|
|
|
|
|
|
|
|
|
|
Year Ended December 31, |
|
|
|
2025 |
|
|
2024 |
|
|
2023 |
|
Net cash provided by operating activities |
|
$ |
983.8 |
|
|
$ |
940.3 |
|
|
$ |
866.4 |
|
Net cash used in investing activities |
|
|
(255.6 |
) |
|
|
(306.1 |
) |
|
|
(223.5 |
) |
Net cash used in financing activities |
|
|
(730.6 |
) |
|
|
(635.3 |
) |
|
|
(640.6 |
) |
Net increase (decrease) in cash and cash equivalents |
|
$ |
(2.4 |
) |
|
$ |
(1.1 |
) |
|
$ |
2.3 |
|
Operating Activities. Net cash provided by operating activities increased $43.5 million in 2025 compared to 2024. The change in net cash provided by operating activities resulted from an increase in revenues and other income of $125.8 million and an increase in distributions received from equity investments of $4.2 million, partially offset by an increase in expenses, other than depreciation, amortization, equity-based compensation and other non-cash gains and losses of $44.7 million and an increase in cash used by changes in working capital of $41.8 million.
Net cash provided by operating activities increased $73.9 million in 2024 compared to 2023. The change in net cash provided by operating activities resulted from an increase in revenues and other income of $146.9 million, an increase in distributions received from equity investments of $5.8 million, partially offset by an increase in expenses, other than depreciation, equity-based compensation and other non-cash gains and losses of $56.3 million and an increase in cash used by changes in working capital of $22.5 million.
Investing Activities. Net cash used in investing activities decreased $50.5 million in 2025 compared to 2024, driven by the timing of payments for additions to property, plant, and equipment predominantly related to our compression capacity and associated pipeline infrastructure expansion program.
Net cash used in investing activities increased $82.6 million in 2024 compared to 2023, driven by the timing of payments for additions to property, plant, and equipment predominantly related to our compression capacity and associated pipeline infrastructure expansion program.
Financing Activities. Net cash used in financing activities increased $95.3 million in 2025 compared to 2024. In 2025, we received proceeds of $787.5 million, net of financing costs, from our issuance of the new 5.875% fixed-rate senior unsecured notes due 2028, compared to $590.5 million in proceeds, net of financing costs, from our issuance of the 6.500% fixed-rate senior unsecured notes in 2024. In addition, we received $300.5 million net proceeds from borrowings under our Credit Facilities compared to $337.5 million of repayments of borrowings under our Credit Facilities in 2024. We used the net proceeds from the issuance of the new 5.875% fixed-rate senior unsecured notes, along with borrowings under our revolving credit facility, to redeem the $800.0 million notes due 2026. In addition, in 2025, we spent $100.0 million more for share and unit repurchases, paid higher distributions to shareholders and noncontrolling interests of $29.6 million, as well as paid higher transaction costs of $0.7 million compared to 2024.
Net cash used in financing activities decreased $5.3 million in 2024 compared to 2023. In 2024, we received proceeds of $590.5 million, net of financing costs, from our issuance of $600.0 million aggregate principal amount of 6.500% fixed-rate senior unsecured notes, that we used to reduce indebtedness outstanding under our revolving credit facility and for general corporate purposes. In 2024, we repaid $337.5 million of net borrowings under our Credit Facilities compared to $319.5 million net proceeds from borrowings under our Credit Facilities in 2023. In addition, in 2024, we spent $100.0 million less for repurchases of Class B Units of the Partnership and had lower transaction costs of $0.9 million, partially offset by higher distributions to shareholders and noncontrolling interest of $29.1 million.
Capital Expenditures
Our operations can be capital intensive, requiring investments to expand, upgrade, maintain or enhance existing operations and to meet environmental and operational regulations.
The following table sets forth a summary of capital expenditures and reconciles capital expenditures on an accrual basis to additions to property, plant and equipment on a cash basis:
|
|
|
|
|
|
|
|
|
|
|
|
|
|
|
Year Ended December 31, |
|
|
|
2025 |
|
|
2024 |
|
|
2023 |
|
(in millions) |
|
|
|
|
|
|
|
|
|
Total capital expenditures |
|
$ |
247.5 |
|
|
$ |
288.5 |
|
|
$ |
245.7 |
|
(Increase) decrease in accrued capital expenditures |
|
|
10.8 |
|
|
|
15.8 |
|
|
|
(18.8 |
) |
(Increase) decrease in capital expenditures included in accounts payable - affiliate |
|
|
(2.7 |
) |
|
|
1.8 |
|
|
|
(3.4 |
) |
Additions to property, plant and equipment |
|
$ |
255.6 |
|
|
$ |
306.1 |
|
|
$ |
223.5 |
|
Capital expenditures in 2025 focused on construction of two new compressor stations and associated pipeline infrastructure.
Capital expenditures in 2024 and 2023 were also attributable to multi-year expansion of our compression capacity and related pipeline infrastructure.
Cash Requirements
Our cash requirements within the next twelve months include accounts payables, accrued liabilities, the current portion of long-term debt, interest, purchase obligations, which include a portion of our planned capital expenditure program in 2026, and other liabilities.
Our long-term contractual obligations and commitments include:
•Debt and interest: See Item 8. Financial Statements and Supplementary Data. Note 7, Debt and Interest Expense.
•Purchase obligations: See Item 8. Financial Statements and Supplementary Data. Note 11, Commitments and Contingencies.
Off-Balance Sheet Arrangements
We have not entered into any transactions, agreements or other contractual arrangements that would result in off‑balance sheet liabilities.
Critical Accounting Estimates
Accounting policies and estimates affect the recognition of assets and liabilities in our consolidated balance sheets and revenues and expenses in our consolidated statements of operations. The accounting methods used can affect net income, partners’ capital and various financial statement ratios. However, the accounting methods generally do not change cash flows or liquidity. We consider the following policies to be the most critical in understanding the judgments that are involved in preparing our financial statements and the uncertainties that could impact our financial condition and results of operations.
Property, Plant and Equipment
Property, plant and equipment are stated at the lower of historical cost less accumulated depreciation, subject to the results of impairment testing. We capitalize all construction-related direct labor and material costs, as well as indirect construction costs. Indirect construction costs include general engineering, taxes and the cost of funds used during construction of material projects. Costs, including complete asset replacements and enhancements or upgrades that increase the original efficiency, productivity or capacity of property, plant and equipment, are also capitalized. The costs of repairs, minor replacements and other projects, which do not increase the original efficiency, productivity or capacity of property, plant and equipment, are expensed as incurred. The determination of cost componentization and related estimated useful lives is a significant element in arriving at the results of operations. The estimates affect depreciation expense in our accompanying consolidated statements of operations and balance sheets, as described below.
Depreciation Expense
We calculate depreciation using the straight‑line method based on the estimated useful lives after considering salvage values of our assets. When assets are placed into service, we make estimates with respect to their useful lives that we believe are reasonable. Depreciation lives related to our significant assets primarily range between 12 to 35 years. However, factors such as maintenance levels, economic conditions impacting the demand for these assets, and regulatory or environmental requirements are inherently uncertain and could cause us to change our estimates, and impact our future calculation of depreciation. The determination of estimated useful lives is a significant element in arriving at depreciation expense. The estimates affect depreciation expense and cost componentization in our accompanying consolidated statements of operations and balance sheets. These estimates and assumptions have not changed during the periods included in the accompanying consolidated financial statements.
Impairment of Long‑Lived Assets
We review long-lived assets for impairment whenever events or changes in business circumstances indicate the net book values of the assets may not be recoverable. Factors that indicate potential impairment include a significant decrease in the market value of the asset, operating or cash flow losses associated with the use of the asset, and a significant change in the asset’s physical condition or use. Impairment is indicated when the undiscounted cash flows estimated to be generated by those assets are less than the assets’ net book value. Undiscounted cash flows are based on identifiable cash flows that are largely independent of the cash flows of other assets and liabilities. If impairment occurs, a loss is recognized for the difference between fair value and net book value. Such fair value is generally determined by discounting anticipated future net cash flows, an income valuation approach, or by a market-based valuation approach, which are Level 3 fair value measurements. Assumptions and estimates about future cash flows and fair values are complex and subject to significant uncertainty. These assumptions and estimates can be affected by a variety of factors, including external factors such as industry and economic trends that are outside of our control and internal factors such as changes in our business strategy and our internal forecasts. No impairments of long-lived assets were recorded during the periods included in the accompanying consolidated financial statements. The determination of impairments could be a significant element in arriving at the results of operations. Impairment charges would impact total operating costs and expenses and net Property, Plant & Equipment in our accompanying consolidated statements of operations and balance sheets.
Contingencies
In the ordinary course of business, we may become party to lawsuits, administrative proceedings and governmental investigations, including environmental, regulatory and other matters, the outcomes of which are inherently uncertain. Damages or penalties may be sought from us in some matters for which the likelihood of loss may be probable or possible but the amount of loss is not currently estimable. Costs that relate to an existing condition caused by past operations are expensed. Contingent liabilities are recorded when probable and reasonably estimable, the determination of which requires significant judgment and is subject to inherent uncertainty. On the basis of existing information, we believe that the resolution of any such matters, individually or in the aggregate, will not have a material adverse effect on our financial position or results of operations. Estimates related to contingencies affect operating expenses in our accompanying consolidated statements of operations and liabilities in our balance sheets.
ITEM 7A. QUANTITATIVE AND QUALITATIVE DISCLOSURES ABOUT MARKET RISK
Market risk is the risk of loss arising from adverse changes in market rates and prices. We generally do not take ownership of the crude oil, natural gas or NGLs that we currently gather, process, terminal, store or transport for our customers. Because we generate substantially all of our revenues by charging fees under long-term commercial agreements with Chevron with minimum volume commitments, Chevron bears the risks associated with fluctuating commodity prices and we have minimal direct exposure to commodity prices.
In the normal course of our business, we are exposed to market risks related to changes in interest rates. Our financial risk management activities may include transactions designed to reduce risk by reducing our exposure to interest rate movements. Interest rate swaps may be used to convert interest payments on certain long‑term debt. At December 31, 2025, we did not have in place any derivative instruments to hedge any exposure to changes in interest rates.
At December 31, 2025, our total debt had a carrying value of $3,772.0 million and a fair value of approximately $3,832.6 million, based on Level 2 inputs in the fair value measurement hierarchy. A 15% increase or decrease in interest rates would decrease or increase the fair value of our fixed rate debt by approximately $68.2 million or $55.2 million, respectively. The carrying value of the amounts under our Term Loan A facility and revolving credit facility at the year-end approximated their fair value. Any changes in interest rates do not impact cash outflows associated with fixed rate interest payments or settlement of debt principal, unless a debt instrument is repurchased prior to maturity. A hypothetical change of 100 basis points in the rate of our variable interest rate debt would impact annual interest expense by $7.0 million based on our December 31, 2025, debt balances.
ITEM 8. FINANCIAL STATEMENTS AND SUPPLEMENTARY DATA
HESS MIDSTREAM LP
INDEX TO CONSOLIDATED FINANCIAL STATEMENTS
Report of Independent Registered Public Accounting Firm
To the Board of Directors of Hess Midstream GP LLC and
Shareholders of Hess Midstream LP
Opinions on the Financial Statements and Internal Control over Financial Reporting
We have audited the accompanying consolidated balance sheets of Hess Midstream LP and its subsidiaries (the “Company”) as of December 31, 2025 and 2024, and the related consolidated statements of operations, of changes in partners’ capital (deficit) and of cash flows for the years then ended, including the related notes (collectively referred to as the “consolidated financial statements”). We also have audited the Company’s internal control over financial reporting as of December 31, 2025, based on criteria established in Internal Control - Integrated Framework (2013) issued by the Committee of Sponsoring Organizations of the Treadway Commission (COSO).
In our opinion, the consolidated financial statements referred to above present fairly, in all material respects, the financial position of the Company as of December 31, 2025 and 2024, and the results of its operations and its cash flows for the years then ended in conformity with accounting principles generally accepted in the United States of America. Also in our opinion, the Company maintained, in all material respects, effective internal control over financial reporting as of December 31, 2025, based on criteria established in Internal Control - Integrated Framework (2013) issued by the COSO.
Basis for Opinions
The Company’s management is responsible for these consolidated financial statements, for maintaining effective internal control over financial reporting, and for its assessment of the effectiveness of internal control over financial reporting, included in Management’s Report on Internal Control over Financial Reporting appearing under Item 9A. Our responsibility is to express opinions on the Company’s consolidated financial statements and on the Company’s internal control over financial reporting based on our audits. We are a public accounting firm registered with the Public Company Accounting Oversight Board (United States) (PCAOB) and are required to be independent with respect to the Company in accordance with the U.S. federal securities laws and the applicable rules and regulations of the Securities and Exchange Commission and the PCAOB.
We conducted our audits in accordance with the standards of the PCAOB. Those standards require that we plan and perform the audits to obtain reasonable assurance about whether the consolidated financial statements are free of material misstatement, whether due to error or fraud, and whether effective internal control over financial reporting was maintained in all material respects.
Our audits of the consolidated financial statements included performing procedures to assess the risks of material misstatement of the consolidated financial statements, whether due to error or fraud, and performing procedures that respond to those risks. Such procedures included examining, on a test basis, evidence regarding the amounts and disclosures in the consolidated financial statements. Our audits also included evaluating the accounting principles used and significant estimates made by management, as well as evaluating the overall presentation of the consolidated financial statements. Our audit of internal control over financial reporting included obtaining an understanding of internal control over financial reporting, assessing the risk that a material weakness exists, and testing and evaluating the design and operating effectiveness of internal control based on the assessed risk. Our audits also included performing such other procedures as we considered necessary in the circumstances. We believe that our audits provide a reasonable basis for our opinions.
Definition and Limitations of Internal Control over Financial Reporting
A company’s internal control over financial reporting is a process designed to provide reasonable assurance regarding the reliability of financial reporting and the preparation of financial statements for external purposes in accordance with generally accepted accounting principles. A company’s internal control over financial reporting includes those policies and procedures that (i) pertain to the maintenance of records that, in reasonable detail, accurately and fairly reflect the transactions and dispositions of the assets of the company; (ii) provide reasonable assurance that transactions are recorded as necessary to permit preparation of financial statements in accordance with generally accepted accounting principles, and that receipts and expenditures of the company are being made only in accordance with authorizations of management and directors of the company; and (iii) provide reasonable assurance regarding prevention or timely detection of unauthorized acquisition, use, or disposition of the company’s assets that could have a material effect on the financial statements.
Because of its inherent limitations, internal control over financial reporting may not prevent or detect misstatements. Also, projections of any evaluation of effectiveness to future periods are subject to the risk that controls may become inadequate because of changes in conditions, or that the degree of compliance with the policies or procedures may deteriorate.
Critical Audit Matters
The critical audit matter communicated below is a matter arising from the current period audit of the consolidated financial statements that was communicated or required to be communicated to the audit committee and that (i) relates to accounts or disclosures that are material to the consolidated financial statements and (ii) involved our especially challenging, subjective, or complex judgments. The communication of critical audit matters does not alter in any way our opinion on the consolidated financial statements, taken as a whole, and we are not, by communicating the critical audit matter below, providing a separate opinion on the critical audit matter or on the accounts or disclosures to which it relates.
Affiliate Services Revenue Recognition
As described in Notes 2 and 4 to the consolidated financial statements, the Company’s affiliate services revenue was $1,573.6 million for the year ended December 31, 2025. The Company recognizes revenues for each performance obligation under commercial agreements over-time as services are rendered using the output method, measured using the amount of volumes serviced for the period. The Company has long-term fee-based commercial agreements with certain subsidiaries of Chevron Corporation to provide i) gas gathering, ii) crude oil gathering, iii) gas processing and fractionation, iv) storage services, v) terminaling and export services, and vi) water handling services. For the services performed under these commercial agreements, the Company receives a fee per barrel of crude oil, barrel of water, Mcf of natural gas, or Mcf equivalent of NGLs, as applicable, delivered during each month, and Chevron Corporation is obligated to provide the Company with minimum volumes of crude oil, water, natural gas and NGLs.
The principal consideration for our determination that performing procedures relating to revenue recognition is a critical audit matter is a high degree of auditor effort in performing procedures related to the Company’s affiliate services revenue recognition.
Addressing the matter involved performing procedures and evaluating audit evidence in connection with forming our overall opinion on the consolidated financial statements. These procedures included testing the effectiveness of controls relating to the revenue recognition process, including controls over revenue recognized under commercial agreements with Chevron Corporation. These procedures also included, among others (i) obtaining an understanding of the Company’s accounting policy for recognizing and recording revenue; (ii) evaluating whether the revenue recognized under the commercial agreements is consistent with the policy; (iii) testing the amount and timing of revenue recognized, including price and quantity, for a sample of transactions by obtaining confirmations from subsidiaries of Chevron Corporation; and (iv) confirmation of outstanding customer invoice balances as of December 31, 2025.
/s/ PricewaterhouseCoopers LLP
Houston, Texas
February 25, 2026
We have served as the Company’s auditor since 2024.
Report of Independent Registered Public Accounting Firm
To the Board of Directors of Hess Midstream GP LLC and
Shareholders of Hess Midstream LP
Opinion on the Financial Statements
We have audited the accompanying consolidated statements of operations, changes in partners’ capital, and cash flows of Hess Midstream LP (the Company) for the year ended December 31, 2023, and the related notes (collectively referred to as the “consolidated financial statements”). In our opinion, the consolidated financial statements present fairly, in all material respects, the results of the Company’s operations and its cash flows for the year ended December 31, 2023, in conformity with U.S. generally accepted accounting principles.
Basis for Opinion
These financial statements are the responsibility of the Company’s management. Our responsibility is to express an opinion on the Company’s financial statements based on our audit. We are a public accounting firm registered with the PCAOB and are required to be independent with respect to the Company in accordance with the U.S. federal securities laws and the applicable rules and regulations of the Securities and Exchange Commission and the PCAOB.
We conducted our audit in accordance with the standards of the PCAOB. Those standards require that we plan and perform the audit to obtain reasonable assurance about whether the financial statements are free of material misstatement, whether due to error or fraud. Our audit included performing procedures to assess the risks of material misstatement of the financial statements, whether due to error or fraud, and performing procedures that respond to those risks. Such procedures included examining, on a test basis, evidence regarding the amounts and disclosures in the financial statements. Our audit also included evaluating the accounting principles used and significant estimates made by management, as well as evaluating the overall presentation of the financial statements. We believe that our audit provides a reasonable basis for our opinion.
/s/ Ernst & Young LLP
We served as the Company’s auditor from 2014 to 2024.
Houston, Texas
February 29, 2024, except for the effects of the Company’s adoption of ASU 2023-07, Improvements to Reportable Segment Disclosures, as to which the date is August 8, 2024.
HESS MIDSTREAM LP
CONSOLIDATED BALANCE SHEETS
|
|
|
|
|
|
|
|
|
December 31, |
|
|
December 31, |
|
|
2025 |
|
|
2024 |
|
(in millions, except share amounts) |
|
|
|
|
|
Assets |
|
|
|
|
|
Cash and cash equivalents |
$ |
1.9 |
|
|
$ |
4.3 |
|
Accounts receivable from contracts with customers: |
|
|
|
|
|
Accounts receivable—trade |
|
6.7 |
|
|
|
3.6 |
|
Accounts receivable—affiliate |
|
143.5 |
|
|
|
135.3 |
|
Other current assets |
|
6.9 |
|
|
|
6.2 |
|
Total current assets |
|
159.0 |
|
|
|
149.4 |
|
Equity investments |
|
81.5 |
|
|
|
87.0 |
|
Property, plant and equipment, net |
|
3,369.8 |
|
|
|
3,325.4 |
|
Long-term receivable—affiliate |
|
- |
|
|
|
0.2 |
|
Deferred tax asset |
|
773.9 |
|
|
|
582.6 |
|
Other noncurrent assets |
|
4.1 |
|
|
|
6.4 |
|
Total assets |
$ |
4,388.3 |
|
|
$ |
4,151.0 |
|
Liabilities |
|
|
|
|
|
Accounts payable—trade |
$ |
24.9 |
|
|
$ |
55.9 |
|
Accounts payable—affiliate |
|
26.9 |
|
|
|
33.5 |
|
Accrued liabilities |
|
89.4 |
|
|
|
93.8 |
|
Current maturities of long-term debt |
|
32.5 |
|
|
|
22.5 |
|
Other current liabilities |
|
14.1 |
|
|
|
13.6 |
|
Total current liabilities |
|
187.8 |
|
|
|
219.3 |
|
Long-term debt |
|
3,739.5 |
|
|
|
3,449.4 |
|
Deferred tax liability |
|
0.5 |
|
|
|
0.5 |
|
Other noncurrent liabilities |
|
22.6 |
|
|
|
16.5 |
|
Total liabilities |
|
3,950.4 |
|
|
|
3,685.7 |
|
Partners’ capital |
|
|
|
|
|
Class A shares (129,403,244 shares issued and outstanding as of December 31, 2025; 104,086,900 shares issued and outstanding as of December 31, 2024) |
|
568.3 |
|
|
|
530.7 |
|
Class B shares (78,283,296 shares issued and outstanding as of December 31, 2025; 113,927,226 shares issued and outstanding as of December 31, 2024) |
|
- |
|
|
|
- |
|
Total Class A and Class B partners’ capital |
|
568.3 |
|
|
|
530.7 |
|
Noncontrolling interest |
|
(130.4 |
) |
|
|
(65.4 |
) |
Total partners’ capital |
|
437.9 |
|
|
|
465.3 |
|
Total liabilities and partners’ capital |
$ |
4,388.3 |
|
|
$ |
4,151.0 |
|
See accompanying notes to consolidated financial statements.
HESS MIDSTREAM LP
CONSOLIDATED STATEMENTS OF OPERATIONS
|
|
|
|
|
|
|
|
|
|
|
|
|
|
|
Year Ended December 31, |
|
|
|
2025 |
|
|
2024 |
|
|
2023 |
|
(in millions, except per share data) |
|
|
|
|
|
|
|
|
|
Revenues |
|
|
|
|
|
|
|
|
|
Affiliate services |
|
$ |
1,573.6 |
|
|
$ |
1,467.8 |
|
|
$ |
1,338.1 |
|
Third-party services |
|
|
43.6 |
|
|
|
24.1 |
|
|
|
8.0 |
|
Other income |
|
|
4.1 |
|
|
|
3.6 |
|
|
|
2.5 |
|
Total revenues |
|
|
1,621.3 |
|
|
|
1,495.5 |
|
|
|
1,348.6 |
|
Costs and expenses |
|
|
|
|
|
|
|
|
|
Operating and maintenance expenses (exclusive of depreciation shown separately below) |
|
|
370.6 |
|
|
|
347.3 |
|
|
|
313.0 |
|
Depreciation expense |
|
|
214.1 |
|
|
|
203.1 |
|
|
|
192.5 |
|
General and administrative expenses |
|
|
28.5 |
|
|
|
26.1 |
|
|
|
26.2 |
|
Total operating costs and expenses |
|
|
613.2 |
|
|
|
576.5 |
|
|
|
531.7 |
|
Income from operations |
|
|
1,008.1 |
|
|
|
919.0 |
|
|
|
816.9 |
|
Income from equity investments |
|
|
15.9 |
|
|
|
14.0 |
|
|
|
7.7 |
|
Interest expense, net |
|
|
225.6 |
|
|
|
202.2 |
|
|
|
179.0 |
|
Income before income tax expense |
|
|
798.4 |
|
|
|
730.8 |
|
|
|
645.6 |
|
Income tax expense |
|
|
113.8 |
|
|
|
71.8 |
|
|
|
37.9 |
|
Net income |
|
|
684.6 |
|
|
|
659.0 |
|
|
|
607.7 |
|
Less: Net income attributable to noncontrolling interest |
|
|
331.7 |
|
|
|
435.9 |
|
|
|
489.1 |
|
Net income attributable to Hess Midstream LP |
|
$ |
352.9 |
|
|
$ |
223.1 |
|
|
$ |
118.6 |
|
|
|
|
|
|
|
|
|
|
|
Net income attributable to Hess Midstream LP per Class A share: |
|
|
|
|
|
|
|
|
|
Basic |
|
$ |
2.87 |
|
|
$ |
2.51 |
|
|
$ |
2.11 |
|
Diluted |
|
$ |
2.86 |
|
|
$ |
2.49 |
|
|
$ |
2.08 |
|
Weighted average Class A shares outstanding |
|
|
|
|
|
|
|
|
|
Basic |
|
|
123.1 |
|
|
|
89.0 |
|
|
|
56.2 |
|
Diluted |
|
|
123.1 |
|
|
|
89.0 |
|
|
|
56.3 |
|
|
|
|
|
|
|
|
|
|
|
See accompanying notes to consolidated financial statements.
HESS MIDSTREAM LP
CONSOLIDATED STATEMENTS OF CHANGES IN PARTNERS’ CAPITAL (DEFICIT)
|
|
|
|
|
|
|
|
|
|
|
|
|
|
|
|
|
Partners’ Capital |
|
|
|
|
|
|
|
|
Class A Shares |
|
|
Class B Shares |
|
|
Noncontrolling Interest |
|
|
Total |
|
(in millions) |
|
|
|
|
|
|
|
|
|
|
|
Balance at December 31, 2022 |
$ |
245.1 |
|
|
$ |
- |
|
|
$ |
283.9 |
|
|
$ |
529.0 |
|
Net income |
|
118.6 |
|
|
|
- |
|
|
|
489.1 |
|
|
|
607.7 |
|
Equity-based compensation |
|
1.7 |
|
|
|
- |
|
|
|
- |
|
|
|
1.7 |
|
Distributions - $2.3733 per share |
|
(127.5 |
) |
|
|
- |
|
|
|
(429.5 |
) |
|
|
(557.0 |
) |
Recognition of deferred tax asset |
|
185.1 |
|
|
|
- |
|
|
|
- |
|
|
|
185.1 |
|
Sale of shares held by Sponsors |
|
17.8 |
|
|
|
- |
|
|
|
(17.8 |
) |
|
|
- |
|
Share and unit repurchases |
|
(99.8 |
) |
|
|
- |
|
|
|
(300.2 |
) |
|
|
(400.0 |
) |
Transaction costs |
|
(0.8 |
) |
|
|
- |
|
|
|
(2.5 |
) |
|
|
(3.3 |
) |
Balance at December 31, 2023 |
$ |
340.2 |
|
|
$ |
- |
|
|
$ |
23.0 |
|
|
$ |
363.2 |
|
Net income |
|
223.1 |
|
|
|
- |
|
|
|
435.9 |
|
|
|
659.0 |
|
Equity-based compensation |
|
1.8 |
|
|
|
- |
|
|
|
- |
|
|
|
1.8 |
|
Distributions - $2.6382 per share |
|
(235.3 |
) |
|
|
- |
|
|
|
(350.8 |
) |
|
|
(586.1 |
) |
Recognition of deferred tax asset |
|
329.8 |
|
|
|
- |
|
|
|
- |
|
|
|
329.8 |
|
Sale of shares held by Sponsors |
|
(8.6 |
) |
|
|
- |
|
|
|
8.6 |
|
|
|
- |
|
Share and unit repurchases |
|
(119.4 |
) |
|
|
- |
|
|
|
(180.6 |
) |
|
|
(300.0 |
) |
Transaction costs |
|
(0.9 |
) |
|
|
- |
|
|
|
(1.5 |
) |
|
|
(2.4 |
) |
Balance at December 31, 2024 |
$ |
530.7 |
|
|
$ |
- |
|
|
$ |
(65.4 |
) |
|
$ |
465.3 |
|
Net income |
|
352.9 |
|
|
|
- |
|
|
|
331.7 |
|
|
|
684.6 |
|
Equity-based compensation |
|
1.6 |
|
|
|
- |
|
|
|
- |
|
|
|
1.6 |
|
Distributions - $2.9028 per share |
|
(350.2 |
) |
|
|
- |
|
|
|
(265.5 |
) |
|
|
(615.7 |
) |
Recognition of deferred tax asset |
|
305.0 |
|
|
|
- |
|
|
|
- |
|
|
|
305.0 |
|
Sale of shares held by Sponsors |
|
(44.9 |
) |
|
|
- |
|
|
|
44.9 |
|
|
|
- |
|
Share and unit repurchases |
|
(225.1 |
) |
|
|
- |
|
|
|
(174.9 |
) |
|
|
(400.0 |
) |
Transaction costs |
|
(1.7 |
) |
|
|
- |
|
|
|
(1.2 |
) |
|
|
(2.9 |
) |
Balance at December 31, 2025 |
$ |
568.3 |
|
|
$ |
- |
|
|
$ |
(130.4 |
) |
|
$ |
437.9 |
|
See accompanying notes to consolidated financial statements.
HESS MIDSTREAM LP
CONSOLIDATED STATEMENTS OF CASH FLOWS
|
|
|
|
|
|
|
|
|
|
|
|
|
|
|
Year Ended December 31, |
|
|
|
2025 |
|
|
2024 |
|
|
2023 |
|
(in millions) |
|
|
|
|
|
|
|
|
|
Cash flows from operating activities |
|
|
|
|
|
|
|
|
|
Net income |
|
$ |
684.6 |
|
|
$ |
659.0 |
|
|
$ |
607.7 |
|
Adjustments to reconcile net income to net cash provided by operating activities: |
|
|
|
|
|
|
|
|
|
Depreciation expense |
|
|
214.1 |
|
|
|
203.1 |
|
|
|
192.5 |
|
Income from equity investments |
|
|
(15.9 |
) |
|
|
(14.0 |
) |
|
|
(7.7 |
) |
Distributions from equity investments |
|
|
21.4 |
|
|
|
17.2 |
|
|
|
11.4 |
|
Amortization of deferred financing costs |
|
|
14.1 |
|
|
|
9.6 |
|
|
|
8.4 |
|
Equity-based compensation expense |
|
|
1.6 |
|
|
|
1.8 |
|
|
|
1.7 |
|
Deferred income tax expense |
|
|
113.7 |
|
|
|
71.6 |
|
|
|
37.9 |
|
Changes in assets and liabilities: |
|
|
|
|
|
|
|
|
|
Accounts receivable – trade |
|
|
(3.1 |
) |
|
|
(1.7 |
) |
|
|
(1.6 |
) |
Accounts receivable – affiliate |
|
|
(8.0 |
) |
|
|
(12.7 |
) |
|
|
0.6 |
|
Other current and noncurrent assets |
|
|
(0.4 |
) |
|
|
0.9 |
|
|
|
(0.2 |
) |
Accounts payable – trade |
|
|
(31.0 |
) |
|
|
17.4 |
|
|
|
3.5 |
|
Accounts payable – affiliate |
|
|
(9.4 |
) |
|
|
(5.9 |
) |
|
|
10.1 |
|
Accrued liabilities |
|
|
6.4 |
|
|
|
3.5 |
|
|
|
4.0 |
|
Other current and noncurrent liabilities |
|
|
(4.3 |
) |
|
|
(9.5 |
) |
|
|
(1.9 |
) |
Net cash provided by operating activities |
|
|
983.8 |
|
|
|
940.3 |
|
|
|
866.4 |
|
Cash flows from investing activities |
|
|
|
|
|
|
|
|
|
Additions to property, plant and equipment |
|
|
(255.6 |
) |
|
|
(306.1 |
) |
|
|
(223.5 |
) |
Net cash used in investing activities |
|
|
(255.6 |
) |
|
|
(306.1 |
) |
|
|
(223.5 |
) |
Cash flows from financing activities |
|
|
|
|
|
|
|
|
|
Net proceeds from (repayments of) borrowings with maturities of 90 days or less |
|
|
323.0 |
|
|
|
(325.0 |
) |
|
|
322.0 |
|
Borrowings with maturities of greater than 90 days: |
|
|
|
|
|
|
|
|
|
Proceeds |
|
|
800.0 |
|
|
|
600.0 |
|
|
|
- |
|
Repayments |
|
|
(822.5 |
) |
|
|
(12.5 |
) |
|
|
(2.5 |
) |
Deferred financing costs |
|
|
(12.5 |
) |
|
|
(9.5 |
) |
|
|
- |
|
Transaction costs |
|
|
(2.9 |
) |
|
|
(2.2 |
) |
|
|
(3.1 |
) |
Share and unit repurchases |
|
|
(400.0 |
) |
|
|
(300.0 |
) |
|
|
(400.0 |
) |
Distributions to shareholders |
|
|
(350.2 |
) |
|
|
(235.3 |
) |
|
|
(127.5 |
) |
Distributions to noncontrolling interest |
|
|
(265.5 |
) |
|
|
(350.8 |
) |
|
|
(429.5 |
) |
Net cash used in financing activities |
|
|
(730.6 |
) |
|
|
(635.3 |
) |
|
|
(640.6 |
) |
Increase (decrease) in cash and cash equivalents |
|
|
(2.4 |
) |
|
|
(1.1 |
) |
|
|
2.3 |
|
Cash and cash equivalents, beginning of period |
|
|
4.3 |
|
|
|
5.4 |
|
|
|
3.1 |
|
Cash and cash equivalents, end of period |
|
$ |
1.9 |
|
|
$ |
4.3 |
|
|
$ |
5.4 |
|
Supplemental disclosure of non-cash investing and financing activities: |
|
|
|
|
|
|
|
|
|
(Increase) decrease in accrued capital expenditures and related liabilities |
|
$ |
8.1 |
|
|
$ |
17.6 |
|
|
$ |
(22.2 |
) |
Recognition of deferred tax asset |
|
$ |
305.0 |
|
|
$ |
329.8 |
|
|
$ |
185.1 |
|
See accompanying notes to consolidated financial statements.
HESS MIDSTREAM LP
NOTES TO CONSOLIDATED FINANCIAL STATEMENTS
Unless the context otherwise requires, references in this report to the “Company,” “we,” “our,” “us” or like terms, refer to Hess Midstream LP and its subsidiaries. The “Partnership” refers to Hess Midstream Operations LP (formerly Hess Midstream Partners LP), a consolidated subsidiary of the Company. Our “general partner” refers to Hess Midstream GP LP. References to “Sponsor” or “Sponsors” refer to (a) Hess Corporation (“Hess”) and GIP II Blue Holding, L.P. (“GIP”) when referring to periods prior to May 30, 2025, (b) Hess from May 30, 2025 to July 17, 2025, and (c) Chevron from July 18, 2025.
As used in this report, the term “Chevron” may refer to Chevron Corporation, one or more of its consolidated subsidiaries, or to all of them taken as a whole. All of these terms are used for convenience only and are not intended as a precise description of any of the separate companies, each of which manages its own affairs.
Note 1. Description of Business
Description of Business. We are a fee-based, growth-oriented, Delaware limited partnership formed by Hess Infrastructure Partners GP LLC, the general partner of Hess Infrastructure Partners LP (“HIP”), and our general partner to own, operate, develop and acquire a diverse set of midstream assets and provide fee-based services to Chevron, its subsidiaries, and third-party customers. HIP was originally formed in 2015 as a 50/50 joint venture between Hess and GIP.
On April 10, 2017, we completed an initial public offering (“IPO”) as a master limited partnership, pursuant to which HIP contributed to the Partnership a 20% controlling economic interest in each of (i) Hess North Dakota Pipelines Operations LP; (ii) Hess TGP Operations LP; and (iii) Hess North Dakota Export Logistics Operations LP (collectively, the “Joint Interest Assets”) and a 100% interest in Hess Mentor Storage Holdings LLC. HIP owned the remaining 80% economic interest in the Joint Interest Assets, a 100% interest in certain other businesses, including Hess’ Bakken water services business (“Hess Water Services”), which it acquired from Hess on March 1, 2019, and a 100% interest in Hess Midstream Partners GP LP, which held all of the Partnership’s outstanding incentive distribution rights and the general partner interest in the Partnership, and controlled the Partnership.
On December 16, 2019, the Company and the Partnership completed the transactions (the “Restructuring”) contemplated by the Partnership Restructuring Agreement, dated October 3, 2019, by and among the Company, the Partnership and the other parties thereto. Pursuant to the Restructuring, the Partnership acquired HIP, including HIP’s 80% interest in the Joint Interest Assets, 100% interest in Hess Water Services and the outstanding economic general partner interest and incentive distribution rights in the Partnership. The Partnership’s organizational structure converted from a master limited partnership into an “Up-C” structure in which the Partnership’s public unitholders received newly issued Class A Shares in the Company in a one-for-one exchange. Class A Shares commenced trading on the New York Stock Exchange under the former symbol “HESM” on December 17, 2019. As a result of the Restructuring, the Company was delegated control of the Partnership and replaced the Partnership as its publicly traded successor. The Partnership changed its name to “Hess Midstream Operations LP” and became a consolidated subsidiary of the Company.
On May 30, 2025, GIP sold all of its limited partner interests in the Partnership and no longer holds a direct or indirect ownership interest in the Company, the Partnership or our general partner. See Note 3, Equity Transactions for more details.
On July 18, 2025, Hess and Chevron completed the previously announced merger contemplated by the Agreement and Plan of Merger, dated October 22, 2023 (the “Merger”). As a result of the Merger, Chevron is the direct parent of Hess and, therefore, indirectly owns each of the following:
•100% of the limited liability company interests in Hess Infrastructure Partners GP LLC, the sole member of the general partner of our general partner;
•100% of the limited liability company interests in Hess Midstream GP LLC, the general partner of our general partner;
•100% of the partnership interests in Hess Midstream GP LP, our general partner and, through its ownership of the general partner, has the right to elect the entire board of directors;
•100% of the limited liability company interests in Hess Investments North Dakota LLC (“HINDL”), the holder of 449,000 Class A Shares representing limited partner interests in the Company (“Class A Shares”) and all of the issued and outstanding Class B shares representing limited partner interests in the Company (“Class B Shares”) and Class B units representing limited partner interests in the Partnership (“Class B Units”), which Class B Shares and Class B Units together are exchangeable into Class A Shares and, together with HINDL’s Class A Shares, collectively represent an approximate 37.9% interest in the Company on a consolidated basis.
Throughout this filing and depending on the context, we make references to Chevron, as Chevron, following the completion of the Merger, is our Sponsor and indirectly wholly owns our general partner. Our historical commercial, omnibus and employee secondment agreements with Hess remain in effect subsequent to the Merger, and we refer to Chevron as the counterparty to these agreements, as Chevron currently wholly owns the Hess entities that are counterparties to these agreements.
Our assets are primarily located in the Bakken and Three Forks shale plays in the Williston Basin area of North Dakota, which we collectively refer to as the Bakken. Our assets and operations are organized into the following three segments: (i) gathering, (ii) processing and storage and (iii) terminaling and export (see Note 12, Segments).
LM4 Joint Venture. On January 25, 2018, we entered into a 50/50 joint venture with Targa Resources Corp. (“Targa”) to construct a new 200 MMcf/d gas processing plant called Little Missouri 4 (“LM4”). LM4 was placed in service in 2019. Targa is the operator of the plant. See Note 4, Related Party Transactions.
Note 2. Summary of Significant Accounting Policies and Basis of Presentation
Consolidation. The consolidated financial statements include our accounts and the accounts of entities over which we have a controlling financial interest through our ownership or the majority voting interests of the entity. We consolidate the activities of the Partnership as a variable interest entity (“VIE”) under U.S. Generally Accepted Accounting Principles (“GAAP”). We have concluded that we are the primary beneficiary of the VIE, as defined in the accounting standards, since we have the power, through our ownership, to direct those activities that most significantly impact the economic performance of the Partnership. This conclusion was based on a qualitative analysis that considered the Partnership’s governance structure and the delegation of control provisions, which provide us the ability to control the operations of the Partnership. All financial statement activities associated with the VIE are captured within gathering, processing and storage, and terminaling and export segments (see Note 12, Segments). We currently do not have any independent assets or operations other than our interest in the Partnership. At December 31, 2025, our noncontrolling interest represents the 37.7% interest in the Partnership retained by our Sponsor (2024: 52.3%). All intercompany transactions and balances have been eliminated.
Use of Estimates. We prepare our consolidated financial statements in conformity with the U.S. GAAP, which require management to make estimates and assumptions that affect the reported amounts of assets and liabilities and disclosures of contingent assets and liabilities at the date of the financial statements and the reported amounts of revenues and expenses during the years presented. Changes in facts and circumstances may result in revised estimates and actual results could differ from those estimates.
Cash and Cash Equivalents. Cash equivalents consist of highly liquid investments, which are readily convertible into cash and have maturities of three months or less when acquired.
Accounts Receivable – Trade. Trade accounts receivable represent valid claims against nonaffiliated customers for services rendered. We present accounts receivable net of an allowance for credit losses to reflect the net amount expected to be collected. There were no doubtful accounts written off, nor have we provided a material allowance for credit losses, as of December 31, 2025 and 2024.
Accounts Receivable – Affiliate. We record affiliate accounts receivable upon performance of services to affiliated companies. Generally, we receive payments from affiliated companies on a monthly basis, shortly after performance of services. There were no doubtful accounts written off, nor have we provided an allowance for doubtful accounts, as of December 31, 2025 and 2024.
Property, Plant and Equipment. Property, plant and equipment are stated at the lower of historical cost less accumulated depreciation subject to the results of impairment testing. We capitalize all construction-related direct labor and material costs, as well as indirect construction costs. Indirect construction costs include general engineering, taxes and the cost of funds used during construction. Costs, including complete asset replacements and enhancements or upgrades that increase the original efficiency, productivity or capacity of property, plant and equipment, are also capitalized. The costs of repairs, minor replacements and other projects, which do not increase the original efficiency, productivity or capacity of property, plant and equipment, are expensed as incurred.
Capitalization of Interest. Interest charges from borrowings are capitalized on material projects using the weighted average cost of outstanding borrowings until the project is substantially complete and ready for its intended use. Capitalized interest is depreciated over the useful lives of the assets in the same manner as the depreciation of the underlying assets.
Impairment of Long‑Lived Assets. We review long-lived assets for impairment whenever events or changes in business circumstances indicate the net book values of the assets may not be recoverable. Factors that indicate potential impairment include a significant decrease in the market value of the asset, operating or cash flow losses associated with the use of the asset, and a significant change in the asset’s physical condition or use. Impairment is indicated when the undiscounted cash flows estimated to be generated by those assets are less than the assets’ net book value. Undiscounted cash flows are based on identifiable cash flows that are largely independent of the cash flows of other assets and liabilities. If impairment occurs, a loss is recognized for the difference between the fair value and net book value. Such fair value is generally determined by discounting anticipated future net cash flows, an income valuation approach, or by a market-based valuation approach, which are Level 3 fair value measurements. No impairments of long‑lived assets were recorded during the years ended December 31, 2025, 2024 and 2023.
Leases. We determine if an arrangement is a lease at inception. Operating lease right-of-use assets represent our right to use an underlying asset for the lease term and lease liabilities represent our obligation to make lease payments arising from the lease. Operating lease right-of-use assets and liabilities are recognized at commencement date based on the present value of lease payments over the lease term. As most of our leases do not provide an implicit rate, we use our incremental borrowing rate based on the information available at commencement date in determining the present value of lease payments. The operating lease right-of-use asset includes any initial direct costs and excludes lease incentives received. The lease term used in measurement of our lease obligations may include periods covered by an option to extend or terminate the lease when it is reasonably certain that we will exercise that option. Lease expense for lease payments is recognized on a straight-line basis over the lease term. The Company has elected not to recognize lease assets and lease liabilities for leases with a term of 12 months or less for all classes of underlying assets. Our lease agreements may include lease and non-lease components, which are generally accounted for separately.
Equity Investments. We account for our investment in LM4 under the equity method of accounting, as we do not control, but have a significant influence over, its operations. Difference in the basis of the investment and the underlying net asset value of the equity investee is amortized into net income over the remaining useful lives of the underlying assets. Earnings from equity investments represent our proportionate share of net income generated by the equity investee. We classify distributions received from equity method investees on the basis of the nature of the activity of the investee that generated the distribution as either a return on investment classified as cash inflows from operating activities or a return of investment classified as cash inflows from investing activities when such information is available to us.
Deferred Financing Costs. We capitalize debt issuance costs and fees incurred related to the procurement of our credit facilities. We amortize such costs as additional interest expense over the life of the credit agreement using the straight-line method, which approximates the effective interest method. Unamortized deferred financing costs related to our revolving credit facility are presented in Other noncurrent assets (2025: $3.3 million, 2024: $5.3 million) and unamortized deferred financing costs and discounts related to our fixed-rate senior notes and our term loan are presented as a direct reduction to the Long-term debt (2025: $28.5 million, 2024: $28.1 million) in the accompanying consolidated balance sheets.
Asset Retirement Obligations. We record legal obligations to remove and dismantle long-lived assets. We recognize a liability for the fair value of legally required asset retirement obligations associated with long-lived assets in the period in which the retirement obligations are incurred if the liability can be reasonably estimated. The associated asset retirement costs are capitalized as part of the carrying amount of the long-lived assets. Accretion expense is included in Depreciation expense in the consolidated statement of operations. At December 31, 2025, the asset retirement obligation balance included in Other noncurrent liabilities was $21.1 million and the current portion included in Accrued liabilities was $5.1 million (2024: $14.4 million and $5.0 million, respectively).
Revenue Recognition—Contracts with Customers. We earn substantially all of our revenues by charging fees for gathering, compressing and processing natural gas and fractionating NGLs; gathering, terminaling, loading and transporting crude oil and NGLs; gathering and disposing produced water; and storing and terminaling propane. We do not own or take title to the volumes that we handle. Effective January 1, 2014, we entered into (i) gas gathering, (ii) crude oil gathering, (iii) gas processing and fractionation, (iv) storage services and (v) terminal and export services fee‑based commercial agreements with certain subsidiaries of Chevron, and effective January 1, 2019, we entered into water gathering and disposal services fee-based agreements with a subsidiary of Chevron.
Our responsibilities to provide each of the above services for each year under each of the commercial agreements are considered separate, distinct performance obligations. We recognize revenues for each performance obligation under our commercial agreements over‑time as services are rendered using the output method, measured using the amount of volumes serviced during the period. The minimum volume commitments are subject to fluctuation based on nominations covering substantially all of Chevron’s production and projected third-party volumes that will be purchased by Chevron in the Bakken. As the minimum volume commitments are subject to fluctuation, and these commercial agreements contain fee inflation escalators and fee recalculation mechanisms, substantially all of the transaction price, as this term is defined in Accounting Standards Codification (“ASC”) Topic, ASC 606, is variable at inception of each of the commercial agreements. As the variability is resolved prior to the recognition of revenue, we do not apply a constraint to the transaction price at the inception of the commercial agreements. We elected the practical expedient to recognize revenue in the amount to which we have a right to invoice as permitted under ASC 606. Due to this election and as the transaction price allocated to our unsatisfied performance obligations is entirely variable, we have elected the exemption provided by ASC 606 from the disclosure of revenue recognizable in future periods as our unsatisfied performance obligations are fulfilled. There are no significant financing components in any of our commercial agreements. The costs and expenses related to fulfilling our obligations under the commercial agreements are reflected in Operating and maintenance expenses in the accompanying Consolidated Statements of Operations.
The minimum volumes that Chevron provides to our assets under our commercial agreements include dedicated production covering substantially all of Chevron’s existing and future owned or controlled production in the Bakken and projected third-party volumes owned or controlled by Chevron through dedicated third-party contracts. If Chevron delivers volumes less than the applicable minimum volume commitments under our commercial agreements during any quarter, Chevron is obligated to pay us a shortfall fee equal to the volume deficiency multiplied by the related gathering, processing and/or terminaling fee, as applicable. Our responsibility to stand-ready to service a minimum volume over each quarterly commitment period represents a separate, distinct performance obligation. Chevron is entitled to receive a credit, calculated in barrels or Mcf, as applicable, with respect to the amount of any shortfall fee paid by Chevron, which is initially reported in deferred revenue. Chevron may apply such credit against the fees payable for any volumes delivered to us under the applicable agreement in excess of Chevron’s nominated volumes up to four quarters after such credit is earned. Unused credits are recognized as revenue when the likelihood of Chevron exercising its remaining rights becomes remote. However, Chevron is not entitled to receive any such credit with respect to crude oil terminaling services under our terminal and export services agreement or water handling services under our water gathering and disposal services agreements.
In addition, we provide gathering and processing services directly to third-party customers. We recognize revenues for each performance obligation under our direct contracts with third-party customers over-time as services are rendered using the output method, measured using the amount of volumes serviced during the period.
Our revenues also include pass‑through third‑party rail transportation costs, third-party produced water trucking and disposal costs, electricity fees and certain other fees for which we recognize revenues in an amount equal to the costs.
Depreciation Expense. We calculate depreciation using the straight-line method based on the estimated useful lives after considering salvage values of our assets. Depreciation lives range from 12 to 35 years. However, factors such as maintenance levels, economic conditions impacting the demand for these assets, and regulatory or environmental requirements could cause us to change our estimates, thus impacting the future calculation of depreciation.
Income Taxes. Deferred income taxes are determined using the liability method and reflect temporary differences between the financial statement carrying amount and income tax basis of assets and liabilities recorded using the statutory income tax rate. Regular assessments are made of the likelihood of those deferred tax assets being realized. If it is more likely than not that some or all of the deferred tax assets will not be realized, a valuation allowance is established to reduce the deferred tax assets to the amount expected to be realized. Any corporate alternative minimum tax impacts are treated as a period cost rather than part of a valuation allowance assessment.
Environmental and Legal Contingencies. We accrue and expense environmental costs on an undiscounted basis to remediate existing conditions related to past operations when the future costs are probable and reasonably estimable.
In the ordinary course of business, the Company is from time to time party to various judicial and administrative proceedings. We regularly assess the need for accounting recognition or disclosure of these contingencies. In the case of a known contingency, we accrue a liability when the loss is probable and the amount is reasonably estimable. If a range of amounts can be reasonably estimated and no amount within the range is a better estimate than any other amount, then the minimum of the range is accrued.
Fair Value Measurements. We measure assets and liabilities requiring fair value presentation using an exit price (i.e., the price that would be received to sell an asset or paid to transfer a liability) and disclose such amounts according to the level of valuation inputs under the following hierarchy:
Level 1: Quoted prices in an active market for identical assets or liabilities.
Level 2: Inputs other than quoted prices that are directly or indirectly observable.
Level 3: Unobservable inputs that are significant to the fair value of assets or liabilities.
The classification of an asset or liability within the fair value measurement hierarchy is based on the lowest level of input significant to its fair value.
There were no nonrecurring fair value measurements during the years ended December 31, 2025 and 2024. We had other short‑term financial instruments, primarily cash and cash equivalents, accounts receivable and accounts payable, for which the carrying value approximated their fair value as of December 31, 2025 and 2024.
New Accounting Pronouncements
In December 2023, the Financial Accounting Standards Board (“FASB”) issued Accounting Standard Update (“ASU”) 2023-09, Income Taxes (Topic 740): Improvements to Income Tax Disclosures. This ASU requires, among other disclosures, greater disaggregation of information, the use of certain categories in the rate reconciliation, and the disaggregation of income taxes paid by jurisdiction. We adopted this ASU for the year ended December 31, 2025, and applied the amendments prospectively. See Note 13, Income Taxes.
In November 2024, the FASB issued ASU 2024-03, Income Statement—Reporting Comprehensive Income—Expense Disaggregation Disclosures (Subtopic 220-40): Disaggregation of income statement expenses. This ASU requires disclosure, in the notes to financial statements, of specified information about certain costs and expenses. The ASU is effective for public business entities for fiscal years beginning after December 15, 2026, and interim periods beginning after December 15, 2027, with early adoption permitted. We are currently assessing the impact of this new ASU on our consolidated financial statements.
Note 3. Equity Transactions
Equity Offering Transactions
During the years ended December 31, 2025, 2024 and 2023, our Sponsors sold the following aggregate number of our Class A Shares in underwritten public offering transactions:
|
|
|
|
|
|
|
|
|
|
|
|
|
|
|
|
|
Public Offering Date |
|
Number of Shares Offered |
|
|
Overallotment Option(1) |
|
|
Total Number of Shares Offered |
|
|
Offering Price Per Share(2) |
|
May 19, 2023 |
|
|
11,100,000 |
|
|
|
1,665,000 |
|
|
|
12,765,000 |
|
|
$ |
27.00 |
|
August 17, 2023(3) |
|
|
10,000,000 |
|
|
|
1,500,000 |
|
|
|
11,500,000 |
|
|
$ |
28.80 |
|
February 8, 2024 |
|
|
10,000,000 |
|
|
|
1,500,000 |
|
|
|
11,500,000 |
|
|
$ |
32.83 |
|
May 31, 2024(3) |
|
|
10,000,000 |
|
|
|
1,500,000 |
|
|
|
11,500,000 |
|
|
$ |
34.03 |
|
September 20, 2024 |
|
|
11,000,000 |
|
|
|
1,650,000 |
|
|
|
12,650,000 |
|
|
$ |
35.12 |
|
February 12, 2025(3) |
|
|
11,000,000 |
|
|
|
1,650,000 |
|
|
|
12,650,000 |
|
|
$ |
39.45 |
|
May 30, 2025 |
|
|
15,022,517 |
|
|
|
- |
|
|
|
15,022,517 |
|
|
$ |
37.25 |
|
(1)Overallotment options were exercised in full on the same date as the public offering date unless stated otherwise.
(2)Offering price per share for the 2023 and 2025 transactions represents price to the public excluding underwriting discounts. Offering price for the 2024 transactions represents price per share to the underwriter.
(3)The overallotment options for these transactions were exercised in full on August 22, 2023, June 3, 2024, and February 19, 2025, respectively.
Hess and GIP sold their Class A Shares 50/50 as part of the May 19, 2023 transaction. For the remaining equity offering transactions listed above, GIP was the sole selling shareholder. GIP received net proceeds from the 2025 equity offering transactions of approximately $1.0 billion in total (2024: $1.2 billion, 2023: $662.2 million in total for both Sponsors, after deducting underwriting discounts). The Company did not receive any proceeds in any of the equity offering transactions listed above. The above equity offering transactions were conducted pursuant to a registration rights agreement among us and the Sponsors. The Class A Shares sold in the offerings were obtained by the Sponsors by exchanging to us a corresponding number of their Class B Units in the Partnership, together with an equal number of our Class B Shares and, as a result, the total number of Class A and Class B Shares did not change. The Company retained control in the Partnership based on the delegation of control provisions, as described in Note 2, Summary of Significant Accounting Policies and Basis of Presentation. As a result of the equity offering transactions described above, we recognized adjustments decreasing the carrying amount of the Class A shareholders’ capital balance by $44.9 million and $8.6 million during the years ended December 31, 2025 and December 31, 2024, respectively, and increasing the carrying amount of noncontrolling interest by an equal amount to reflect the change in ownership interest. During the year ended December 31, 2023 we recognized adjustments increasing the carrying amount of the Class A shareholders’ capital balance by $17.8 million and decreasing the carrying amount of noncontrolling interest by an equal amount.
Class B Unit Repurchases
For the years ended December 31, 2025, 2024 and 2023, we had the following activity related to Class B Unit repurchases (aggregate purchase price in millions):
|
|
|
|
|
|
|
|
|
|
|
|
|
|
|
Unit Repurchase Agreement Date |
|
Closing Date |
|
Number of Units Repurchased |
|
|
Aggregate Purchase Price |
|
|
Purchase Price Per Unit |
|
March 27, 2023 |
|
March 30, 2023 |
|
|
3,619,254 |
|
|
$ |
100.0 |
|
|
$ |
27.63 |
|
June 26, 2023 |
|
June 29, 2023 |
|
|
3,350,084 |
|
|
$ |
100.0 |
|
|
$ |
29.85 |
|
September 19, 2023 |
|
September 22, 2023 |
|
|
3,301,420 |
|
|
$ |
100.0 |
|
|
$ |
30.29 |
|
November 13, 2023 |
|
November 16, 2023 |
|
|
3,370,407 |
|
|
$ |
100.0 |
|
|
$ |
29.67 |
|
March 11, 2024 |
|
March 14, 2024 |
|
|
2,816,901 |
|
|
$ |
100.0 |
|
|
$ |
35.50 |
|
June 24, 2024 |
|
June 26, 2024 |
|
|
2,724,052 |
|
|
$ |
100.0 |
|
|
$ |
36.71 |
|
September 9, 2024 |
|
September 11, 2024 |
|
|
2,823,262 |
|
|
$ |
100.0 |
|
|
$ |
35.42 |
|
January 13, 2025 |
|
January 15, 2025 |
|
|
2,572,677 |
|
|
$ |
100.0 |
|
|
$ |
38.87 |
|
May 5, 2025 |
|
May 9, 2025 |
|
|
5,151,842 |
|
|
$ |
190.0 |
|
|
$ |
36.88 |
|
August 4, 2025 |
|
August 8, 2025 |
|
|
695,894 |
|
|
$ |
30.0 |
|
|
$ |
43.11 |
|
The purchase price per Class B Unit was set as the closing price of the Class A Shares on each respective unit repurchase agreement date. The unit repurchase transactions were funded using borrowings under the Partnership’s existing revolving credit facility and cash on hand (see Note 7, Debt and Interest Expense).
Pursuant to the terms of the unit repurchase agreements described above, immediately following each purchase of the Class B Units from the Sponsors, the Partnership cancelled the repurchased units, and the Company cancelled, for no consideration, an equal number of Class B Shares representing limited partner interests in the Company.
Accelerated Share Repurchases
For the year ended December 31, 2025, we had the following activity related to accelerated share repurchase (“ASR”) transactions (aggregate purchase price in millions):
|
|
|
|
|
|
|
|
|
|
|
|
|
|
|
ASR Prepayment Date |
|
ASR Termination Date |
|
Number of Class A Shares Repurchased |
|
|
Aggregate Purchase Price |
|
|
Average Price Per Share |
|
May 6, 2025 |
|
May 12, 2025 |
|
|
267,532 |
|
|
$ |
10.0 |
|
|
$ |
37.38 |
|
August 5, 2025 |
|
September 10, 2025 |
|
|
1,706,118 |
|
|
$ |
70.0 |
|
|
$ |
41.03 |
|
We did not have ASR transactions during 2024 or 2023. For the 2025 ASR transactions, the purchase price per Class A Share was determined by the average of the daily volume-weighted average prices of Class A Shares during the term of the transaction. Following the settlement of the ASR transactions, the Company cancelled the repurchased Class A Shares, and the Partnership cancelled, for no consideration, an equal number of its Class A units representing limited partner interests in the Partnership.
The ASR transactions described above were funded using borrowings under the Partnership’s existing revolving credit facility (see Note 7, Debt and Interest Expense).
The Class B Unit repurchases and ASR transactions were accounted for in accordance with ASC 810, whereby changes in a parent’s ownership interest while the parent retains its controlling financial interest in its subsidiary are accounted for as equity transactions. The carrying amounts of the noncontrolling interest were adjusted to reflect the changes in the ownership interest with the difference between the amounts of consideration paid and the amounts by which the noncontrolling interest were adjusted recognized as a reduction in equity attributable to Class A shareholders. Distributions to noncontrolling interest holders related to the 2024 and 2025 repurchase transactions exceeded the noncontrolling interest’s carrying value resulting in a deficit balance as shown in the accompanying consolidated statement of changes in partners’ capital (deficit).
We incurred approximately $2.9 million of costs directly attributable to the repurchase transactions (2024: $2.4 million, 2023: $3.3 million) that were charged to equity.
As a result of the equity offering, Class B Unit repurchase and ASR transactions described above, we also recognized an additional deferred tax asset of $305.0 million (2024: $329.8 million, 2023: $185.1 million) related to the change in the temporary difference between the carrying amount and the tax basis of our investment in the Partnership. The effect of recognizing the additional deferred tax asset was included in Class A shareholders’ equity balance in the accompanying consolidated statement of changes in partners’ capital (deficit) due to the transactions being characterized as transactions among or with shareholders.
See Note 8, Partners’ Capital and Distributions for the impact of the above equity transactions on the number of shares outstanding.
Note 4. Related Party Transactions
We are part of the consolidated operations of Chevron, and substantially all of our revenues as shown on the accompanying consolidated statements of operations for the years ended December 31, 2025, 2024 and 2023 were derived from transactions with Chevron and its affiliates. In 2023, we began providing our services directly to third-party customers and we plan to increase our services to third parties in the future. Chevron also provides substantial operational and administrative services to us in support of our assets and operations. In addition, we had Class B Unit repurchase transactions and distributions to the Sponsors, which are disclosed elsewhere in the Notes to consolidated financial statements.
Commercial Agreements
We have long-term fee-based commercial agreements with certain subsidiaries of Chevron to provide (i) gas gathering, (ii) crude oil gathering, (iii) gas processing and fractionation, (iv) storage services, (v) terminaling and export services, and (vi) water handling services.
For the services performed under these commercial agreements, we receive a fee per barrel of crude oil, barrel of water, Mcf of natural gas, or Mcf equivalent of NGLs, as applicable, delivered during each month, and Chevron is obligated to provide us with minimum volumes of crude oil, water, natural gas and NGLs. MVCs are equal to 80% of Chevron’s nominations in each development plan that apply on a three-year rolling basis such that MVCs are set for the three years following the most recent nomination. Without our consent, the MVCs resulting from the nominated volumes for any quarter or year contained in any prior development plan cannot be reduced by any updated development plan unless dedicated production is released by us. The applicable MVCs may, however, be increased as a result of the nominations contained in any such updated development plan. If Chevron fails to deliver its applicable MVCs during any quarter, then Chevron will pay us a shortfall fee equal to the volume of the deficiency multiplied by the applicable fee.
Except for the water services agreements and except for a certain gathering sub-system as described below, each of our commercial agreements with Chevron had an initial 10-year term effective January 1, 2014 (“Initial Term”). For this gathering sub-system, the Initial Term is 15 years effective January 1, 2014 and for the water services agreements the Initial Term is 14 years effective January 1, 2019. Each of our commercial agreements other than our storage services agreement includes an inflation escalator capped at 3% in any calendar year and a fee recalculation mechanism that allows fees to be adjusted annually during the Initial Term for updated estimates of cumulative throughput volumes and our capital and operating expenditures in order to target a return on capital deployed over the Initial Term of the applicable commercial agreement (or, with respect to the crude oil services fee under our terminal and export services agreement, the 20-year period commencing on the effective date of the agreement).
For certain crude oil gathering, terminaling, storage, gas processing and gas gathering commercial agreements with Chevron, we exercised our renewal options to extend each of these commercial agreements for one additional 10-year term (“Secondary Term”) effective January 1, 2024 through December 31, 2033. There were no changes to any provisions of the existing commercial agreements as a result of the exercise of the renewal options. For the remaining gathering sub-system, the Secondary Term is 5 years, and for the water services agreements the Secondary Term is 10 years, and we have the sole option to renew these remaining agreements for their Secondary Term that is exercisable at a later date. Upon the expiration of the Secondary Term, if any, the agreements will automatically renew for subsequent one-year periods unless terminated by either party no later than 180 days prior to the end of the applicable Secondary Term.
Consistent with the existing terms of the commercial agreements, during the Secondary Term of each of our commercial agreements other than our storage services agreement and terminal and export services agreement (with respect to crude oil terminaling services), the fee recalculation model under each applicable agreement is replaced by an inflation-based fee structure. The initial fee for the first year of the Secondary Term is determined based on the average fees paid by Chevron under the applicable agreement during the last three years of the Initial Term (with such fees adjusted for inflation through the first year of the Secondary Term). For each year following the first year of the Secondary Term, the applicable fee is adjusted annually based on the percentage change in the consumer price index, provided that we may not increase any fee by more than 3% in any calendar year solely by reason of an increase in the consumer price index, and no fee may ever be reduced below the amount of the applicable fee payable by Chevron in the prior year as a result of a decrease in the consumer price index. During the Secondary Term, MVCs continue to be set at 80% of Chevron’s nominated volumes in each development plan set three years in advance. Except for the crude oil terminaling and water handling services, Chevron is entitled to receive a credit, calculated in barrels or Mcf, as applicable, with respect to the amount of any shortfall fee paid by Chevron and may apply such credit against any volumes delivered to us under the applicable agreement in excess of Chevron’s nominated volumes during any of the following four quarters after such credit is earned, after which time any unused credits will expire. The shortfall amounts received under MVCs during the Secondary Term (except for the crude oil terminaling and water handling services) are initially recorded as deferred revenue and recognized as revenue as the credits are utilized, expire, or when the likelihood of Chevron utilizing its remaining credits becomes remote.
At December 31, 2025, deferred revenue included in Accrued liabilities in the accompanying consolidated balance sheet was $6.4 million (December 31, 2024: $2.6 million).
For the years ended December 31, 2025, 2024 and 2023, approximately 97%, 98%, and 99%, respectively, of our revenues were attributable to our fee-based commercial agreements with Chevron, including revenues from third-party volumes contracted with Chevron and delivered to us under these agreements. In 2023, we began providing fee-based services directly to third-party customers. Together with Chevron, we are pursuing strategic relationships with third-party producers and other midstream companies with operations in the Bakken in order to maximize our utilization rates.
Revenues from contracts with customers, including affiliated services and third-party services, on a disaggregated basis are as follows:
|
|
|
|
|
|
|
|
|
|
|
|
|
|
|
Year Ended December 31, |
|
|
|
2025 |
|
|
2024 |
|
|
2023 |
|
(in millions) |
|
|
|
|
|
|
|
|
|
Affiliate services |
|
|
|
|
|
|
|
|
|
Oil and gas gathering services |
|
$ |
721.6 |
|
|
$ |
673.4 |
|
|
$ |
633.8 |
|
Processing and storage services |
|
|
593.7 |
|
|
|
561.1 |
|
|
|
496.0 |
|
Terminaling and export services |
|
|
126.3 |
|
|
|
114.8 |
|
|
|
114.4 |
|
Water gathering and disposal services |
|
|
132.0 |
|
|
|
118.5 |
|
|
|
93.9 |
|
Total affiliate services |
|
$ |
1,573.6 |
|
|
$ |
1,467.8 |
|
|
$ |
1,338.1 |
|
Third-party services |
|
|
43.6 |
|
|
|
24.1 |
|
|
|
8.0 |
|
Total revenues from contracts with customers |
|
$ |
1,617.2 |
|
|
$ |
1,491.9 |
|
|
$ |
1,346.1 |
|
Other income |
|
|
4.1 |
|
|
|
3.6 |
|
|
|
2.5 |
|
Total revenues |
|
$ |
1,621.3 |
|
|
$ |
1,495.5 |
|
|
$ |
1,348.6 |
|
The following table presents third-party pass-through costs for which we recognize revenues in an amount equal to the costs. These pass-through revenues are included in Affiliate services, and the related pass-through costs are included in Operating and maintenance expenses in the accompanying consolidated statements of operations.
|
|
|
|
|
|
|
|
|
|
|
|
|
|
|
Year Ended December 31, |
|
|
|
2025 |
|
|
2024 |
|
|
2023 |
|
(in millions) |
|
|
|
|
|
|
|
|
|
Electricity and other related fees |
|
$ |
58.5 |
|
|
$ |
54.9 |
|
|
$ |
47.8 |
|
Produced water trucking and disposal costs |
|
|
48.0 |
|
|
|
42.9 |
|
|
|
38.5 |
|
Rail transportation costs |
|
|
- |
|
|
|
- |
|
|
|
(3.4 |
) |
Total |
|
$ |
106.5 |
|
|
$ |
97.8 |
|
|
$ |
82.9 |
|
Omnibus and Employee Secondment Agreements
We entered into an omnibus agreement with Chevron under which we pay Chevron on a monthly basis an amount equal to the total allocable costs of Chevron’s employees and contractors, subcontractors or other outside personnel engaged by Chevron and its subsidiaries to the extent such employees and outside personnel perform operational and administrative services for us in support of our assets, plus a specified percentage markup of such amount depending on the type of service provided, as well as an allocable share of direct costs of providing these services.
We also entered into an employee secondment agreement with Chevron under which certain employees of Chevron are seconded to our general partner to provide services with respect to our assets and operations, including executive oversight, business and corporate development, investor relations, communications and public relations, routine and emergency maintenance and repair services, routine operational services, routine administrative services, construction services, and such other operational, commercial and business services that are necessary to develop and execute the Company’s business strategy. On a monthly basis, we pay a secondment fee to Chevron that is intended to cover and reimburse Chevron for the total costs actually incurred by Chevron and its affiliates in connection with employing the seconded employees to the extent such total costs are attributable to the provision of services with respect to the Company’s assets and operations.
For the years ended December 31, 2025, 2024 and 2023, we had the following charges from Chevron included in the operating and maintenance expenses and general and administrative expenses in the accompanying consolidated statement of operations. The classification of these charges between operating and maintenance expenses and general and administrative expenses is based on the fundamental nature of the services being performed for our operations.
|
|
|
|
|
|
|
|
|
|
|
|
|
|
|
Year Ended December 31, |
|
|
|
2025 |
|
|
2024 |
|
|
2023 |
|
(in millions) |
|
|
|
|
|
|
|
|
|
Operating and maintenance expenses |
|
$ |
95.5 |
|
|
$ |
87.9 |
|
|
$ |
79.7 |
|
General and administrative expenses |
|
|
19.2 |
|
|
|
16.6 |
|
|
|
17.5 |
|
Total |
|
$ |
114.7 |
|
|
$ |
104.5 |
|
|
$ |
97.2 |
|
LM4 Agreements
Separately from our commercial agreements with Chevron, effective January 24, 2018, we entered into a gas processing agreement with LM4, a 50/50 joint venture with Targa, under which we deliver natural gas to LM4, and LM4 processes and redelivers certain volumes of residue gas and NGLs resulting from such processing services. The agreement has a 16-year initial term, after which it is automatically renewed for subsequent one-year terms unless terminated by either party. Under this agreement, we pay a processing fee per Mcf of natural gas and reimburse LM4 for our proportionate share of electricity costs. These processing fees are included in Operating and maintenance expenses in the accompanying consolidated statements of operations.
We are entitled to 50% of the available processing capacity of the LM4 gas processing plant. Should Targa not use all of the remaining processing capacity at the plant on any day, such unutilized portion of the available capacity will be available for our use. Regardless of the actual portion of the plant available capacity utilized by each joint venture member during a given period, under the LM4 amended and restated limited liability company agreement, profits and losses and cash distributions of the LM4 joint venture are allocated 50/50 between Targa and us. LM4 was placed in service in 2019.
For the years ended December 31, 2025, 2024 and 2023, we had the following activity related to our agreements with LM4:
|
|
|
|
|
|
|
|
|
|
|
|
|
|
|
Year Ended December 31, |
|
|
|
2025 |
|
|
2024 |
|
|
2023 |
|
(in millions) |
|
|
|
|
|
|
|
|
|
Processing fee incurred |
|
$ |
37.8 |
|
|
$ |
32.6 |
|
|
$ |
24.0 |
|
Earnings from equity investments |
|
$ |
15.9 |
|
|
$ |
14.0 |
|
|
$ |
7.7 |
|
Distributions received from equity investments |
|
$ |
21.4 |
|
|
$ |
17.2 |
|
|
$ |
11.4 |
|
Note 5. Property, Plant and Equipment
Property, plant and equipment, at cost, is as follows:
|
|
|
|
|
|
|
|
|
|
|
|
|
Estimated useful lives |
|
December 31, 2025 |
|
|
December 31, 2024 |
|
(in millions, except for number of years) |
|
|
|
|
|
|
|
|
Gathering assets |
|
|
|
|
|
|
|
|
Pipelines |
|
22 years |
|
$ |
1,935.1 |
|
|
$ |
1,782.7 |
|
Compressors, pumping stations and terminals |
|
22 to 25 years |
|
|
1,204.6 |
|
|
|
1,109.1 |
|
Gas plant assets |
|
|
|
|
|
|
|
|
Pipelines, pipes and valves |
|
22 to 25 years |
|
|
460.0 |
|
|
|
460.0 |
|
Equipment |
|
12 to 30 years |
|
|
431.2 |
|
|
|
428.2 |
|
Processing and fractionation facilities |
|
25 years |
|
|
445.1 |
|
|
|
436.1 |
|
Buildings |
|
35 years |
|
|
182.3 |
|
|
|
182.3 |
|
Logistics facilities and railcars |
|
20 to 25 years |
|
|
411.3 |
|
|
|
409.8 |
|
Storage facilities |
|
20 to 25 years |
|
|
19.9 |
|
|
|
19.9 |
|
Other |
|
20 to 25 years |
|
|
51.5 |
|
|
|
39.0 |
|
Construction-in-progress |
|
N/A |
|
|
233.6 |
|
|
|
250.1 |
|
Total property, plant and equipment, at cost |
|
|
|
|
5,374.6 |
|
|
|
5,117.2 |
|
Accumulated depreciation |
|
|
|
|
(2,004.8 |
) |
|
|
(1,791.8 |
) |
Property, plant and equipment, net |
|
|
|
$ |
3,369.8 |
|
|
$ |
3,325.4 |
|
Note 6. Accrued Liabilities and Other Current Liabilities
Accrued liabilities are as follows:
|
|
|
|
|
|
|
|
|
|
|
December 31, 2025 |
|
|
December 31, 2024 |
|
(in millions) |
|
|
|
|
|
|
Accrued interest |
|
$ |
37.8 |
|
|
$ |
38.6 |
|
Accrued capital expenditures |
|
|
16.3 |
|
|
|
27.1 |
|
Other accruals |
|
|
35.3 |
|
|
|
28.1 |
|
Total |
|
$ |
89.4 |
|
|
$ |
93.8 |
|
Other current liabilities are as follows:
|
|
|
|
|
|
|
|
|
|
|
December 31, 2025 |
|
|
December 31, 2024 |
|
(in millions) |
|
|
|
|
|
|
Property and sales and use tax payable |
|
$ |
13.9 |
|
|
$ |
13.4 |
|
Other current liabilities |
|
|
0.2 |
|
|
|
0.2 |
|
Total |
|
$ |
14.1 |
|
|
$ |
13.6 |
|
Note 7. Debt and Interest Expense
Total long-term debt is as follows:
|
|
|
|
|
|
|
|
|
|
|
December 31, 2025 |
|
|
December 31, 2024 |
|
(in millions) |
|
|
|
|
|
|
Fixed-rate senior notes: |
|
|
|
|
|
|
5.625% due 2026 |
|
$ |
- |
|
|
$ |
800.0 |
|
5.125% due 2028 |
|
|
550.0 |
|
|
|
550.0 |
|
5.875% due 2028 |
|
|
800.0 |
|
|
|
- |
|
6.500% due 2029 |
|
|
600.0 |
|
|
|
600.0 |
|
4.250% due 2030 |
|
|
750.0 |
|
|
|
750.0 |
|
5.500% due 2030 |
|
|
400.0 |
|
|
|
400.0 |
|
Total fixed-rate senior notes |
|
|
3,100.0 |
|
|
|
3,100.0 |
|
Term Loan A facility |
|
|
362.5 |
|
|
|
385.0 |
|
Revolving credit facility |
|
|
338.0 |
|
|
|
15.0 |
|
Total Borrowings |
|
|
3,800.5 |
|
|
|
3,500.0 |
|
Unamortized deferred financing costs and discounts |
|
|
(28.5 |
) |
|
|
(28.1 |
) |
Total debt |
|
|
3,772.0 |
|
|
|
3,471.9 |
|
Less: current maturities of long-term debt |
|
|
32.5 |
|
|
|
22.5 |
|
Total long-term debt |
|
$ |
3,739.5 |
|
|
$ |
3,449.4 |
|
As of December 31, 2025, the maturity profile of total debt, excluding deferred financing costs and discounts, is as follows:
|
|
|
|
|
|
|
|
|
|
|
|
|
|
|
|
|
|
|
|
|
|
|
|
(in millions) |
Total |
|
|
2026 |
|
|
2027 |
|
|
2028 |
|
|
2029 |
|
|
2030 |
|
Fixed-rate senior notes |
$ |
3,100.0 |
|
|
$ |
- |
|
|
$ |
- |
|
|
$ |
1,350.0 |
|
|
$ |
600.0 |
|
|
$ |
1,150.0 |
|
Term Loan facility |
|
362.5 |
|
|
|
32.5 |
|
|
|
330.0 |
|
|
|
- |
|
|
|
- |
|
|
|
- |
|
Revolving credit facility |
|
338.0 |
|
|
|
- |
|
|
|
338.0 |
|
|
|
- |
|
|
|
- |
|
|
|
- |
|
Total debt (excluding interest) |
$ |
3,800.5 |
|
|
$ |
32.5 |
|
|
$ |
668.0 |
|
|
$ |
1,350.0 |
|
|
$ |
600.0 |
|
|
$ |
1,150.0 |
|
Fixed‑Rate Senior Notes
In February 2025, the Partnership issued $800.0 million aggregate principal amount of 5.875% fixed‑rate senior unsecured notes due 2028 to qualified institutional investors. Interest is payable semi‑annually on March 1 and September 1, commencing September 1, 2025. The Partnership used the net proceeds from the issuance of the new notes, along with borrowings under its revolving credit facility, to redeem its outstanding $800.0 million aggregate principal amount of 5.625% fixed‑rate senior unsecured notes due 2026 (the “2026 Notes”). The Partnership redeemed the 2026 Notes on March 5, 2025, and recognized an extinguishment loss of approximately $2.0 million included in Interest expense, net in the accompanying consolidated statement of operations.
In May 2024, the Partnership issued $600.0 million aggregate principal amount of 6.500% fixed‑rate senior unsecured notes due 2029 to qualified institutional investors. Interest is payable semi‑annually on June 1 and December 1. The Partnership used the proceeds to reduce indebtedness outstanding under the Partnership’s revolving credit facility, with the remaining net proceeds for general corporate purposes.
In April 2022, the Partnership issued $400.0 million aggregate principal amount of 5.500% fixed-rate senior unsecured notes due 2030 to qualified institutional investors. Interest is payable semi‑annually on April 15 and October 15. The Partnership used the proceeds to repay the borrowings under its revolving credit facility used to finance the 2022 repurchase transaction (see Note 3, Equity Transactions).
In August 2021, the Partnership issued $750.0 million aggregate principal amount of 4.250% fixed‑rate senior unsecured notes due 2030 to qualified institutional investors. Interest is payable semi‑annually on February 15 and August 15. The Partnership used the proceeds to fund a 2021 repurchase transaction.
In December 2019, the Partnership issued $550.0 million aggregate principal amount of 5.125% fixed‑rate senior unsecured notes due 2028 to qualified institutional investors. Interest is payable semi‑annually on June 15 and December 15. The Partnership used the net proceeds to finance the acquisition of HIP, including to repay borrowings under HIP’s credit facilities, and pay related fees and expenses.
At December 31, 2025 and 2024, the Partnership’s fixed-rate senior unsecured notes had a weighted average interest rate of 5.4% for both years.
Each of the indentures for the senior unsecured notes described above contains covenants that the Partnership considers to be customary. On July 24, 2025 (the “Investment Grade Rating Date”), the Partnership received an investment grade rating from S&P Global Ratings (“S&P”). S&P assigned a rating of ‘BBB-’ to the Partnership’s unsecured debt and raised the Partnership’s issuer level credit rating to ‘BBB-’, with a stable outlook. As a result of this investment grade rating, the Partnership is not required to comply with certain restrictive covenants set forth in the unsecured notes indentures, including those related to (i) declaring or paying any dividend or making any other restricted payments; (ii) transfer or sale of assets or subsidiary stock; (iii) incurrence of additional debt; (iv) restricted investments; and (v) affiliate transactions. As of December 31, 2025, we were in compliance with all debt covenants under the indentures.
In addition, the covenants included in the indentures governing the senior unsecured notes contain provisions that allow the Company to satisfy the Partnership’s reporting obligations under the indentures, as long as any such financial information of the Company contains information reasonably sufficient to identify the material differences, if any, between the financial information of the Company, on the one hand, and the Partnership and its subsidiaries on a stand-alone basis, on the other hand, and the Company does not directly own capital stock of any person other than the Partnership and its subsidiaries, or material business operations that would not be consolidated with the financial results of the Partnership and its subsidiaries. The Company is a holding company and has no independent assets or operations. Other than the interest in the Partnership and the effect of federal and state income taxes that are recognized at the Company level, there are no material differences between the consolidated financial statements of the Partnership and the consolidated financial statements of the Company.
Credit Facilities
As of December 31, 2025, the Partnership had $1.4 billion senior unsecured credit facilities (the “Credit Facilities”) consisting of a $1.0 billion five-year revolving credit facility and a $400.0 million five‑year Term Loan A facility. The Credit Facilities mature in July 2027. Facility fees accrue on the total capacity of the revolving credit facility. Borrowings under the five-year Term Loan A facility generally bear interest at Secured Overnight Financing Rate (“SOFR”) plus the applicable margin that, prior to the Investment Grade Rating Date, ranged from 1.65% to 2.55%, while the applicable margin for the five‑year syndicated revolving credit facility ranged from 1.375% to 2.050%. As a result of the investment grade rating, on and after the Investment Grade Rating Date, borrowings under the Partnership’s five-year Term Loan A facility bear interest at SOFR plus the applicable margin ranging from 1.10% to 1.85%, while the applicable margin for the five-year syndicated revolving credit facility ranges from 1.00% to 1.60%. On and after the Investment Grade Rating Date, pricing levels for the facility fee and interest rate margins are based on the Partnership’s Designated Rating (as defined in the Credit Facilities). At December 31, 2025, borrowings of $338.0 million were drawn and outstanding under the Partnership’s revolving credit facility, and borrowings of $362.5 million, excluding deferred issuance costs, were drawn and outstanding under the Partnership’s Term Loan A facility.
The Credit Facilities can be used for borrowings and letters of credit for general corporate purposes. After the Investment Grade Rating Date, each of the guarantors was released from its obligations under the guarantee agreement, each of the loan parties was released from its obligations under the security documents to which it was a party and all liens granted to the administrative agent by the loan parties on any collateral were released. Additionally, after the Investment Grade Rating Date, the covenant that requires the Partnership to maintain a ratio of secured debt to Consolidated EBITDA (as defined in the Credit Facilities) for the prior four fiscal quarters of not greater than 4.00 to 1.00 as of the last day of each fiscal quarter fell away. The Credit Facilities contain representations and warranties, affirmative and negative covenants and events of default that the Partnership considers to be customary for an agreement of this type, including a covenant that requires the Partnership to maintain a ratio of total debt to Consolidated EBITDA (as defined in the Credit Facilities) for the prior four fiscal quarters of not greater than 5.00 to 1.00 as of the last day of each fiscal quarter (5.50 to 1.00 during the specified period following certain acquisitions). As of December 31, 2025, the Partnership was in compliance with this financial covenant.
Fair Value Measurement
At December 31, 2025, our total debt had a carrying value of $3,772.0 million and had a fair value of approximately $3,832.6 million, based on Level 2 inputs in the fair value measurement hierarchy. The carrying value of the amounts under the Term Loan A facility and revolving credit facility at December 31, 2025, approximated their fair value. Any changes in interest rates do not impact cash outflows associated with fixed rate interest payments or settlement of debt principal, unless a debt instrument is repurchased prior to maturity.
Interest Paid
The total amount of interest paid on all fixed-rate senior notes and credit facilities, including facility fees, during the years ended December 31, 2025, 2024 and 2023 was $214.2 million, $191.6 million and $170.6 million, respectively.
Note 8. Partners’ Capital and Distributions
Shares Outstanding
As of December 31, 2025, our Sponsor and its affiliates collectively held 449,000 Class A Shares (economic and voting) and 78,283,296 Class B Shares (non-economic, voting only) of the Company, and 78,283,296 Class B Units of the Partnership. Class B Units of the Partnership together with the equal number of Class B Shares of the Company are convertible to Class A Shares of the Company on a one-for-one basis.
The changes in the number of shares of the Company outstanding from December 31, 2022 through December 31, 2025 are as follows:
|
|
|
|
|
|
|
|
|
|
|
|
|
|
|
|
|
|
|
|
Class A Shares |
|
|
|
|
|
|
|
|
|
|
|
Public |
|
Sponsors |
|
|
Total Class A Shares |
|
|
Class B Shares Sponsors |
|
|
Total Class A and Class B Shares |
|
Balance, December 31, 2022 |
|
43,104,846 |
|
|
898,000 |
|
|
|
44,002,846 |
|
|
|
195,847,606 |
|
|
|
239,850,452 |
|
Equity-based compensation |
|
99,801 |
|
|
- |
|
|
|
99,801 |
|
|
|
- |
|
|
|
99,801 |
|
Repurchase Transaction - March 2023 |
|
- |
|
|
- |
|
|
|
- |
|
|
|
(3,619,254 |
) |
|
|
(3,619,254 |
) |
Equity offering transaction - May 2023 |
|
12,765,000 |
|
|
- |
|
|
|
12,765,000 |
|
|
|
(12,765,000 |
) |
|
|
- |
|
Repurchase Transaction - June 2023 |
|
- |
|
|
- |
|
|
|
- |
|
|
|
(3,350,084 |
) |
|
|
(3,350,084 |
) |
Equity offering transaction - August 2023 |
|
11,500,000 |
|
|
- |
|
|
|
11,500,000 |
|
|
|
(11,500,000 |
) |
|
|
- |
|
Repurchase Transaction - September 2023 |
|
- |
|
|
- |
|
|
|
- |
|
|
|
(3,301,420 |
) |
|
|
(3,301,420 |
) |
Repurchase Transaction - November 2023 |
|
- |
|
|
- |
|
|
|
- |
|
|
|
(3,370,407 |
) |
|
|
(3,370,407 |
) |
Balance, December 31, 2023 |
|
67,469,647 |
|
|
898,000 |
|
|
|
68,367,647 |
|
|
|
157,941,441 |
|
|
|
226,309,088 |
|
Equity-based compensation |
|
69,253 |
|
|
- |
|
|
|
69,253 |
|
|
|
- |
|
|
|
69,253 |
|
Equity offering transaction - February 2024 |
|
11,500,000 |
|
|
- |
|
|
|
11,500,000 |
|
|
|
(11,500,000 |
) |
|
|
- |
|
Repurchase Transaction - March 2024 |
|
- |
|
|
- |
|
|
|
- |
|
|
|
(2,816,901 |
) |
|
|
(2,816,901 |
) |
Equity offering transaction - May 2024 |
|
11,500,000 |
|
|
- |
|
|
|
11,500,000 |
|
|
|
(11,500,000 |
) |
|
|
- |
|
Repurchase Transaction - June 2024 |
|
- |
|
|
- |
|
|
|
- |
|
|
|
(2,724,052 |
) |
|
|
(2,724,052 |
) |
Equity offering transaction - September 2024 |
|
12,650,000 |
|
|
- |
|
|
|
12,650,000 |
|
|
|
(12,650,000 |
) |
|
|
- |
|
Repurchase Transaction - September 2024 |
|
- |
|
|
- |
|
|
|
- |
|
|
|
(2,823,262 |
) |
|
|
(2,823,262 |
) |
Balance, December 31, 2024 |
|
103,188,900 |
|
|
898,000 |
|
|
|
104,086,900 |
|
|
|
113,927,226 |
|
|
|
218,014,126 |
|
Equity-based compensation |
|
66,477 |
|
|
- |
|
|
|
66,477 |
|
|
|
- |
|
|
|
66,477 |
|
Repurchase Transaction - January 2025 |
|
- |
|
|
- |
|
|
|
- |
|
|
|
(2,572,677 |
) |
|
|
(2,572,677 |
) |
Equity offering transaction - February 2025 |
|
12,650,000 |
|
|
- |
|
|
|
12,650,000 |
|
|
|
(12,650,000 |
) |
|
|
- |
|
Repurchase Transaction - May 2025 |
|
(267,532 |
) |
|
- |
|
|
|
(267,532 |
) |
|
|
(5,151,842 |
) |
|
|
(5,419,374 |
) |
Equity offering transaction - May 2025 |
|
15,022,517 |
|
|
(449,000 |
) |
|
|
14,573,517 |
|
|
|
(14,573,517 |
) |
|
|
- |
|
Repurchase Transaction - August 2025 |
|
(1,706,118 |
) |
|
- |
|
|
|
(1,706,118 |
) |
|
|
(695,894 |
) |
|
|
(2,402,012 |
) |
Balance, December 31, 2025 |
|
128,954,244 |
|
|
449,000 |
|
|
|
129,403,244 |
|
|
|
78,283,296 |
|
|
|
207,686,540 |
|
Distributions
Our partnership agreement requires that, within 45 days after the end of each quarter, we distribute all of our available cash to shareholders of record on the applicable record date. The following table details the distributions declared and/or paid for the periods presented:
|
|
|
|
|
|
|
|
|
Period |
|
Record Date |
|
Distribution Date |
|
Distribution per Class A Share |
|
First Quarter 2023 |
|
May 4, 2023 |
|
May 12, 2023 |
|
$ |
0.5851 |
|
Second Quarter 2023 |
|
August 3, 2023 |
|
August 14, 2023 |
|
$ |
0.6011 |
|
Third Quarter 2023 |
|
November 2, 2023 |
|
November 14, 2023 |
|
$ |
0.6175 |
|
Fourth Quarter 2023 |
|
February 8, 2024 |
|
February 14, 2024 |
|
$ |
0.6343 |
|
First Quarter 2024 |
|
May 2, 2024 |
|
May 14, 2024 |
|
$ |
0.6516 |
|
Second Quarter 2024 |
|
August 8, 2024 |
|
August 14, 2024 |
|
$ |
0.6677 |
|
Third Quarter 2024 |
|
November 7, 2024 |
|
November 14, 2024 |
|
$ |
0.6846 |
|
Fourth Quarter 2024 |
|
February 6, 2025 |
|
February 14, 2025 |
|
$ |
0.7012 |
|
First Quarter 2025 |
|
May 8, 2025 |
|
May 14, 2025 |
|
$ |
0.7098 |
|
Second Quarter 2025 |
|
August 7, 2025 |
|
August 14, 2025 |
|
$ |
0.7370 |
|
Third Quarter 2025 |
|
November 6, 2025 |
|
November 14, 2025 |
|
$ |
0.7548 |
|
Fourth Quarter 2025(1) |
|
February 5, 2026 |
|
February 13, 2026 |
|
$ |
0.7641 |
|
(1)For more information, see Note 14, Subsequent Events.
Note 9. Earnings per Share
We calculate earnings per Class A Share as we do not have any other participating securities. Substantially all of income tax expense is attributed to earnings of Class A Shares reflective of our organizational structure. Class B Units of the Partnership together with the equal number of Class B Shares of the Company are convertible to Class A Shares of the Company on a one-for-one basis. In addition, our restricted equity-based awards may have a dilutive effect on our earnings per share. Diluted earnings per Class A Share are calculated using the “treasury stock method” or “if-converted method”, whichever is more dilutive.
|
|
|
|
|
|
|
|
|
|
|
|
|
|
|
Year Ended December 31, |
|
(in millions, except per share amounts) |
|
2025 |
|
|
2024 |
|
|
2023 |
|
Net income |
|
|
684.6 |
|
|
|
659.0 |
|
|
|
607.7 |
|
Less: Net income attributable to noncontrolling interest |
|
|
331.7 |
|
|
|
435.9 |
|
|
|
489.1 |
|
Net income attributable to Hess Midstream LP |
|
|
352.9 |
|
|
|
223.1 |
|
|
|
118.6 |
|
Net income attributable to Hess Midstream LP per Class A share: |
|
|
|
|
|
|
|
|
|
Basic: |
|
$ |
2.87 |
|
|
$ |
2.51 |
|
|
$ |
2.11 |
|
Diluted: |
|
$ |
2.86 |
|
|
$ |
2.49 |
|
|
$ |
2.08 |
|
Weighted average Class A shares outstanding: |
|
|
|
|
|
|
|
|
|
Basic: |
|
|
123.1 |
|
|
|
89.0 |
|
|
|
56.2 |
|
Diluted: |
|
|
123.1 |
|
|
|
89.0 |
|
|
|
56.3 |
|
For the year ended December 31, 2025, the weighted average number of Class A Shares outstanding included 20,979 dilutive restricted shares (2024: 31,426 shares; 2023: 40,210 shares).
In computing the dilutive effect, if any, of an exchange of Class B Units of the Partnership together with the equal number of Class B Shares of the Company to Class A Shares of the Company, net income attributable to Class A shareholders is adjusted, including for additional income tax expense, due to elimination of the noncontrolling interest associated with Class B Units of the Partnership. For the years ended December 31, 2024 and 2023, the “if-converted” method was more dilutive. A reconciliation of the numerator and the denominator of the diluted earnings per Class A Share calculation under the “if-converted” method, is presented below:
|
|
|
|
|
|
|
|
|
Year Ended December 31, |
|
|
2025 |
|
2024 |
|
2023 |
(in millions, except per share data) |
|
|
|
|
|
|
Diluted net income per share |
|
|
|
|
|
|
Numerator: |
|
|
|
|
|
|
Net income attributable to Hess Midstream LP |
|
$352.9 |
|
$223.1 |
|
$118.6 |
Effect of exchange of Class B Units of the Partnership and the equal number of Class B Shares of the Company to Class A Shares of the Company |
|
331.7 |
|
435.9 |
|
489.1 |
Effect of income tax expense on additional income attributable to Hess Midstream LP(1) |
|
(80.9) |
|
(106.3) |
|
(119.3) |
Diluted net income attributable to Hess Midstream LP |
|
$603.7 |
|
$552.7 |
|
$488.4 |
Denominator: |
|
|
|
|
|
|
Basic weighted average Class A Shares outstanding |
|
123.1 |
|
89.0 |
|
56.2 |
Effect of dilutive securities: |
|
|
|
|
|
|
Weighted average Class B Units/Shares |
|
88.1 |
|
132.8 |
|
177.9 |
Restricted equity-based awards |
|
- |
|
- |
|
0.1 |
Diluted weighted average shares outstanding |
|
211.2 |
|
221.8 |
|
234.2 |
Diluted net income attributable to Hess Midstream LP per Class A Share |
|
$2.86 |
|
$2.49 |
|
$2.08 |
(1)Income tax effect is calculated assuming 24.39% blended U.S. federal and state income tax rate.
Note 10. Concentration of Credit Risk
As of December 31, 2025 and 2024, Chevron and its affiliates represented approximately 96% and 97%, respectively, of accounts receivable from contracts with customers. Total revenues attributable to Chevron for the years ended December 31, 2025, 2024 and 2023 were approximately 97%, 98%, and 99%, respectively.
Note 11. Commitments and Contingencies
Environmental Contingencies
The Company is subject to federal, state and local laws and regulations relating to the environment. As of December 31, 2025 our reserves for all estimated remediation liabilities were $1.4 million in Accrued liabilities and $0.9 million in Other noncurrent liabilities, each in the accompanying consolidated balance sheet, compared with $1.9 million and $1.4 million, respectively, as of December 31, 2024.
Legal Proceedings
As of December 31, 2025 and 2024, we did not have material accrued liabilities for legal contingencies. Based on currently available information, we believe it is remote that the outcome of known matters would have a material adverse impact on our financial condition, results of operations or cash flows.
Lease and Purchase Obligations
As of December 31, 2025 and 2024, we did not have material lease obligations.
As of December 31, 2025, we did not have material unconditional purchase commitments for the year ending December 31, 2026, or for any subsequent years thereafter.
Note 12. Segments
Our operations are located in the United States and are organized into three reportable segments: (i) gathering, (ii) processing and storage and (iii) terminaling and export. Our reportable segments comprise the structure used by our Chief Executive Officer and Chief Financial Officer, who, collectively, have been determined to be our Chief Operating Decision Maker (“CODM”) to make key operating decisions and assess performance. These segments are strategic business units with differing products and services. Interest and Other includes certain functional departments that do not recognize revenues. The accounting policies of the segments are identical to those described in Note 2, Summary of Significant Accounting Policies and Basis of Presentation.
Our CODM evaluates the segments’ operating performance based on Adjusted EBITDA, defined as net income (loss) before interest expense, income tax expense (benefit), and depreciation and amortization, as further adjusted for other non‑cash, non‑recurring items, if applicable. For all of the segments, the CODM uses segment Adjusted EBITDA in the annual budgeting and monthly forecasting process. The CODM considers budget-to-current forecast and prior forecast-to-current forecast variances for Adjusted EBITDA on a monthly basis for evaluating performance of each segment and making decisions about allocating capital and other resources to each segment.
Gathering. Our gathering segment consists of the following assets:
•Natural Gas Gathering and Compression. A natural gas gathering and compression system located primarily in McKenzie, Williams and Mountrail Counties, North Dakota connecting Chevron and third‑party owned or operated wells to the Tioga Gas Plant, LM4 gas processing plant, and third‑party pipeline facilities. The system also includes the Hawkeye Gas Facility.
•Crude Oil Gathering: A crude oil gathering system located primarily in McKenzie, Williams, and Mountrail Counties, North Dakota, connecting Chevron and third‑party owned or operated wells to the Ramberg Terminal Facility and the Johnson’s Corner Header System. The system also includes the Hawkeye Oil Facility.
•Produced Water Gathering and Disposal. A produced water gathering system and disposal facilities located primarily in Williams and Mountrail Counties, North Dakota.
Processing and Storage. Our processing and storage segment consists of the following assets:
•Tioga Gas Plant (TGP). A natural gas processing and fractionation plant located in Tioga, North Dakota.
•Mentor Storage Terminal. A propane storage cavern and rail and truck loading and unloading facility located in Mentor, Minnesota.
•Equity Investment in LM4 Joint Venture. The Partnership’s 50% equity method investment in LM4 joint venture that owns a natural gas processing plant located in McKenzie County, North Dakota.
Terminaling and Export. Our terminaling and export segment consists of the following assets:
•Ramberg Terminal Facility. A crude oil pipeline and truck receipt terminal located in Williams County, North Dakota that is capable of delivering crude oil into an interconnecting pipeline for transportation to the Tioga Rail Terminal, Dakota Access Pipeline (“DAPL”) and other third‑party pipelines and storage facilities.
•Tioga Rail Terminal. A crude oil and NGL rail loading terminal in Tioga, North Dakota that is connected to the Tioga Gas Plant, the Ramberg Terminal Facility and our crude oil gathering system.
•Crude Oil Rail Cars. A total of 550 crude oil rail cars, constructed to the DOT‑117 safety standards, which we operate as unit trains consisting of approximately 100 to 110 crude oil rail cars.
•Johnson’s Corner Header System. An approximately six‑mile crude oil pipeline header system located in McKenzie County, North Dakota that receives crude oil by pipeline from Chevron and third parties and delivers crude oil to DAPL and other third‑party interstate pipeline systems.
•Other DAPL Connections. Various connections into DAPL that receive crude oil by pipeline from the crude oil gathering system for delivery into DAPL.
The following tables reflect certain financial data for each reportable segment:
|
|
|
|
|
|
|
|
|
|
|
|
|
|
|
|
|
|
|
|
|
|
|
|
|
|
|
Gathering |
|
|
Processing and Storage |
|
|
Terminaling and Export |
|
|
Total Reportable Segments |
|
|
Interest and Other |
|
|
Consolidated |
|
(in millions) |
|
|
|
|
|
|
|
|
|
|
|
|
|
|
|
|
|
|
For the Year Ended December 31, 2025 |
|
|
|
|
|
|
|
|
|
|
|
|
|
|
|
|
|
|
Revenues and other income |
|
$ |
870.6 |
|
|
$ |
620.0 |
|
|
$ |
130.7 |
|
|
$ |
1,621.3 |
|
|
$ |
- |
|
|
$ |
1,621.3 |
|
Operating and maintenance expenses (exclusive of depreciation shown separately below) |
|
|
216.0 |
|
|
|
119.4 |
|
|
|
35.2 |
|
|
|
370.6 |
|
|
|
- |
|
|
|
370.6 |
|
Depreciation expense |
|
|
134.6 |
|
|
|
62.0 |
|
|
|
17.5 |
|
|
|
214.1 |
|
|
|
- |
|
|
|
214.1 |
|
General and administrative expenses |
|
|
11.2 |
|
|
|
6.9 |
|
|
|
1.1 |
|
|
|
19.2 |
|
|
|
9.3 |
|
|
|
28.5 |
|
Income from equity investments |
|
|
- |
|
|
|
15.9 |
|
|
|
- |
|
|
|
15.9 |
|
|
|
- |
|
|
|
15.9 |
|
Interest expense, net |
|
|
- |
|
|
|
- |
|
|
|
- |
|
|
|
- |
|
|
|
225.6 |
|
|
|
225.6 |
|
Income tax expense |
|
|
- |
|
|
|
- |
|
|
|
- |
|
|
|
- |
|
|
|
113.8 |
|
|
|
113.8 |
|
Adjusted EBITDA |
|
|
643.4 |
|
|
|
509.6 |
|
|
|
94.4 |
|
|
|
1,247.4 |
|
|
|
|
|
|
|
Capital expenditures |
|
|
231.4 |
|
|
|
15.1 |
|
|
|
1.0 |
|
|
|
247.5 |
|
|
|
|
|
|
|
|
|
|
|
|
|
|
|
|
|
|
|
|
|
|
|
|
|
|
|
|
Gathering |
|
|
Processing and Storage |
|
|
Terminaling and Export |
|
|
Total Reportable Segments |
|
|
Interest and Other |
|
|
Consolidated |
|
(in millions) |
|
|
|
|
|
|
|
|
|
|
|
|
|
|
|
|
|
|
For the Year Ended December 31, 2024 |
|
|
|
|
|
|
|
|
|
|
|
|
|
|
|
|
|
|
Revenues and other income |
|
$ |
799.1 |
|
|
$ |
577.7 |
|
|
$ |
118.7 |
|
|
$ |
1,495.5 |
|
|
$ |
- |
|
|
$ |
1,495.5 |
|
Operating and maintenance expenses (exclusive of depreciation shown separately below) |
|
|
203.5 |
|
|
|
112.9 |
|
|
|
30.9 |
|
|
|
347.3 |
|
|
|
- |
|
|
|
347.3 |
|
Depreciation expense |
|
|
126.7 |
|
|
|
59.1 |
|
|
|
17.3 |
|
|
|
203.1 |
|
|
|
- |
|
|
|
203.1 |
|
General and administrative expenses |
|
|
10.3 |
|
|
|
5.3 |
|
|
|
1.0 |
|
|
|
16.6 |
|
|
|
9.5 |
|
|
|
26.1 |
|
Income from equity investments |
|
|
- |
|
|
|
14.0 |
|
|
|
- |
|
|
|
14.0 |
|
|
|
- |
|
|
|
14.0 |
|
Interest expense, net |
|
|
- |
|
|
|
- |
|
|
|
- |
|
|
|
- |
|
|
|
202.2 |
|
|
|
202.2 |
|
Income tax expense |
|
|
- |
|
|
|
- |
|
|
|
- |
|
|
|
- |
|
|
|
71.8 |
|
|
|
71.8 |
|
Adjusted EBITDA |
|
|
585.3 |
|
|
|
473.5 |
|
|
|
86.8 |
|
|
|
1,145.6 |
|
|
|
|
|
|
|
Capital expenditures |
|
|
270.2 |
|
|
|
17.6 |
|
|
|
0.7 |
|
|
|
288.5 |
|
|
|
|
|
|
|
|
|
|
|
|
|
|
|
|
|
|
|
|
|
|
|
|
|
|
|
|
Gathering |
|
|
Processing and Storage |
|
|
Terminaling and Export |
|
|
Total Reportable Segments |
|
|
Interest and Other |
|
|
Consolidated |
|
(in millions) |
|
|
|
|
|
|
|
|
|
|
|
|
|
|
|
|
|
|
For the Year Ended December 31, 2023 |
|
|
|
|
|
|
|
|
|
|
|
|
|
|
|
|
|
|
Revenues and other income |
|
$ |
730.0 |
|
|
$ |
501.7 |
|
|
$ |
116.9 |
|
|
$ |
1,348.6 |
|
|
$ |
- |
|
|
$ |
1,348.6 |
|
Operating and maintenance expenses (exclusive of depreciation shown separately below) |
|
|
185.3 |
|
|
|
99.0 |
|
|
|
28.7 |
|
|
|
313.0 |
|
|
|
- |
|
|
|
313.0 |
|
Depreciation expense |
|
|
115.6 |
|
|
|
59.9 |
|
|
|
17.0 |
|
|
|
192.5 |
|
|
|
- |
|
|
|
192.5 |
|
General and administrative expenses |
|
|
10.9 |
|
|
|
5.3 |
|
|
|
1.3 |
|
|
|
17.5 |
|
|
|
8.7 |
|
|
|
26.2 |
|
Income from equity investments |
|
|
- |
|
|
|
7.7 |
|
|
|
- |
|
|
|
7.7 |
|
|
|
- |
|
|
|
7.7 |
|
Interest expense, net |
|
|
- |
|
|
|
- |
|
|
|
- |
|
|
|
- |
|
|
|
179.0 |
|
|
|
179.0 |
|
Income tax expense |
|
|
- |
|
|
|
- |
|
|
|
- |
|
|
|
- |
|
|
|
37.9 |
|
|
|
37.9 |
|
Adjusted EBITDA |
|
|
533.8 |
|
|
|
405.1 |
|
|
|
86.9 |
|
|
|
1,025.8 |
|
|
|
|
|
|
|
Capital expenditures |
|
|
224.5 |
|
|
|
11.2 |
|
|
|
10.0 |
|
|
|
245.7 |
|
|
|
|
|
|
|
The following table presents a reconciliation of reportable segment Adjusted EBITDA to income before income tax expense:
|
|
|
|
|
|
|
|
|
|
|
|
|
|
|
Year Ended December 31, |
|
(in millions) |
|
2025 |
|
|
2024 |
|
|
2023 |
|
Reconciliation of reportable segment Adjusted EBITDA to income before income tax expense: |
|
|
|
|
|
|
|
|
|
Total reportable segment Adjusted EBITDA |
|
$ |
1,247.4 |
|
|
$ |
1,145.6 |
|
|
$ |
1,025.8 |
|
Less: |
|
|
|
|
|
|
|
|
|
Depreciation expense |
|
|
214.1 |
|
|
|
203.1 |
|
|
|
192.5 |
|
Unallocated general and administrative expenses |
|
|
9.3 |
|
|
|
9.5 |
|
|
|
8.7 |
|
Interest expense, net |
|
|
225.6 |
|
|
|
202.2 |
|
|
|
179.0 |
|
Income before income tax expense |
|
$ |
798.4 |
|
|
$ |
730.8 |
|
|
$ |
645.6 |
|
Total assets for reportable segments are as follows:
|
|
|
|
|
|
|
|
|
|
|
|
|
|
|
December 31, 2025 |
|
|
December 31, 2024 |
|
(in millions) |
|
|
|
|
|
|
Gathering |
|
$ |
2,413.7 |
|
|
$ |
2,299.0 |
|
Processing and Storage(1) |
|
|
962.8 |
|
|
|
1,010.9 |
|
Terminaling and Export |
|
|
230.8 |
|
|
|
248.1 |
|
Total reportable segments assets |
|
|
3,607.3 |
|
|
|
3,558.0 |
|
Interest and Other |
|
|
781.0 |
|
|
|
593.0 |
|
Total consolidated assets |
|
$ |
4,388.3 |
|
|
$ |
4,151.0 |
|
(1)Includes investment in equity investees of $81.5 million as of December 31, 2025 and $87.0 million as of December 31, 2024.
Note 13. Income Taxes
Although the Company is a Delaware limited partnership, we are subject to corporate income tax on our share of the Partnership’s earnings because of our election to be treated as a corporation for U.S. federal and state income tax purposes. The provision for income taxes consisted of:
|
|
|
|
|
|
|
|
|
|
|
|
|
|
|
Year Ended December 31, |
|
(in millions) |
|
2025 |
|
|
2024 |
|
|
2023 |
|
Federal |
|
|
|
|
|
|
|
|
|
Current |
|
$ |
0.2 |
|
|
$ |
0.2 |
|
|
$ |
0.1 |
|
Deferred taxes and other accruals |
|
|
93.6 |
|
|
|
59.1 |
|
|
|
31.2 |
|
State |
|
|
20.0 |
|
|
|
12.5 |
|
|
|
6.6 |
|
Total provision for income taxes |
|
$ |
113.8 |
|
|
$ |
71.8 |
|
|
$ |
37.9 |
|
The reconciliation between the U.S. statutory federal income tax rate and the Company’s effective income tax rate for the year ended December 31, 2025, in accordance with ASU 2023-09 guidance is as follows:
|
|
|
|
|
|
|
|
|
|
|
|
Year Ended December 31, 2025 |
|
|
Amount |
|
|
Percent |
U.S. statutory rate |
|
$ |
167.7 |
|
|
|
21.0 |
|
% |
Noncontrolling interest in partnership |
|
|
(69.6 |
) |
|
|
(8.7 |
) |
|
State income taxes, net of federal income tax(1) |
|
|
15.7 |
|
|
|
2.0 |
|
|
Effective rate |
|
$ |
113.8 |
|
|
|
14.3 |
|
% |
(1) State taxes in North Dakota made up the majority (greater than 50%) of the tax effect in this category.
The reconciliation between the U.S. statutory federal income tax rate and the Company’s effective income tax rate for the years ended December 31, 2024 and 2023, as previously reported, is as follows:
|
|
|
|
|
|
|
|
|
|
|
|
|
Year Ended December 31, |
|
|
2024 |
|
2023 |
U.S. statutory rate |
|
|
21.0 |
|
% |
|
|
21.0 |
|
% |
Noncontrolling interest in partnership |
|
|
(12.5 |
) |
|
|
|
(15.9 |
) |
|
State income taxes, net of federal income tax |
|
|
1.4 |
|
|
|
|
0.8 |
|
|
Effective rate |
|
|
9.9 |
|
% |
|
|
5.9 |
|
% |
As a result of the equity offering and unit repurchase transactions (see Note 3, Equity Transactions), we recognized an additional deferred tax asset in the total amount of $305.0 million (2024: $329.8 million) related to the change in the temporary difference between the carrying amount and the tax basis of our investment in the Partnership. The effect of recognizing the additional deferred tax asset was included in Class A shareholders’ equity balance in the accompanying consolidated statement of changes in partners’ capital due to the transactions being characterized as transactions among or with shareholders.
The components of deferred tax assets and liabilities are as follows:
|
|
|
|
|
|
|
|
|
|
|
December 31, |
|
|
|
2025 |
|
|
2024 |
|
(in millions) |
|
|
|
|
|
|
Deferred tax liabilities |
|
|
|
|
|
|
Investments |
|
$ |
(0.5 |
) |
|
$ |
(0.5 |
) |
Total deferred tax liabilities |
|
|
(0.5 |
) |
|
|
(0.5 |
) |
Deferred tax assets |
|
|
|
|
|
|
Investments |
|
|
650.3 |
|
|
|
514.5 |
|
Net operating loss carryforwards |
|
|
123.6 |
|
|
|
68.1 |
|
Total deferred tax assets |
|
|
773.9 |
|
|
|
582.6 |
|
Net deferred tax assets (liabilities) |
|
$ |
773.4 |
|
|
$ |
582.1 |
|
At December 31, 2025, we have recognized a deferred tax asset of $102.5 million related to U.S. federal net operating loss carryforwards which do not expire and $21.1 million related to U.S. state net operating loss carryforwards which begin to expire in 2029. We have no unrecognized tax benefits or interest and penalties related to tax liabilities recorded in the financial statements. For the years presented, we earned all net income before taxes in the United States. We file income tax returns in the U.S. and various states. During the years presented, we did not have any material federal or state income tax payments. We are not subject to corporate income tax examination for years prior to 2022.
Note 14. Subsequent Events
On January 26, 2026, the board of directors of our general partner declared a quarterly cash distribution of $0.7641 per Class A Share for the quarter ended December 31, 2025. The distribution was paid on February 13, 2026 to shareholders of record as of the close of business on February 5, 2026. On February 13, 2026, the Partnership also made a distribution of $0.7641 per Class B Unit of the Partnership to the Sponsor.
ITEM 9. CHANGES IN AND DISAGREEMENTS WITH ACCOUNTANTS ON ACCOUNTING AND FINANCIAL DISCLOSURE
None.
ITEM 9A. CONTROLS AND PROCEDURES
Evaluation of Disclosure Controls and Procedures
Based upon their evaluation of the Company’s disclosure controls and procedures (as defined in Exchange Act Rules 13a‑15(e) and 15d‑15(e)) as of December 31, 2025, Jonathan C. Stein, Chief Executive Officer, and Michael J. Chadwick, Chief Financial Officer, concluded that these disclosure controls and procedures were effective as of December 31, 2025.
Changes in Internal Control over Financial Reporting
There was no change in internal control over financial reporting, as defined in Rules 13a‑15(f) and 15d‑15(f) under the Exchange Act, in the quarter ended December 31, 2025 that has materially affected, or is reasonably likely to materially affect, the Company’s internal control over financial reporting.
Management’s Report on Internal Control over Financial Reporting
Our management is responsible for establishing and maintaining adequate internal control over financial reporting, as such term is defined in Exchange Act Rules 13a‑15(f). Under the supervision and with the participation of our management, including our principal executive officer and principal financial officer, we conducted an evaluation of the effectiveness of our internal control over financial reporting, as required by Section 404 of the Sarbanes‑Oxley Act, based on the framework in Internal Control—Integrated Framework issued by the Committee of Sponsoring Organizations of the Treadway Commission (2013 framework). Based on our evaluation, management concluded that our internal control over financial reporting was effective as of December 31, 2025.
The effectiveness of the Company’s internal control over financial reporting as of December 31, 2025 has been audited by PricewaterhouseCoopers LLP, an independent registered public accounting firm, as stated in their report, which is included in Item 8. Financial Statements and Supplementary Data of this Annual Report on Form 10‑K.
ITEM 9B. Other Information
During the three months ended December 31, 2025, none of our directors or officers (as defined in Rule 16a-1(f) under the Exchange Act) adopted or terminated a “Rule 10b5-1 trading arrangement” or “non-Rule 10b5-1 trading arrangement,” as each term is defined in Item 408(a) of Regulation S-K.
ITEM 9C. DISCLOSURE REGARDING FOREIGN JURISDICTIONS THAT PREVENT INSPECTIONS
Not applicable.
PART III
ITEM 10. DIRECTORS, EXECUTIVE OFFICERS AND CORPORATE GOVERNANCE
Management of Hess Midstream LP
We are managed by the directors and officers of Hess Midstream GP LLC (“GP LLC”), the general partner of our general partner. We sometimes refer to the directors and officers of GP LLC in this Annual Report on Form 10‑K as our directors and officers. Because our general partner is a limited partnership, we are managed by the directors and executive officers of its general partner, GP LLC, a wholly owned subsidiary of HIP GP LLC, a wholly owned subsidiary of Chevron. Our shareholders are not entitled to elect our general partner, the general partner of our general partner, or the directors on its board of directors, or directly or indirectly participate in its management or operations. Chevron has the right to nominate up to eight individuals to serve on the board of directors of GP LLC (the “Company Board”). Because GP LLC is indirectly wholly owned by Chevron, Chevron has the right to elect the entire Company Board, including the independent directors.
Neither we nor our subsidiaries have any employees. GP LLC, as the general partner of our general partner, has the sole responsibility for providing the personnel necessary to conduct our operations. All of the personnel that conduct our business are employed by affiliates of our general partner, but we sometimes refer to these individuals in this Annual Report on Form 10-K as our employees.
Directors and Executive Officers of GP LLC
Directors have been elected by HIP GP LLC and will hold office until their successors have been elected or qualified or until their earlier death, resignation, removal or disqualification. Executive officers have been appointed by, and will serve at the discretion of, the Company Board. The following table shows information for the directors and executive officers of GP LLC as of February 25, 2026.
|
|
|
|
|
|
|
|
|
|
|
|
|
|
Name |
|
Age |
|
|
Position with Hess Midstream GP LLC |
Kristi H. McCarthy |
|
|
49 |
|
|
Chair of the Board |
Jonathan C. Stein |
|
|
56 |
|
|
Chief Executive Officer |
Michael J. Chadwick |
|
|
53 |
|
|
Chief Financial Officer |
Michael S. Bast |
|
|
49 |
|
|
President and Chief Operating Officer |
Gabriela B. Boersner |
|
|
50 |
|
|
General Counsel and Secretary |
Kristen M. Ghattas |
|
|
43 |
|
|
Director |
Barbara F. Harrison |
|
|
46 |
|
|
Director |
Gerbert Schoonman |
|
|
60 |
|
|
Director |
David W. Niemiec |
|
|
76 |
|
|
Director |
Stephen J. J. Letwin |
|
|
70 |
|
|
Director |
John P. Reddy |
|
|
73 |
|
|
Director |
Kristi H. McCarthy. Kristi H. McCarthy was appointed as Chair of the Company Board in December 2025, appointed a member of the Company Board in July 2025 and has served as vice president and general counsel, Downstream, Midstream and Chemicals at Chevron U.S.A. Inc., a subsidiary of Chevron (“CUSA”), since October 1, 2022. She is responsible for Chevron Products Company’s Downstream, Midstream, and Chemicals legal operations worldwide and also oversees the Health, Safety & Environmental legal group. Prior to her current role, Ms. McCarthy served as general counsel and vice president, Chevron North America Exploration and Production from March 2018 to September 2022, where she was responsible for all land and legal services across North America. She joined Chevron in 2008. We believe that Ms. McCarthy’s experience in the Midstream and North America sectors makes her well qualified to serve as Chair of the Company Board.
Jonathan C. Stein. Jonathan C. Stein was appointed as Chief Executive Officer of GP LLC effective as of July 18, 2025, and as Vice President, Non-Operated Joint Ventures at CUSA effective as of October 1, 2025. He previously served as Chief Financial Officer of GP LLC from September 2019 to July 2025 and as Chief Financial Officer of MLP GP LLC from July 2014 to December 2019. Mr. Stein served as Senior Vice President, Strategy and Planning of Hess from April 2021 to July 2025 and as Chief Risk Officer of Hess from June 2004 to July 2025. In such capacities, he was responsible for Hess’ corporate strategy and financial planning process, business development and commercial function, risk management processes and controls, Hess’ Midstream segment financial reporting, derivative disclosure and accounting policy and was a member of Hess’ disclosure review committee. Prior to those roles, Mr. Stein served as Corporate Risk Manager at Hess. Prior to joining Hess in 2001, Mr. Stein was a consultant with Ernst & Young LLP’s Risk Management and Regulatory Practice, where he assisted financial services and energy trading clients in establishing their risk management infrastructure.
Michael J. Chadwick. Michael J. Chadwick was appointed as Chief Financial Officer of GP LLC effective as of July 18, 2025, and as General Manager, Hess Midstream Business Performance & Finance at CUSA effective as of October 1, 2025. Mr. Chadwick previously served as Vice President and Corporate Controller for Hess from September 2022, where he was primarily responsible for the financial consolidations and reporting, accounting shared services and Sarbanes-Oxley Act compliance functions, and as Senior Director, Business Planning and Finance, Oil and Gas for Hess from March 2018 to September 2022, where he was responsible for the finance support, economics and planning functions.
Michael S. Bast. Michael S. Bast was appointed as President and Chief Operating Officer of GP LLC effective as of September 26, 2025, and as Regional Director, North Dakota, at CUSA effective as of October 1, 2025. He previously served as the Director of the Upstream Operations and the Maintenance, Reliability and Integrity departments at Hess from November 2022 and was responsible for overseeing oil and gas production, maintenance and engineering activities in the Bakken. From November 2019 to November 2022, Mr. Bast served as Director of Midstream Operations at Hess and was responsible for overseeing oil and gas and water gathering, processing, export and disposal activities. Mr. Bast joined Hess in 2007 and previously worked at Chevron from 1998 to 2006, where he held several domestic and international positions supporting the upstream business.
Gabriela B. Boersner. Gabriela B. Boersner was appointed as General Counsel and Secretary of GP LLC effective as of July 18, 2025, and as Vice President & General Counsel, Upstream Americas at CUSA effective as of October 1, 2025. Ms. Boersner previously served as Vice President and General Counsel, Exploration and Production for Hess from July 2017, where she was responsible for leading the legal function that supported global exploration, production, and midstream operations. Ms. Boersner joined Hess in 2012.
Kristen M. Ghattas. Kristen M. Ghattas was appointed a member of the Company Board in July 2025 and has served as vice president, Carbon Capture and Storage and Lithium at CUSA since July 1, 2025. She is responsible for leading and building Chevron’s carbon capture and storage and lithium business lines. Prior to her current role, Ms. Ghattas served as vice president, Gas Supply & Trading for the Americas from June 2023 to June 2025, where she led Chevron’s Americas Natural Gas and Global Natural Gas Liquids trading activities. She was also general manager, Value Chain Optimization and Commercial from June 2021 to June 2023, where she was responsible for Chevron’s wellhead to customer margin optimization for Chevron’s significant Permian and Haynesville assets; and general manager for Special Projects, Energy Transition, leading commercial and strategy activities for Chevron’s New Energy business. Ms. Ghattas joined Chevron with the acquisition of Noble Energy, Inc. in 2020. We believe that Ms. Ghattas’ diversified experience in the energy industry makes her well qualified to serve as a member of the Company Board.
Barbara F. Harrison. Barbara F. Harrison was appointed as a member of the Company Board in December 2025 and has served as vice president, Crude Supply and Trading at CUSA, a position she has held since April 2024. In this role, she is responsible for the function that trades crude and condensate products and manages price exposure through paper trading. From November 2021 to April 2024, Ms. Harrison served as vice president, Offsets & Emerging, Chevron New Energies at CUSA, where she was responsible for investing in new energy solutions. From October 2019 to November 2021, she served as the general manager of Value Chain Optimization (“VCO”), International Fuels and Lubricants (“IF&L”), based in Asia, where she was responsible for strategic planning for IF&L and optimizing crude supply and product placements within Chevron’s refining and marketing systems across Asia and Australia. Ms. Harrison joined Chevron in 2000, and, in addition to the roles described above, has held positions in the Planning and Change Management Office as well as several positions of increasing responsibility across the Downstream and Chemicals business, including Manufacturing, Strategy, VCO and Retail. From November 2020 to November 2021, Ms. Harrison served as a director of Star Petroleum Refining Public Company Limited, Chevron’s 60.6 percent-owned refinery that is publicly traded on the Stock Exchange of Thailand. We believe that Ms. Harrison’s industry experience, including her over 25-year career with Chevron, makes her well qualified to serve as a member of the Company Board.
Gerbert Schoonman. Gerbert Schoonman was appointed a member of the Company Board in April 2020 and has served as Sr. Executive Advisor, Oil Products & Gas at CUSA since October 1, 2025. He previously served as Senior Vice President, Global Production, for Hess from January 2020 to July 2025. Prior to that role, he served in various operational leadership roles at Hess, including as Vice President, Production – Asia Pacific, from January 2011 through August 2012; Vice President, Onshore – Bakken from September 2012 through December 2016; and Vice President, Offshore from January 2017 to December 2019. Prior to joining Hess in 2011, he spent 20 years with Shell where he served in operational and leadership roles of increasing responsibility. We believe that Mr. Schoonman’s extensive executive and industry experience makes him well qualified to serve as a member of the Company Board.
David W. Niemiec. David W. Niemiec was appointed a member of the Company Board in December 2019. Mr. Niemiec served as a member of the Partnership Board from April 2017 to December 2019. Mr. Niemiec is a private equity investor and has served as an advisor to, and previously a managing director of, Saratoga Partners since 1998. Prior to his affiliation with Saratoga, Mr. Niemiec was Vice Chairman of the investment banking firm Dillon, Read & Co. Inc., where he also served as Chief Financial Officer from 1982 to 1997. Mr. Niemiec is a director or trustee of several mutual funds in the Franklin Templeton Investments family. Mr. Niemiec previously served as director of Emeritus Corporation from 1999 to 2010 and OSI Pharmaceuticals from 2006 to 2010. We believe that Mr. Niemiec’s extensive financial and investment experience makes him well qualified to serve as a member of the Company Board.
Stephen J.J. Letwin. Stephen J.J. Letwin was appointed a member of the Company Board in December 2019. Mr. Letwin served as a member of the Partnership Board from February 2018 to December 2019. Mr. Letwin has over 30 years of experience in senior operating and financial roles in the midstream energy and resources sectors. Mr. Letwin has served as President and Chief Executive Officer of Mancal Corporation since February 1, 2020. Mr. Letwin previously served as the President and Chief Executive Officer of IAMGOLD Corporation from November 2010 to February 2020. Prior to joining IAMGOLD, Mr. Letwin served in senior management roles at Enbridge, Inc., from 1999 through September 2010, most recently as Executive Vice President, Gas Transportation & International, from May 2006 to September 2010, where he was responsible for Enbridge’s natural gas operations and prior to that as Managing Director of Enbridge Energy Partners. Mr. Letwin previously spent 12 years in senior management roles at TransCanada Pipelines Limited, Numac Energy Inc., and Encor Energy Partners. Mr. Letwin currently serves as Chairman of the board of directors of Cassiar Gold Corp and ONEnergy Inc., currently serves as a member of the board of directors of Frontier Lithium Inc. and previously was a member of the board of directors of IAMGOLD from 2010 until January 2020 and Precision Drilling Corporation from 2006 until 2018. We believe that Mr. Letwin’s extensive executive, financial and industry experience makes him well qualified to serve as a member of the Company Board.
John P. Reddy. John P. Reddy was appointed a member of the Company Board in December 2019. Mr. Reddy served as a member of the Partnership Board from June 2017 to December 2019. Mr. Reddy has over 20 years of experience in senior financial roles at public companies in the midstream energy sector. Mr. Reddy most recently served as Chief Financial Officer of Spectra Energy Corporation, an owner and operator of pipeline and midstream energy assets, from 2009 to 2017, and Chief Financial Officer of its sponsored master limited partnership, Spectra Energy Partners. Prior to that, he served as Senior Vice President and Chief Financial Officer of Atmos Energy Corporation and in various financial roles with Pacific Enterprises Corporation. Mr. Reddy previously served on the board of directors of Overseas Shipholding Group, Inc. from 2018 to 2024, DCP Midstream, LLC from 2009 until 2017, and Paragon Offshore Plc from 2014 until 2017. We believe that Mr. Reddy’s extensive financial and industry experience makes him well qualified to serve as a member of the Company Board.
Director Independence
Although most companies listed on the NYSE are required to have a majority of independent directors serving on the board of directors of the listed company, the NYSE does not require a publicly traded limited partnership like us to have a majority of independent directors on our board of directors or to establish a compensation or a nominating and corporate governance committee. We do not currently intend to establish a compensation or a nominating and corporate governance committee. Accordingly, shareholders will not have the same protections afforded to equity holders of companies that are subject to all of the corporate governance requirements of the NYSE. We are, however, required to have an audit committee of at least three members, and all of our audit committee members are required to satisfy the independence and experience standards established by the NYSE and the Exchange Act.
Committees of the Board of Directors
The Company Board has a standing audit committee and may have a conflicts committee and such other committees as the Company Board shall determine from time to time.
Audit Committee
The audit committee of the Company Board is currently comprised of three directors, each of whom satisfy the independence and experience standards established by the NYSE and the Exchange Act and all are “audit committee financial experts” as this term is defined by applicable SEC rules. The current members are Messrs. Niemiec, Reddy and Letwin and Mr. Niemiec serves as the Chair of the committee. The audit committee assists the Company Board in its oversight of the integrity of our financial statements and our compliance with legal and regulatory requirements and corporate policies and controls. The audit committee has the sole authority to retain and terminate our independent registered public accounting firm, approve all auditing services and related fees and the terms thereof, and pre-approve any non-audit services to be rendered by our independent registered public accounting firm. The audit committee is also responsible for confirming the independence and objectivity of our independent registered public accounting firm. Our independent registered public accounting firm will be given unrestricted access to the audit committee. The charter of the audit committee is available on our website (www.hessmidstream.com) under the “Company” tab.
While the audit committee oversees our financial reporting process on behalf of the Company Board, management has the primary responsibility for preparing the financial statements and the reporting process, including the systems of internal controls. In fulfilling its oversight responsibilities, the audit committee reviews and discusses with management the audited financial statements contained in this Annual Report on Form 10‑K.
Conflicts Committee
The Company Board has the ability to establish, from time to time, a conflicts committee under our partnership agreement. If established, at least two members of the board of directors will serve on any conflicts committee to review specific matters that may involve conflicts of interest in accordance with the terms of our partnership agreement and to take into account the interests of the public shareholders. The board of directors will determine whether to refer a matter to a conflicts committee on a case-by-case basis. The members of any conflicts committee may not be officers or employees of our general partner or directors, officers or employees of its affiliates (including the Sponsor) and must meet the independence and experience standards established by the NYSE and the Exchange Act to serve on an audit committee of a board of directors. In addition, the members of any conflicts committee may not own any interest in our general partner or any of its affiliates or any interest in the Company or its subsidiaries other than Class A Shares or awards under our long-term incentive plan. If our general partner seeks approval from a conflicts committee, then it will be presumed that, in making its decision, the conflicts committee acted in good faith, and in any proceeding brought by or on behalf of any limited partner or the Company challenging such determination, the person bringing or prosecuting such proceeding will have the burden of overcoming such presumption.
Board Leadership Structure
Mr. Stein serves as Chief Executive Officer of GP LLC and Ms. McCarthy serves as the Chair of the Company Board. The Company Board has no policy with respect to the separation of the offices of Chair of the board of directors and Chief Executive Officer and the amended and restated limited liability company agreement of GP LLC permits the same person to hold both offices. Members of the Company Board are elected by HIP GP LLC. Accordingly, unlike holders of common stock in a corporation, our shareholders have only limited voting rights on matters affecting our business or governance, subject in all cases to any specific shareholder rights contained in our partnership agreement.
Executive Sessions
Independent directors generally meet in executive sessions after each regularly scheduled board meeting. Mr. Niemiec, the chair of the audit committee, serves as the lead director and presides at these sessions.
Board Role in Risk Oversight
The Company Board has primary responsibility for assessing the major risks facing us and the options for their mitigation. The audit committee assists the Company Board in its risk oversight responsibilities by reviewing the policies that management implements to monitor such exposures, including our financial risk exposures, and the implementation and effectiveness of our compliance programs.
Interested Party Communications
Any shareholder or interested party who wishes to communicate with members of the Company Board or with non-management directors will be able to do so by writing to them in care of the General Counsel and Secretary at Hess Midstream LP, 1400 Smith Street, Houston, Texas 77002. Such communications should specify the intended recipient or recipients.
Code of Business Conduct and Ethics
We have adopted a Code of Business Conduct and Ethics for directors and employees designed to help directors and employees resolve ethical issues in an increasingly complex business environment. Our Code of Business Conduct and Ethics applies to all directors and employees, including the Chief Executive Officer and the Chief Financial Officer. Our Code of Business Conduct and Ethics is available on our website (www.hessmidstream.com) under the “Company” tab. We intend to disclose future amendments to our Code of Business Conduct and Ethics, or waivers of such provisions granted to the Chief Executive Officer and Chief Financial Officer, as required by the SEC rules on our website following the date of such amendment or waiver.
Delinquent Section 16(a) Reports
Section 16(a) of the Exchange Act requires directors and executive officers of our general partner, and persons who own more than 10% of a registered class of our equity securities, to file reports of ownership and changes in ownership of our shares with the SEC and the NYSE, and to furnish us with copies of the forms they file. To our knowledge, based solely upon a review of the copies of such reports furnished to us and written representations of our officers and directors, during the year ended December 31, 2025, all Section 16(a) reports applicable to our officers and directors were filed on a timely basis.
Insider Trading Policy and Procedures
We have an insider trading policy governing the purchase, sale, and/or other dispositions of our securities that applies to all our personnel, including directors, officers, seconded employees, and other covered persons. The policy also requires the company to comply with all applicable federal and state securities laws when transacting in its securities. We believe our insider trading policy is reasonably designed to promote compliance with applicable insider trading laws, rules and regulations as well as the NYSE listing standards. A copy of our insider trading policy was filed as Exhibit 19.1 to this Annual Report on Form 10-K.
ITEM 11. Executive Compensation
Compensation Discussion and Analysis
Neither we nor GP LLC employ any of the persons who serve as executive officers of GP LLC and are responsible for managing our business. We are managed by GP LLC, the executive officers of which are employees of Chevron. Our general partner has entered into an employee secondment agreement with Chevron and certain of its subsidiaries pursuant to which, among other matters, Chevron and its subsidiaries make available to our general partner the services of the employees who serve as our executive officers in exchange for a fee. Except with respect to awards granted under our LTIP, we do not pay compensation to any of the executive officers and do not participate in any compensation decisions for the Named Executive Officers.
Our Named Executive Officers
Our Named Executive Officers (“NEOs”) are as follows:
•John B. Hess, Former Chief Executive Officer;
•Jonathan C. Stein, Chief Executive Officer and Former Chief Financial Officer;
•Michael J. Chadwick, Chief Financial Officer;
•John A. Gatling, Former President and Chief Operating Officer;
•Michael S. Bast, President and Chief Operating Officer; and
•Gabriela B. Boersner, General Counsel and Secretary.
In connection with the consummation of the Merger, Mr. Hess resigned as Chief Executive Officer of GP LLC, and the Company Board appointed Jonathan C. Stein, previously Chief Financial Officer of GP LLC from September 2019 to July 2025, as Chief Executive Officer to succeed Mr. Hess in this role effective as of July 18, 2025. Also effective as of July 18, 2025, Mr. Chadwick was appointed as Chief Financial Officer of GP LLC, and Ms. Boersner was appointed as General Counsel and Secretary of GP LLC.
On September 4, 2025, John A. Gatling resigned from his role as President and Chief Operating Officer of GP LLC and the Company Board appointed Michael S. Bast to succeed Mr. Gatling in this role effective as of September 26, 2025.
Compensation of our NEOs by Chevron
All of the NEOs perform responsibilities for both us and for Chevron unrelated to our business and, except as described herein, their compensation for 2025 was set and paid by Chevron under its compensation programs, none of which are specific to us or our business. Except with respect to awards that may be granted from time to time under our LTIP, our NEOs do not receive any separate or additional compensation for their services to us or as executive officers of GP LLC.
Except with respect to awards granted under our LTIP, Chevron has (and, prior to the Merger, Hess had) sole decision-making authority with respect to the compensation paid by Chevron to our NEOs. Such decisions are overseen by Chevron’s board of directors, and we do not have any authority and do not provide any input with respect to such decisions. The compensation that was paid for 2025 by Chevron to our NEOs was determined solely based on the roles they perform for Chevron, which included their seconded role as executive officers.
Our LTIP
We have adopted the Hess Midstream LP Long-Term Incentive Plan (the “LTIP”) for officers, directors and employees of GP LLC or its affiliates and other individuals who perform services for us. The LTIP provides for the grant, from time to time at the discretion of the plan administrator or any delegate thereof, subject to applicable law, of unit awards, restricted units, phantom units, unit options, unit appreciation rights, distribution equivalent rights, profits interest units and other unit-based awards.
The LTIP is generally administered by the board of directors of GP LLC and, from time to time, we have granted awards of phantom units with distribution equivalent rights to certain of our NEOs. Such awards are granted for the purpose of providing incentive compensation to these NEOs that is directly tied to the performance of our Class A Shares and to align the economic interests of the NEOs with the interests of our shareholders.
Decisions with respect to awards of phantom units to our NEOs are made by the board of directors of GP LLC in consultation with Chevron (and, prior to the Merger, Hess), taking into account the NEO’s role within our organization, including duties, responsibilities and seniority levels. For 2025, 2024 and 2023, such awards were not granted to our NEOs who, prior to the Merger, were also executive officers of Hess, on the basis that the scope of their duties involving us relative to their overall duties as executive officers of Hess did not warrant such awards.
For 2025, 2024 and 2023, phantom unit awards to our NEOs included distribution equivalent rights that vest ratably over a three‑year period following the date of grant, subject to the NEO’s continued service through the vesting date. Upon vesting, each phantom unit is paid in the form of a Class A Share in us, or an equivalent amount of cash, subject to applicable tax withholdings. Award amounts, which are set forth below, were determined based on the judgment and industry experience of the board members (in consultation with Chevron, as described above), taking into account the factors discussed above. We did not engage an independent compensation consultant or other advisor in making such decisions and did not benchmark award amounts against any specific peer group of companies.
Summary Compensation Table
The following table summarizes the compensation for services rendered to us by the NEOs during 2025, 2024 and 2023, which is limited to awards granted under our LTIP. Certain of our NEOs have separately received compensation from Chevron (and, prior to the Merger, from Hess), none of which is specifically attributable to us. Under our secondment agreement, we paid Chevron a fee in exchange for making the services of NEOs available to us.
|
|
|
|
|
|
|
|
|
|
|
|
|
|
|
|
|
|
|
Name and Principal Position |
|
Year |
|
Salary |
|
Bonus |
|
Unit Awards(1) |
|
All Other Compensation |
|
Total |
|
John B. Hess, former Chief Executive Officer |
|
2025 |
|
$ |
- |
|
$ |
- |
|
$ |
- |
|
$ |
- |
|
$ |
- |
|
|
|
2024 |
|
|
- |
|
|
- |
|
|
- |
|
|
- |
|
|
- |
|
|
|
2023 |
|
|
- |
|
|
- |
|
|
- |
|
|
- |
|
|
- |
|
Jonathan C. Stein, Chief Executive Officer and Former Chief Financial Officer |
|
2025 |
|
|
- |
|
|
- |
|
$ |
250,006 |
|
|
- |
|
$ |
250,006 |
|
|
|
2024 |
|
|
- |
|
|
- |
|
$ |
534,549 |
(2) |
|
- |
|
$ |
534,549 |
(2) |
|
|
2023 |
|
|
- |
|
|
- |
|
$ |
298,033 |
(3) |
|
- |
|
$ |
298,033 |
(3) |
Michael J. Chadwick, Chief Financial Officer |
|
2025 |
|
|
- |
|
|
- |
|
|
- |
|
|
- |
|
|
- |
|
John A. Gatling, Former President and Chief Operating Officer |
|
2025 |
|
|
- |
|
|
- |
|
$ |
250,006 |
|
|
- |
|
$ |
250,006 |
|
|
|
2024 |
|
|
- |
|
|
- |
|
$ |
250,010 |
|
|
- |
|
$ |
250,010 |
|
|
|
2023 |
|
|
- |
|
|
- |
|
$ |
249,992 |
|
|
- |
|
$ |
249,992 |
|
Michael S. Bast, President and Chief Operating Officer |
|
2025 |
|
|
- |
|
|
- |
|
$ |
112,480 |
|
|
- |
|
$ |
112,480 |
|
Gabriela B. Boersner, General Counsel and Secretary |
|
2025 |
|
|
- |
|
|
- |
|
|
- |
|
|
- |
|
|
- |
|
(1) Amount shown represents the grant date fair value of phantom unit awards granted pursuant to our LTIP and the incremental fair value of certain modifications to phantom unit awards granted pursuant to our LTIP, in each case, determined in accordance with FASB ASC Topic 718.
(2) Amount shown also reflects an incremental fair value of $284,539, resulting from the board of directors of GP LLC’s decision to modify the vesting date of all unvested phantom units held by Mr. Stein to November 8, 2024, as permitted by our LTIP.
(3) Amount shown also reflects an incremental fair value of $48,041, resulting from the board of directors of GP LLC’s decision to modify the vesting date of certain unvested phantom units held by Mr. Stein to December 2023, as permitted by our LTIP.
Grants of Plan-Based Awards for 2025
The following table provides information regarding phantom units granted to our NEOs in 2025. The phantom units include distribution equivalent rights and vest ratably over three years following the date of grant.
|
|
|
|
|
|
|
|
Name |
|
Grant Date |
|
All Other Unit Awards: Number of Units (#) |
|
Grant Date Fair Value of Unit Awards ($)(1) |
John B. Hess |
|
- |
|
- |
|
$ |
- |
Jonathan C. Stein |
|
3/8/2025 |
|
6,199 |
|
$ |
250,006 |
Michael J. Chadwick |
|
- |
|
- |
|
$ |
- |
John A. Gatling |
|
3/8/2025 |
|
6,199 |
|
$ |
250,006 |
Michael S. Bast |
|
3/8/2025 |
|
2,789 |
|
$ |
112,480 |
Gabriela B. Boersner |
|
- |
|
- |
|
$ |
- |
(1) Amount shown represents the grant date fair value of phantom unit awards granted pursuant to our LTIP, determined in accordance with FASB ASC Topic 718.
Outstanding Equity Awards at Fiscal Year End
The following table provides information regarding phantom units with distribution equivalent rights received by our NEOs and outstanding as of December 31, 2025.
|
|
|
|
|
|
|
|
|
Name |
|
Number of shares that have not vested(1) |
|
|
Market value of shares that have not vested(2) |
|
John B. Hess |
|
|
- |
|
|
$ |
- |
|
Jonathan C. Stein |
|
|
6,199 |
|
|
$ |
213,866 |
|
Michael J. Chadwick |
|
|
- |
|
|
$ |
- |
|
John A. Gatling |
|
|
- |
|
|
$ |
- |
|
Michael S. Bast |
|
|
6,494 |
|
|
$ |
224,043 |
|
Gabriela B. Boersner |
|
|
- |
|
|
$ |
- |
|
(1) Amount shown represents outstanding unvested phantom units as of December 31, 2025. The awards vest in three equal annual installments.
(2) Value shown is based on the closing market price of the Class A Shares on December 31, 2025, the last trading day of 2025, of $34.50 per share.
Options Exercised and Shares Vested in Fiscal 2025
The following table provides information regarding the exercise of options and vesting of shares held by our NEOs during the fiscal year ended December 31, 2025.
|
|
|
|
|
|
|
|
|
|
|
Unit Awards |
|
Name |
|
Number of shares acquired on vesting (#) |
|
|
Value realized on vesting ($)(1) |
|
John B. Hess |
|
|
- |
|
|
$ |
- |
|
Jonathan C. Stein |
|
|
- |
|
|
$ |
- |
|
Michael J. Chadwick |
|
|
- |
|
|
$ |
- |
|
John A. Gatling |
|
|
21,716 |
|
|
$ |
801,776 |
|
Michael S. Bast |
|
|
3,435 |
|
|
$ |
138,568 |
|
Gabriela B. Boersner |
|
|
- |
|
|
$ |
- |
|
(1) Represents the value of vested shares calculated by multiplying (i) the gross number of the Company’s shares acquired on vesting by (ii) the closing price of the Company’s shares on the date of vesting.
Pension Benefits and Nonqualified Deferred Compensation
We do not provide pension or nonqualified deferred compensation benefits to any of our NEOs and we have no obligations with respect to any such benefits that may be provided to the NEOs under the pension and nonqualified deferred compensation plans of Chevron.
Potential Payments Upon Termination or Change in Control
None of our NEOs have entered into any employment, severance or similar agreements in relation to their services to us or our general partner and, except with respect to the phantom units issued pursuant to our LTIP, as of December 31, 2025, there were no arrangements pursuant to which our NEOs would receive any payments or benefits in connection with a change in control of us.
The phantom unit awards granted pursuant to the LTIP generally contemplate that the individual grants of phantom units will vest in three equal annual installments based on the grantee’s continued employment through the vesting dates, subject to acceleration upon (i) the grantee’s death or disability, (ii) the grantee’s retirement after attaining age 65 with at least five years of continuous service, (iii) upon a termination without cause or a resignation for good reason following the occurrence of a change in control of us, or (iv) in the discretion of the plan administrator, which may provide for pro‑rated vesting, upon an early retirement, which is generally defined as a retirement after attaining age 55 with 10 years of service. The board of directors of our general partner may also accelerate the vesting of the phantom units in its discretion at any time.
Set forth below is the total estimated value, assuming that a change in control occurred on December 31, 2025 and the employment of each NEO terminated on that date under circumstances entitling them to accelerated vesting of the phantom units.
|
|
|
|
|
|
|
|
|
Name |
|
Phantom Units ($) |
|
|
Total ($) |
|
John B. Hess |
|
$ |
- |
|
|
$ |
- |
|
Jonathan C. Stein |
|
$ |
213,866 |
|
|
$ |
213,866 |
|
Michael J. Chadwick |
|
$ |
- |
|
|
$ |
- |
|
John A. Gatling |
|
$ |
- |
|
|
$ |
- |
|
Michael S. Bast |
|
$ |
224,043 |
|
|
$ |
224,043 |
|
Gabriela B. Boersner |
|
$ |
- |
|
|
$ |
- |
|
The amounts in the table above were calculated assuming a change in control occurred on December 31, 2025 using the closing price of our Class A Shares on December 31, 2025 (the last trading day of our fiscal year) of $34.50 per Class A Share.
Compensation of Our Directors
The officers or employees of Chevron who also serve as our directors do not receive additional compensation for their service as a director of Hess Midstream GP LLC. Our directors who are not officers or employees of Chevron, or “non‑employee directors,” receive cash and equity‑based compensation for their services as directors. The non‑employee director compensation program consists of the following:
•an annual cash retainer of $65,000;
•an additional annual cash retainer of $15,000 for service as the lead director or chair of the audit committee and $10,000 for service as the chair of the conflicts committee; and
•an annual award of phantom units granted under the LTIP having a value as of the grant date of approximately $65,000. The phantom units vest on the first anniversary of the date of the grant.
Such directors also receive reimbursement for out‑of‑pocket expenses associated with attending board or committee meetings and are covered by our director and officer liability insurance policies. All directors are indemnified by us for actions associated with being a director to the fullest extent permitted under Delaware law.
The following table provides information regarding the compensation earned by our non‑employee directors during the year ended December 31, 2025:
|
|
|
|
|
|
|
|
|
|
|
|
|
|
Name |
|
Fees Earned or Paid in Cash |
|
|
Unit Awards(1) |
|
|
Total |
|
David W. Niemiec |
|
$ |
80,000 |
|
|
|
$ |
65,012 |
|
|
$ |
145,012 |
|
Stephen J. J. Letwin |
|
$ |
70,000 |
|
|
|
$ |
65,012 |
|
|
$ |
135,012 |
|
John P. Reddy |
|
$ |
70,000 |
|
|
|
$ |
65,012 |
|
|
$ |
135,012 |
|
(1) Amount shown represents the grant date fair value of phantom unit awards granted pursuant to our LTIP, determined in accordance with FASB ASC Topic 718.
ITEM 12. Security Ownership of Certain Beneficial Owners and Management and Related Shareholder Matters
The following table sets forth the beneficial ownership of shares of Hess Midstream LP as held by beneficial owners of 5% or more of the shares, by each of our current directors and named executive officers, and by all of our current directors and executive officers as a group. Amounts for directors and named executive officers include phantom units outstanding pursuant to the Hess Midstream LP 2017 Long‑Term Incentive Plan that vest within 60 days of February 18, 2026.
|
|
|
|
|
|
|
|
|
|
|
|
|
|
|
|
|
|
|
|
|
|
|
Shares Beneficially Owned by Certain Beneficial Owners(1) |
|
|
Class A Shares |
|
Class B Shares(2) |
|
|
Combined Voting Power(3) |
Name of beneficial owner |
|
Number |
|
|
% of class |
|
Number |
|
|
% of class |
|
|
Number |
|
|
% of class |
Entities Affiliated with Hess Midstream GP LP, our general partner (4) |
|
|
78,732,296 |
|
|
37.91%(5) |
|
|
78,283,296 |
|
|
100% |
|
|
|
78,732,296 |
|
|
37.91% |
ALPS Advisors, Inc. 1290 Broadway, Suite 1000 Denver, CO 80203 |
|
|
30,303,091 |
|
|
23.42%(6) |
|
|
- |
|
|
|
- |
|
|
|
30,303,091 |
|
|
14.59% |
Goldman Sachs Asset Management 200 West Street New York, NY 10282 |
|
|
8,333,429 |
|
|
6.40%(7) |
|
|
- |
|
|
|
- |
|
|
|
8,333,429 |
|
|
4.01% |
Invesco Ltd. 1331 Spring Street NW, Suite 2500 Atlanta, GA 30309 |
|
|
6,619,868 |
|
|
5.10%(8) |
|
|
- |
|
|
|
- |
|
|
|
6,619,868 |
|
|
3.19% |
Harvest Fund Advisors LLC 100 W. Lancaster Avenue, Suite 200 Wayne, PA 19087 |
|
|
6,528,473 |
|
|
5.10%(9) |
|
|
- |
|
|
|
- |
|
|
|
6,528,473 |
|
|
3.14% |
|
|
|
|
|
|
|
|
|
|
|
|
|
|
|
|
|
Directors/Named Executive Officers |
|
|
|
|
|
|
|
|
|
|
|
|
|
|
|
|
Kristi H. McCarthy |
|
|
- |
|
|
- |
|
|
- |
|
|
|
- |
|
|
|
- |
|
|
- |
Jonathan C. Stein |
|
|
62,011 |
|
|
* |
|
|
- |
|
|
|
- |
|
|
|
62,011 |
|
|
* |
John B. Hess |
|
|
- |
|
|
- |
|
|
- |
|
|
|
- |
|
|
|
- |
|
|
- |
Michael J. Chadwick |
|
|
- |
|
|
- |
|
|
- |
|
|
|
- |
|
|
|
- |
|
|
- |
Michael S. Bast |
|
|
4,245 |
|
|
* |
|
|
- |
|
|
|
- |
|
|
|
4,245 |
|
|
* |
John A. Gatling |
|
|
- |
|
|
- |
|
|
- |
|
|
|
- |
|
|
|
- |
|
|
- |
Gabriela B. Boersner |
|
|
150 |
|
|
* |
|
|
- |
|
|
|
- |
|
|
|
150 |
|
|
* |
Kristen M. Ghattas |
|
|
- |
|
|
- |
|
|
- |
|
|
|
- |
|
|
|
- |
|
|
- |
Barbara F. Harrison |
|
|
- |
|
|
- |
|
|
- |
|
|
|
- |
|
|
|
- |
|
|
- |
Gerbert Schoonman |
|
|
- |
|
|
- |
|
|
- |
|
|
|
- |
|
|
|
- |
|
|
- |
David W. Niemiec |
|
|
50,527 |
|
|
* |
|
|
- |
|
|
|
- |
|
|
|
50,527 |
|
|
* |
Stephen J.J. Letwin |
|
|
32,423 |
|
|
* |
|
|
- |
|
|
|
- |
|
|
|
32,423 |
|
|
* |
John P. Reddy |
|
|
24,437 |
|
|
* |
|
|
- |
|
|
|
- |
|
|
|
24,437 |
|
|
* |
All Directors and Executive Officers as a group (13 persons) |
|
|
173,793 |
|
|
* |
|
|
- |
|
|
|
- |
|
|
|
173,793 |
|
|
* |
*Less than 1%.
(1)This information is as of February 18, 2026 for the named directors and executive officers and entities affiliated with the General Partner, September 30, 2025 for Goldman Sachs Asset Management, December 31, 2025 for ALPS Advisors, Inc. and Invesco Ltd. and February 9, 2026 for Harvest Fund Advisors LLC.
(2)Class B Shares have no economic rights, but entitle the holder thereof to one vote for each Class B Unit in the Partnership held by such holder. Class B Shares of the Company together with an equal number of Class B Units in the Partnership are convertible to Class A Shares of the Company on a one-for-one basis.
(3)Represents percentage of voting power of the Class A Shares and Class B Shares voting together as a single class.
(4)Hess Investments North Dakota LLC (“HINDL”) owns 449,000 Class A Shares of the Company and 78,283,296 Class B Units of the Partnership, which, together with a corresponding number of Class B Shares, may be redeemed for Class A Shares on a one-for-one basis at the option of the holder. Chevron is the parent company of HINDL and may therefore be deemed the beneficial owner of the securities beneficially owned by HINDL. The address for Chevron is 1400 Smith Street, Houston TX 77002, and the address for HINDL is 1400 Smith Street, Houston TX 77002.
(5)Assumes the full redemption and exchange of all Class B Units in the Partnership owned by HINDL, and a corresponding number of Class B Shares, for Class A Shares.
(6)Based on information set forth in a Schedule 13G/A jointly filed with the SEC on February 25, 2026, ALPS Advisors, Inc. (“AAI”) and Alerian MLP ETF (“Alerian”) have shared voting and dispositive power of the Class A Shares. This amount includes (y) 30,303,091 Class A Shares over which AAI has shared voting and dispositive power and (z) 29,908,345 Class A Shares over which Alerian has shared voting and dispositive power. Neither AAI nor Alerian has sole voting and dispositive powers.
(7)Based on information set forth in a Schedule 13G/A filed with the SEC on November 13, 2025, Goldman Sachs Asset Management, L.P. has shared voting and dispositive powers for 8,333,429 Class A Shares, and no sole voting and dispositive powers.
(8)Based on information set forth in a Schedule 13G filed with the SEC on February 12, 2026, by Invesco Ltd., and its subsidiaries listed on Item 7 of the Schedule 13G has no shared voting and dispositive powers, sole voting power for 6,615,486 Class A shares, and sole dispositive power for 6,619,868 Class A Shares.
(9)Based on information set forth in a Schedule 13G filed with the SEC on February 17, 2026, Harvest Fund Advisors LLC (“HFA”) and funds and accounts managed by HFA have sole voting and dispositive voting power for 6,528,473 Class A shares. Harvest Fund Holdco L.P. is the sole member of HFA. Blackstone Harvest Holdco L.L.C. is the general partner of Harvest Fund Holdco L.P. Blackstone Intermediary Holdco L.L.C. is the sole member of Blackstone Harvest Holdco L.L.C. Blackstone Securities Partners L.P. is the sole member of Blackstone Intermediary Holdco L.L.C. Blackstone Advisory Services L.L.C. is the general partner of Blackstone Securities Partners L.P. Blackstone Holdings I L.P. is the sole member of Blackstone Advisory Services L.L.C. Blackstone Holdings I/II GP L.L.C. is the general partner of Blackstone Holdings I L.P. Blackstone Inc. is the sole member of Blackstone Holdings I/II GP L.L.C. The sole holder of the Class C common stock of Blackstone Inc. is Blackstone Group Management L.L.C. Blackstone Group Management L.L.C. is wholly-owned by Blackstone's senior managing directors and controlled by its founder, Stephen A. Schwarzman.
The following table sets forth the number of shares of Chevron common stock beneficially owned as of February 18, 2026, except as otherwise noted, by each of our current directors and named executive officers and by all current directors and executive officers as a group.
|
|
|
|
|
|
|
|
|
|
|
|
|
|
Name |
|
Total number of shares beneficially owned and nature of beneficial ownership(1) |
|
|
Percent of outstanding shares of common stock owned |
|
|
|
Of total number of shares beneficially owned, number of option shares |
|
Directors/Named Executive Officers |
|
|
|
|
|
|
|
|
|
|
Kristi H. McCarthy |
|
|
10,791 |
|
|
* |
|
% |
|
|
6,799 |
|
Jonathan C. Stein |
|
|
32,417 |
|
|
* |
|
|
|
|
7,548 |
|
John B. Hess |
|
25,521,854(2)(3)(4) |
|
|
|
1.28 |
|
|
|
|
709,362 |
|
Michael J. Chadwick |
|
|
15,890 |
|
|
* |
|
|
|
|
1,817 |
|
Michael S. Bast |
|
|
1,672 |
|
|
* |
|
|
|
|
- |
|
John A. Gatling |
|
|
11,825 |
|
|
* |
|
|
|
|
- |
|
Gabriela B. Boersner |
|
|
27,885 |
|
|
* |
|
|
|
|
8,097 |
|
Kristen M. Ghattas |
|
|
267 |
|
|
* |
|
|
|
|
180 |
|
Barbara F. Harrison |
|
|
8,600 |
|
|
* |
|
|
|
|
5,732 |
|
Gerbert Schoonman |
|
|
43,066 |
|
|
* |
|
|
|
|
9,898 |
|
David W. Niemiec |
|
|
- |
|
|
|
- |
|
|
|
|
- |
|
Stephen J.J. Letwin |
|
|
- |
|
|
|
- |
|
|
|
|
- |
|
John P. Reddy |
|
|
- |
|
|
|
- |
|
|
|
|
- |
|
All Directors and Executive Officers as a group (13 persons) |
|
|
25,674,267 |
|
|
|
1.29 |
|
% |
|
|
749,433 |
|
*The percentage of shares beneficially owned by each director or executive officer does not exceed 1% of the common shares outstanding.
(1)For executive officers and Chevron-affiliated directors, the amounts shown include (x) shares held in trust under the Chevron Employee Savings Investment Plan, for which such persons have voting and dispositive power, and (y) shares of Chevron restricted stock held in escrow under the Hess Corporation 2017 Long Term Incentive Plan, for which such persons have voting power but not dispositive power.
(2)This amount includes 7,244,497 shares held by a limited partnership. Mr. Hess serves on the management committee of the general partner of this limited partnership and shares voting and dispositive power with respect to shares held by the limited partnership.
(3)This amount includes 6,597,803 shares held by Hess Foundation, Inc., of which Mr. Hess is a director. Mr. Hess has sole voting and dispositive power as to such shares.
•354,234 shares owned directly by Mr. Hess.
•709,362 shares underlying options to purchase common stock, as to which Mr. Hess has no voting or dispositive power until they are acquired upon exercise of the options.
•307,500 shares held by a limited liability company, for which Mr. Hess serves as investment manager and has sole voting and dispositive power.
•6,486,850 shares held by Mr. Hess’ siblings or by trusts for the benefit of Mr. Hess’ siblings or their children, as to which Mr. Hess has sole voting power and 723,929 shares as to which he shares dispositive power pursuant to a shareholders’ agreement among, inter alia, Mr. Hess and his siblings. 723,929 of these shares have been pledged by certain of the trusts. Mr. Hess has no financial or economic interest in the shares pledged by the trusts.
•853,045 shares held by a trust established for the benefit of Mr. Hess, as to which Mr. Hess has sole voting power.
•1,033,612 shares held by a trust for the benefit of Mr. Hess’ sibling, as to which Mr. Hess has sole voting and shared dispositive power.
•1,905,480 shares held by two limited liability companies as to which Mr. Hess has sole voting power. These shares have been pledged by the limited liability companies. Mr. Hess has no financial or economic interest in the shares pledged by the limited liability companies.
•29,471 shares held by a family limited liability company controlled by Mr. Hess, as to which Mr. Hess has sole voting and dispositive power.
Equity Compensation Plan Information
See Equity Compensation Plan Information in Item 5. Market for Registrant’s Common Equity, Related Shareholder Matters and Issuer Purchases of Equity Securities for information pertaining to securities authorized for issuance under our equity compensation plan.
ITEM 13. Certain Relationships and Related Party Transactions and Director Independence
As of December 31, 2025, Chevron owns all of the ownership interests in Hess Investments North Dakota LLC (“HINDL”). As of December 31, 2025, Chevron, through its ownership interests in HINDL, owns, in the aggregate, 449,000 of our Class A Shares (economic and voting) and 78,283,296 of our Class B Shares (non-economic, voting only). In addition, as of December 31, 2025, Chevron owns 78,283,296 Class B Units in Hess Midstream Operations LP, or the Partnership, representing an approximate 37.7% noncontrolling interest in the consolidated entity. Class B Shares of the Company together with an equal number of Class B Units in the Partnership are convertible to Class A Shares of the Company on a one-for-one basis. Chevron indirectly obtained its Class A Shares of the Company, Class B Shares of the Company and Class B Units of the Partnership at the closing of the Merger.
Distributions and Payments to the Sponsors and Their Affiliates
The following information summarizes the distributions and payments, made or to be made, by the Company and the Partnership to Hess Midstream GP LP, our general partner, and its affiliates, including the Sponsors, in connection with repurchase transactions and the Restructuring, ongoing operation and liquidation of the Company and the Partnership.
Repurchase Transactions
Pursuant to the repurchase transactions, the Sponsors received an aggregate purchase price of $400 million in 2023, $300 million in 2024, and $320 million in 2025 in exchange for the Partnership’s repurchase of 13,641,165 Class B Units, 8,364,215 Class B Units, and 8,420,413 Class B Units, respectively.
The Restructuring
After consummation of the Restructuring, the Sponsors and their affiliates received an aggregate of 898,000 Class A Shares, 266,416,928 Class B Units representing noncontrolling limited partner interests in the Partnership and aggregate cash consideration of $601.8 million.
Operational Stage
We will generally make cash distributions to holders of Class A Shares pro rata, including to HINDL as the holder of an aggregate of 449,000 Class A Shares. The Partnership will generally make cash distributions to holders of units in the Partnership, including to our Sponsor as a holder of an aggregate of 78,283,296 Class B Units outstanding at December 31, 2025, pro rata.
Liquidation Stage
If we dissolve in accordance with our partnership agreement, we will sell or otherwise dispose of our assets in a process called liquidation. We will first apply the proceeds of liquidation to the payment of our creditors. We will distribute any remaining proceeds to all record holders of Class A Shares, pro rata, and such distribution will be made by the end of such taxable period (or, if later, within 90 days after said date of such occurrence).
Payments to Hess Midstream GP LP and its affiliates
Under our partnership agreement, we are required to reimburse Hess Midstream GP LP, as our general partner, and its affiliates for all costs and expenses that they incur on our behalf for managing and controlling our business and operations. Except to the extent specified under our amended omnibus agreement and amended employee secondment agreement, our general partner determines the amount of these expenses and such determinations must be made in good faith under the terms of the partnership agreement. The costs and expenses for which we are required to reimburse our general partner and its affiliates are not subject to any caps or other limits.
Agreements Entered Into in Connection with the Restructuring
Merger Agreement
In connection with the Restructuring, we entered into the merger agreement with the Partnership, Hess Midstream Partners GP LP, the Company, Hess Midstream GP LP, HIP GP LLC and MergerSub, pursuant to which MergerSub merged with and into the Partnership, with the Partnership surviving the merger. After the completion of the merger, the certificate of formation and the limited liability company agreement of the Partnership in effect immediately prior to the completion of the merger continued to be the certificate of formation (except to the extent the limited liability company agreement is amended by the certificate of merger) and the limited liability company agreement of the surviving entity, in each case, until amended in accordance with its terms and applicable law.
Amended Omnibus Agreement
In connection with the Restructuring, we amended and restated our omnibus agreement by entering into the amended omnibus agreement under which we pay Chevron on a monthly basis an amount equal to the total allocable costs of Chevron’s employees and contractors, subcontractors or other outside personnel engaged by Chevron and its subsidiaries to the extent such employees and outside personnel perform operational and administrative services for us in support of our directly and indirectly owned assets, plus a specified percentage markup of such amount depending on the type of service provided, as well as an allocable share of direct costs of providing these services. The Sponsor will be obligated to reimburse us for certain matters, claims and losses arising from the ownership of assets, including certain environmental and tax liabilities, rights of way and real property losses. The amended omnibus agreement also provides for the Company to indemnify HIP GP LLC and the Chevron entities for certain matters and claims arising after the consummation of the Restructuring.
Amended Employee Secondment Agreement
In connection with the Restructuring, we amended and restated our secondment agreement by entering into the amended employee secondment agreement with Chevron and an affiliate of Chevron pursuant to which Chevron seconds certain personnel to Hess Midstream GP LLC to provide services with respect to our direct and indirect assets and operations, including executive oversight, business and corporate development, shareholder and investor relations, communications and public relations, routine and emergency maintenance and repair services, routine operational services, routine administrative services, construction services, and such other operational, commercial and business services that are necessary to develop and execute our business strategy.
On a monthly basis, Hess Midstream GP LLC pays a secondment fee to Chevron that is intended to cover and reimburse Chevron for the total costs actually incurred by Chevron and its affiliates in connection with employing the seconded employees to the extent such total costs are attributable to the provision of services with respect to our direct and indirect assets and operations. Chevron determines in good faith the percentage of the costs that are attributable to the services provided by the seconded employees based on Chevron’s then-current corporate transfer pricing policies, as generally applied in a non-discriminatory manner, or based on such other reasonable cost allocation methodology as Chevron shall determine. We reimburse Hess Midstream GP LLC for the cost of the secondment fee payable by Hess Midstream GP LLC under the amended employee secondment agreement.
Amended Registration Rights Agreement
In connection with the Restructuring, we amended and restated our registration rights agreement by entering into the amended registration rights agreement with Hess and GIP pursuant to which we granted each of Hess and GIP and certain of their affiliates certain demand and “piggyback” registration rights. Following the Merger, as a result of Chevron’s acquisition of Hess in connection with the Merger, Chevron is entitled to exercise Hess’ rights under the agreement and currently indirectly holds registrable securities and has continuing demand and “piggyback” registration rights under the agreement. GIP no longer holds registrable securities and does not have continuing registration rights under the agreement. Under the amended registration rights agreement, Chevron generally has the right to require us to file a registration statement for the public sale of all of the Class A Shares received, pursuant to our partnership agreement, in exchange for the Partnership’s Class B Units and the Company’s Class B Shares owned by Chevron. In addition, if we sell any Class A Shares in a registered underwritten offering, Chevron will have the right, subject to specified limitations, to include its Class A Shares in that offering. We will generally pay all expenses relating to any demand or piggyback registration, except for underwriters or brokers’ commission or discounts and expenses of counsel or advisors to the selling holders of registrable securities.
Commercial agreements
These commercial agreements were entered into with Hess, as described below. Following the closing of the Merger, as a result of Chevron’s acquisition of Hess in connection with the Merger, Chevron is entitled to exercise Hess’ rights under these agreements.
Oil and Gas Commercial Agreements
We have entered into long‑term, fee‑based commercial agreements with Chevron, each of which has an initial 10‑year term (except for a certain gathering subsystem, for which the initial term of the gas gathering agreement is 15 years) and is effective January 1, 2014. On December 30, 2020, we exercised our renewal option to extend these commercial agreements for one additional 10‑year term through December 31, 2033 (except for a certain gathering subsystem, for which the additional term of the gas gathering agreement is 5 years). These agreements include dedications covering substantially all of Chevron’s existing and future owned or controlled production in the Bakken, minimum volume commitments, inflation escalators and fee recalculation mechanisms, all of which are intended to provide us with cash flow stability and growth, as well as downside risk protection.
Under these commercial agreements, we provide gathering, compression, processing, fractionation, storage, terminaling, loading and transportation services to Chevron, and Chevron is obligated to provide us with minimum volumes of crude oil, natural gas and NGLs. These commercial agreements are currently the source of substantially all of our revenue.
Compressed Natural Gas Agreement
We have entered into a 9‑year compressed natural gas agreement with Chevron under which Chevron delivers residue gas to us at the inlet of our CNG terminal at the Tioga Gas Plant, and we receive and compress the residue gas and deliver CNG to the tailgate of the CNG terminal for Chevron. Chevron pays us a fee per Mcf of CNG we deliver to Chevron each month. Our compressed natural gas agreement is effective January 1, 2015.
Water Services Agreements
Effective January 1, 2019, we entered into two 14-year water services agreements with an affiliate of Chevron pursuant to which we provide produced water transport, including gathering, and disposal services to Chevron at an agreed-upon fee per barrel of water delivered each month to us, subject to inflation escalators. One of the water services agreements covers volumes produced north of the Missouri River (the “NOR Agreement”) and the other agreement covers volumes produced south of the Missouri River (the “SOR Agreement”). Both water services agreements require Chevron to deliver to us all produced water that is produced from the Bakken and Three Forks formations on oil and gas properties located in specified dedication areas north and south of the Missouri River in North Dakota, subject to customary exclusions, reservations and conflicting dedications. Additionally, the NOR Agreement requires Chevron to provide minimum volumes, calculated on a quarterly basis, of produced water for gathering and disposal. The minimum volume commitments consist of 100% of the Chevron nominations during the first three years of the agreements and 80% of its nominations thereafter.
Under the NOR Agreement, there is also a gathering service fee recalculation mechanism, at the option of either party to the agreement. Under the recalculation mechanism, gathering service fees may be adjusted annually to account for actual throughput and capital expenditures and for updated estimates of future cumulative throughput volumes and capital and operating expenditures. The disposal service fee recalculation mechanism, in contrast, may be adjusted annually only by the applicable inflation escalator, which shall not exceed 3% for any given year. The initial term for the water services agreements is 14 years and we have the unilateral right to extend the water services agreements for one additional 10‑year term. Thereafter, the water services agreements will renew for successive yearly periods unless terminated by either party.
See Note 4, Related Party Transactions in Notes to Consolidated Financial Statements for further discussion of our related party agreements and amounts paid thereunder.
Procedures for Review, Approval and Ratification of Related Person Transactions
Our board of directors has adopted a related party transactions policy that provides that our board of directors or its authorized committee will review on at least a quarterly basis all related person transactions that are required to be disclosed under SEC rules and, when appropriate, initially authorize or ratify all such transactions. In the event that our board of directors or its authorized committee considers ratification of a related person transaction and determines not to so ratify, our Code of Business Conduct and Ethics provides that our management will make all reasonable efforts to cancel or annul the transaction.
The related party transactions policy provides that, in determining whether or not to recommend the initial approval or ratification of a related person transaction, our board of directors or its authorized committee should consider all of the relevant facts and circumstances available, including (if applicable) but not limited to: (i) whether there is an appropriate business justification for the transaction; (ii) the benefits that accrue to us as a result of the transaction; (iii) the terms available to unrelated third parties entering into similar transactions; (iv) the impact of the transaction on a director’s independence (in the event the related person is a director, an immediate family member of a director or an entity in which a director or an immediate family member of a director is a partner, shareholder, member or executive officer); (v) the availability of other sources for comparable products or services; (vi) whether it is a single transaction or a series of ongoing, related transactions; and (vii) whether entering into the transaction would be consistent with the Code of Business Conduct and Ethics.
Director Independence
Please see Item 10. Directors, Executive Officers and Corporate Governance for information on director independence required by Item 407(a) of Regulation S‑K.
ITEM 14. Principal Accounting Fees and Services
The table below sets forth the aggregate fees and expenses for professional services performed by our independent registered public accounting firm, PricewaterhouseCoopers LLP:
|
|
|
|
|
|
|
|
|
|
|
Year Ended December 31, |
|
(in thousands) |
|
2025 |
|
|
2024 |
|
Audit Fees |
|
$ |
1,835 |
|
|
$ |
1,860 |
|
Audit Related Fees |
|
$ |
- |
|
|
$ |
- |
|
Tax Fees |
|
|
- |
|
|
|
- |
|
All Other Fees |
|
$ |
2 |
|
|
$ |
2 |
|
Total |
|
$ |
1,837 |
|
|
$ |
1,862 |
|
Audit Fees for the fiscal years ended December 31, 2025 and 2024 were for professional services rendered for the audit of our annual financial statements and of our internal control over financial reporting, quarterly review of the financial statements included in our Quarterly Reports on Form 10-Q, comfort letters issued in connection with the underwritten public equity offerings and issuance of senior unsecured notes and SEC related filings.
Audit-Related Fees are fees not included in audit fees that are billed by the independent accountant for assurance and related services that are reasonably related to the performance of the audit or review of our financial statements.
The audit committee of our board of directors has the sole authority to (i) retain and terminate our independent registered public accounting firm, (ii) approve all auditing services and related fees and the terms thereof performed by our independent registered public accounting firm and (iii) pre‑approve any non‑audit services and tax services to be rendered by our independent registered public accounting firm.
For the years ended December 31, 2025 and 2024, the audit committee of the board of directors of our general partner approved 100% of the fees for the services described above.
The audit committee of our board of directors has approved the appointment of PricewaterhouseCoopers LLP as independent registered public accounting firm to conduct the audit of the Company’s consolidated financial statements for the year ended December 31, 2026.
PART IV
ITEM 15. Exhibits AND Financial Statement Schedules
(a) 1. And 2. Financial statements and financial statement schedules
The financial statements filed as part of this Annual Report on Form 10-K are listed in the accompanying index to financial statements and schedules in Item 8. Financial Statements and Supplementary Data.
All other financial statement schedules required under SEC rules that are not included in this Annual Report on Form 10-K are omitted either because they are not applicable or the required information is contained in Item 8. Financial Statements and Supplementary Data.
3. Exhibits
The exhibits required to be filed pursuant to Item 15(b) of Form 10-K are listed in the Exhibit Index filed herewith, which Exhibit Index is incorporated herein by reference.
|
|
|
|
|
|
Exhibit Number |
|
Exhibit Description |
2.1 |
|
Partnership Restructuring Agreement, dated as of October 3, 2019, by and among Hess Midstream Partners LP, Hess Midstream Partners GP LP, Hess Midstream Partners GP LLC, Hess Infrastructure Partners LP, Hess Infrastructure Partners GP LLC, Hess Midstream LP, Hess Midstream GP LP, Hess Midstream GP LLC, Hess Midstream New Ventures II, LLC, Hess Investments North Dakota LLC, GIP II Blue Holding Partnership, L.P., and Hess Infrastructure Partners Holdings LLC (incorporated by reference herein to Exhibit 2.1 to the Predecessor’s Current Report on Form 8-K (File No. 001-38050) filed on October 4, 2019) |
2.2 |
|
Agreement and Plan of Merger, dated as of October 3, 2019, by and among Hess Midstream Partners LP, Hess Midstream Partners GP LP, Hess Infrastructure Partners GP LLC, Hess Midstream LP, Hess Midstream GP LP, and Hess Midstream New Ventures II, LLC (incorporated by reference herein to Exhibit 2.2 to the Predecessor’s Current Report on Form 8-K (File No. 001-38050) filed on October 4, 2019) |
3.1 |
|
Amended and Restated Certificate of Limited Partnership of Hess Midstream LP, as filed on January 27, 2026 (incorporated by reference herein to Exhibit 3.1 to the Company’s Current Report on Form 8-K filed on January 30, 2026) |
3.2 |
|
Amended and Restated Agreement of Limited Partnership of Hess Midstream LP, dated as of December 16, 2019 (incorporated by reference herein to Exhibit 3.1 to the Company’s Current Report on Form 8-K12B (File No. 001-39163) filed on December 17, 2019) |
3.3 |
|
First Amendment to the Amended and Restated Agreement of Limited Partnership of Hess Midstream LP, dated as of January 26, 2026 (incorporated by reference herein to Exhibit 3.2 to the Company’s Current Report on Form 8-K filed on January 30, 2026) |
3.4* |
|
Composite Amended and Restated Agreement of Limited Partnership of Hess Midstream LP, dated December 16, 2019, as amended by the First Amendment to the Amended and Restated Agreement of Limited Partnership of Hess Midstream LP, dated as of January 26, 2026 |
4.1 |
|
Amendment and Restatement Agreement dated as of July 14, 2022, among Hess Midstream LP, Hess Midstream Operations LP, JPMorgan Chase Bank, N.A. and the other parties thereto (incorporated by reference herein to Exhibit 10.1 to the Company’s Current Report on Form 8-K filed on July 15, 2022) |
4.2 |
|
Indenture, dated as of December 10, 2019, by and between Hess Midstream Partners LP and Wells Fargo Bank, National Association, as trustee (incorporated by reference herein to Exhibit 4.1 to Predecessor’s Current Report on Form 8-K (File No. 001-38050) filed on December 10, 2019) |
4.3 |
|
First Supplemental Indenture, dated December 16, 2019 to the Indenture, dated as of December 10, 2019, by and among Hess Midstream Operations LP, Wells Fargo Bank, National Association, as trustee, and certain guarantors party thereto (incorporated by reference herein to Exhibit 4.6 to Predecessor’s Current Report on Form 8-K (File No. 001-38050) filed on December 16, 2019) |
4.4 |
|
Indenture, dated as of August 5, 2021, by and among Hess Midstream Operations LP, Wells Fargo Bank, National Association, as trustee, and certain guarantors party thereto (incorporated by reference herein to Exhibit 4.1 to the Company’s Current Report on Form 8-K filed on August 10, 2021) |
|
|
|
4.5 |
|
Indenture, dated as of April 8, 2022, by and among Hess Midstream Operations LP, certain guarantors party thereto and Computershare Trust Company, N.A., as trustee (incorporated by reference herein to Exhibit 4.1 to the Company’s Current Report on Form 8-K filed on April 8, 2022) |
4.6 |
|
Indenture, dated as of May 16, 2024, by and among Hess Midstream Operations LP, the Guarantors and Computershare Trust Company, N.A., as trustee (incorporated by reference herein to Exhibit 4.1 to the Company’s Current Report on Form 8-K filed on May 16, 2024) |
4.7 |
|
Indenture, dated as of February 12, 2025, by and among Hess Midstream Operations LP, the Guarantors and Computershare Trust Company, N.A., as trustee (incorporated by reference herein to Exhibit 4.1 to the Company’s Current Report on Form 8-K filed on February 12, 2025) |
4.8 |
|
Description of Class A Shares (incorporated by reference herein to Exhibit 99.1 to the Company’s Current Report on Form 8-K12B (File No. 001-39163) filed on December 17, 2019) |
10.1 |
|
Amended and Restated Omnibus Agreement, dated December 16, 2019, by and among Hess Corporation, Hess Infrastructure Partners GP LLC, Hess Midstream LP, Hess Midstream GP LP, Hess Midstream GP LLC, Hess Midstream Operations LP, Hess Midstream Partners GP LP, Hess Midstream Partners GP LLC, and, for the limited purposes specified therein, Hess Investments North Dakota LLC and GIP II Blue Holding Partnership, L.P. (incorporated by reference herein to Exhibit 10.1 to the Predecessor’s Current Report on Form 8-K (File No. 001-38050) filed on December 16, 2019) |
10.2 |
|
Amended and Restated Employee Secondment Agreement, dated as of December 16, 2019, by and among Hess Corporation, Hess Trading Corporation, Hess Midstream GP LP, Hess Midstream GP LLC, and, for the limited purposes specified therein, Hess Midstream Partners GP LP, and Hess Midstream Partners GP LLC (incorporated by reference herein to Exhibit 10.2 to the Company’s Current Report on Form 8-K12B (File No. 001-39163) filed on December 17, 2019) |
10.3 |
|
Amended and Restated Registration Rights Agreement, dated December 16, 2019, by and among Hess Midstream LP, Hess Midstream GP LP, Hess Midstream GP LLC, Hess Investments North Dakota LLC and GIP II Blue Holding Partnership, L.P. (incorporated by reference herein to Exhibit 10.3 to the Company’s Current Report on Form 8-K12B (File No. 001-39163) filed on December 17, 2019) |
10.4 |
|
Third Amended and Restated Agreement of Limited Partnership of Hess Midstream Operations LP (formerly known as Hess Midstream Partners LP), dated as of December 16, 2019 (incorporated by reference herein to Exhibit 3.2 to the Predecessor’s Current Report on Form 8-K (File No. 001-38050) filed on December 16, 2019) |
10.5 |
|
First Amendment to the Third Amended and Restated Agreement of Limited Partnership of Hess Midstream Operations LP, dated as of January 26, 2026 (incorporated by reference herein to Exhibit 99.1 to the Company’s Current Report on Form 8-K filed on January 30, 2026) |
10.6# |
|
Hess Midstream LP 2017 Long Term Incentive Plan (incorporated by reference herein to Exhibit 10.5 to the Company’s Current Report on Form 8-K12B (File No. 001-39163) filed on December 17, 2019) |
10.7# |
|
Form of Phantom Unit Agreement (incorporated by reference herein to Exhibit 10.1 to the Company’s Form 10-Q for the quarter ended March 31, 2020 filed on May 7, 2020) |
10.8 |
|
Second Amended and Restated Terminal and Export Services Agreement, effective as of January 1, 2014, by and between Hess Trading Corporation and Hess North Dakota Export Logistics LLC (incorporated by reference herein to Exhibit 10.7 to the Company’s Form 10-K for the year ended December 31, 2023 filed on February 29, 2024) |
10.9 |
|
Storage Services Agreement, effective as of January 1, 2014, by and between Solar Gas, Inc. and Hess Mentor Storage LLC (incorporated by reference herein to Exhibit 10.8 to the Company’s Form 10-K for the year ended December 31, 2023 filed on February 29, 2024) |
10.10 |
|
Amended and Restated Crude Oil Gathering Agreement, effective as of January 1, 2014, by and between Hess Trading Corporation and Hess North Dakota Pipelines LLC (incorporated by reference herein to Exhibit 10.9 to the Company’s Form 10-K for the year ended December 31, 2023 filed on February 29, 2024) |
10.11 |
|
Second Amended and Restated Gas Processing and Fractionation Agreement effective as of January 1, 2014 by and between Hess Trading Corporation and Hess Bakken Processing LLC (incorporated by reference herein to Exhibit 10.10 to the Company’s Form 10-K for the year ended December 31, 2023 filed on February 29, 2024) |
10.12 |
|
Second Amended and Restated Gas Gathering Agreement effective as of January 1, 2014 by and between Hess Trading Corporation and Hess North Dakota Pipelines LLC (incorporated by reference herein to Exhibit 10.11 to the Company’s Form 10-K for the year ended December 31, 2023 filed on February 29, 2024) |
|
|
|
10.13 |
|
Amendment No. 1 to Second Amended and Restated Gas Processing and Fractionation Agreement, effective as of January 1, 2021, by and between Hess Trading Corporation and Hess Bakken Processing LLC (incorporated by reference herein to Exhibit 10.1 to the Company’s Current Report on Form 8-K filed on December 23, 2020) |
10.14 |
|
Amendment No. 1 to Second Amended and Restated Terminal and Export Services Agreement, effective as of January 1, 2021, by and between Hess Trading Corporation and Hess North Dakota Export Logistics LLC (incorporated by reference herein to Exhibit 10.2 to the Company’s Current Report on Form 8-K filed on December 23, 2020) |
10.15 |
|
Amendment No. 1 to Amended and Restated Crude Oil Gathering Agreement, effective as of January 1, 2021, by and between Hess Trading Corporation and Hess North Dakota Pipelines LLC (incorporated by reference herein to Exhibit 10.3 to the Company’s Current Report on Form 8-K filed on December 23, 2020) |
10.16 |
|
Amendment No. 1 to Second Amended and Restated Gas Gathering Agreement, effective as of January 1, 2021, by and between Hess Trading Corporation and Hess North Dakota Pipelines LLC (incorporated by reference herein to Exhibit 10.4 to the Company’s Current Report on Form 8-K filed on December 23, 2020) |
10.17 |
|
Letter Agreement Re: Second Amended and Restated Gas Gathering Agreement and Second Amended and Restated Gas Processing and Fractionation Agreement by and between Hess Trading Corporation, Hess Bakken Processing LLC and Hess North Dakota Pipelines LLC, dated as of August 14, 2025 (incorporated by reference herein to Exhibit 10.2 to the Company’s Form 10-Q for the quarter ended September 30, 2025 filed on November 6, 2025) |
19.1* |
|
Insider Trading Policy |
21.1* |
|
Subsidiaries of Hess Midstream LP |
23.1* |
|
Consent of Independent Registered Public Accounting Firm - PricewaterhouseCoopers LLP |
23.2* |
|
Consent of Independent Registered Public Accounting Firm - Ernst & Young LLP |
24.1* |
|
Power of Attorney (set forth on the signature page hereof) |
31.1* |
|
Certification Pursuant to Section 302 of the Sarbanes-Oxley Act of 2002 |
31.2* |
|
Certification Pursuant to Section 302 of the Sarbanes-Oxley Act of 2002 |
32.1** |
|
Certification Pursuant to 18 U.S.C Section 1350, as Adopted Pursuant to Section 906 of the Sarbanes-Oxley Act of 2002 |
32.2** |
|
Certification Pursuant to 18 U.S.C Section 1350, as Adopted Pursuant to Section 906 of the Sarbanes-Oxley Act of 2002 |
97.1# |
|
Hess Midstream LP Compensation Recovery Policy (incorporated by reference herein to Exhibit 97.1 to the Company’s Form 10-K for the year ended December 31, 2023 filed on February 29, 2024) |
|
|
|
101(INS)* |
|
Inline XBRL Instance Document |
101(SCH)* |
|
Inline XBRL Taxonomy Extension Schema With Embedded Linkbase Documents |
104* |
|
Cover Page Interactive Data File (embedded within the Inline XBRL document) |
Certain confidential portions of this exhibit were omitted by means of marking such portions with brackets (“[***]”) because the identified confidential portions (i) are not material and (ii) is the type of information that the registrant treats as private or confidential. |
# Compensatory plan or arrangement. |
* Filed herewith |
** Furnished herewith |
ITEM 16. FORM 10-K SUMMARY
None.
SIGNATURES
Pursuant to the requirements of Section 13 or 15(d) of the Securities Exchange Act of 1934, the Registrant has duly caused this report to be signed on its behalf by the undersigned, thereunto duly authorized, on the 25th day of February 2026.
|
|
|
|
|
Hess Midstream LP (Registrant) |
By: |
|
Hess Midstream GP LP, its general partner |
By: |
|
Hess Midstream GP LLC, its general partner |
|
|
|
By: |
|
/s/ Michael J. Chadwick |
|
|
Michael J. Chadwick, |
|
|
Chief Financial Officer |
POWER OF ATTORNEY
Each person whose signature appears below constitutes and appoints Jonathan C. Stein, Gabriela B. Boersner and Michael J. Chadwick or any of them, his or her true and lawful attorneys-in-fact and agents, with full power of substitution and resubstitution, for him and in his or her name, place and stead, in any and all capacities, to sign any and all amendments to Annual Report on Form 10-K, and to file the same, with all exhibits thereto, and other documents in connection therewith with the Securities and Exchange Commission, granting unto said attorneys-in-fact and agents, and each of them, full power and authority to do and to perform each and every act and thing requisite and necessary to be done in and about the premises, as fully and to all intents and purposes as he might or would do in person, hereby ratifying and confirming all that said attorneys-in-fact and agents or any of them, or their or his or her substitute or substitutes, may lawfully do or cause to be done by virtue hereof.
Pursuant to the requirements of the Securities Exchange Act of 1934, this report has been signed below by the following persons on behalf of the Registrant and in the capacities and on the dates indicated.
|
|
|
Signature |
Title |
Date |
/s/ Kristi H. McCarthy |
Chair of the Board of Directors |
February 25, 2026 |
Kristi H. McCarthy |
|
|
|
|
|
/s/ Jonathan C. Stein |
Chief Executive Officer (Principal Executive Officer) |
February 25, 2026 |
Jonathan C. Stein |
|
|
/s/ Michael J. Chadwick |
Chief Financial Officer (Principal Financial and Accounting Officer) |
February 25, 2026 |
Michael J. Chadwick |
|
|
/s/ Kristen M. Ghattas |
Director |
February 25, 2026 |
Kristen M. Ghattas |
|
|
/s/ Barbara F. Harrison |
Director |
February 25, 2026 |
Barbara F. Harrison |
|
|
/s/ Gerbert Schoonman |
Director |
February 25, 2026 |
Gerbert Schoonman |
|
|
/s/ David W. Niemiec |
Director |
February 25, 2026 |
David W. Niemiec |
|
|
/s/ Stephen J.J. Letwin |
Director |
February 25, 2026 |
Stephen J.J. Letwin |
|
|
/s/ John P. Reddy |
Director |
February 25, 2026 |
John P. Reddy |
|
|